Bonjour,
Je vais cette fois vous emmener à la découverte d'une nouvelle topologie de convertisseurs, à la fois intriguante, intellectuellement rafraîchissante et ce qui ne gâte rien, utile: un projet couronnera l'étude du concept.
Quelques rappels:
Les topologies de convertisseurs peuvent se classer en deux "super-familles":
- Celles qui se basent sur la division et la multiplication pour transformer la tension.
- Et celles utilisant la modulation du rapport cyclique pour arriver au même résultat.
Dans la première catégorie, on trouve tous les systèmes à transfert de charge, de même que ceux utilisant un transfo pour cette fonction exclusive.
La seconde, basée sur le PWM comprend les architectures classiques buck et boost, ainsi que celles travaillant dans plusieurs quadrants, comme les amplis en classe D.
Le cloisonnement entre ces deux familles n'est pas strictement étanche: certains circuits font appel aux deux techniques simultanément: c'est le cas du flyback avec transformateur faisant office de self, des Cuk et autres SEPIC.
Les topologies multiplicatives/divisives sont caractérisées par un rapport de transformation fixe: pour en changer, il faut commuter quelque chose, il n'est pas possible d'avoir une variation progressive.
Le PWM permet une variation continue, mais impose l'emploi d'une self.
Cette self est source de soucis, pour les amateurs, bien sûr, mais pas seulement: bien des professionnels se perdent dans les problèmes de saturation, pertes de toutes variétés, etc.
Les circuits que je vais vous proposer vont offrir la souplesse de contrôle du PWM, mais en faisant abstraction de la self.
Comment cela est-il possible? Est-ce l'équivalent électronique de la sauce aux câpres sans câpres? Non, nous somme pas fin mars, mais c'est presque noël, alors......
La clé de l'énigme (1ère partie):
En réalité, lorsque je dis que l'on fait abstraction de la self, cela ne signifie pas qu'elle n'existe pas: il y aura bien une self, mais elle sera implicite.
Cette précieuse self se cache en réalité dans tout transfo: il s'agit de l'inductance de fuite. Les transformateurs 50Hz ont une inductance de fuite qui se chiffre en dizaine ou en centaines de microhenrys, idéale pour faire du découpage à une fréquence comprise entre 100 et 1000 fois la fréquence de base de 50Hz.
Cependant, pour l'exploiter de manière avantageuse, il va falloir franchir un certain nombre d'obstacles: le premier est le redresseur.
Comment le "traverser", alors qu'il est normalement composé de diodes lentes, standard?
La réponse à ce premier problème est d'une simplicité confondante: il suffit tout simplement de l'ignorer (technique bien connue des bureaucrates, rarement applicable aux domaines scientifiques/techniques).
Si on découpe sans s'occuper des diodes, celles-ci vont rester dans l'état imposé par le 50Hz, conductrices ou bloquantes, et elles aiguilleront sans sourciller le signal de découpe.
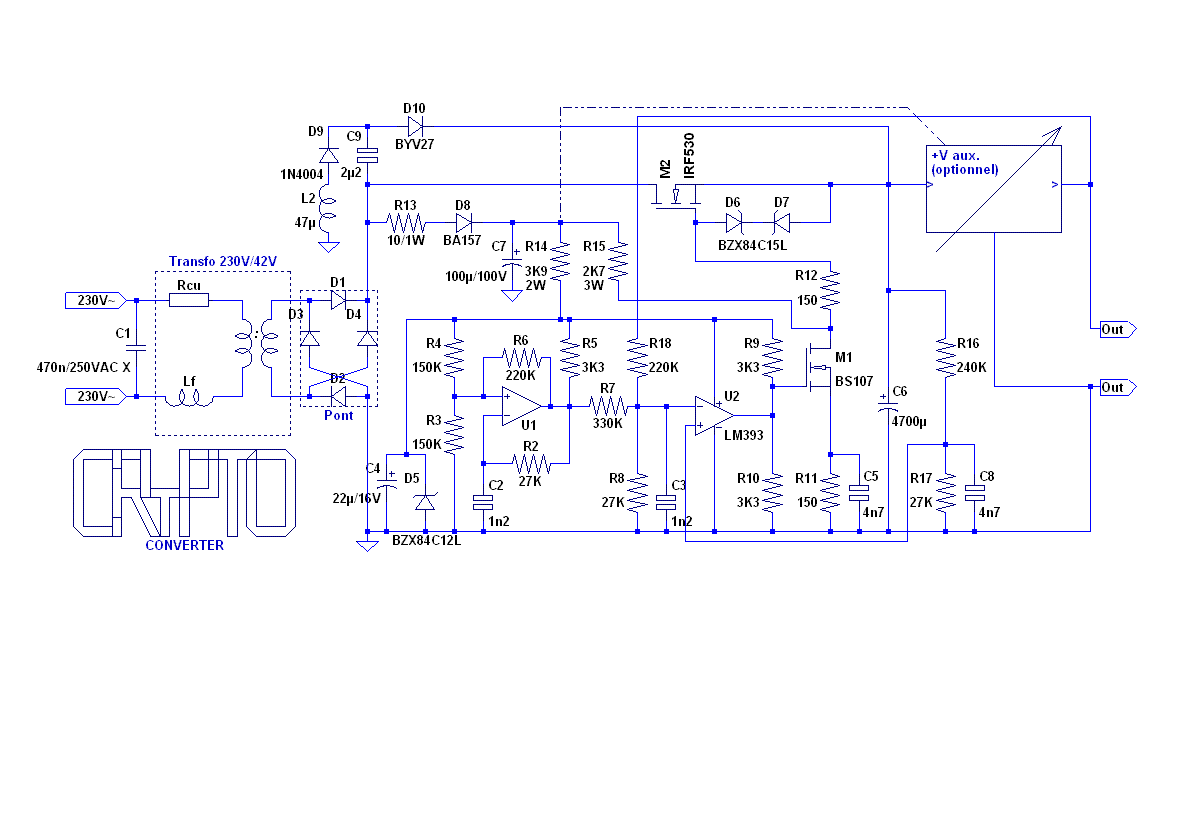
La figure montre la disposition générale:
Le condensateur à l'entrée du transfo bloque toute remontée de la fréquence de découpage vers le secteur, sa valeur vue au secondaire étant multipliée par le carré du rapport de transformation.
Après les diodes du pont, le switch: ce sera un transistor, MOS ou autre.
En ce point, les chemins divergent: on peut soit adopter une structure boost, en le retournant vers le 0V, soit opter pour le buck.
C'est à cette dernière possibilité à laquelle nous allons nous confronter: l'option boost est trop triviale, et n'est donc pas digne de nous: à vaincre sans péril, etc etc.
J'y reviendrai plus tard, mais ce qui nous importe pour l'instant est de résoudre le problème buck: lui est vraiment coriace.
Pourquoi?
La self Lf est mal placée: normalement, il faut mettre le switch en amont de la self, pour pouvoir y raccorder la diode de "catch": voir figure "buck".
Ici, le terminal amont de la self n'est pas accessible, pour une raison très simple: il n'a pas d'existence physique, et même en remontant en amont du pont redresseur, on ne sait rien y faire.
En quoi est-ce un problème?
Lors de la période conduction, le courant dans la self va augmenter, jusqu'au moment où il faudra passer au blocage.
A ce moment, l'énergie emmagasinée dans le self devra se libérer d'une manière ou d'une autre.
Si aucun chemin alternatif n'est prévu, elle ira endommager le transistor.
Si elle est transférée dans un snubber, il faudra la dissiper d'une manière ou d'une autre. L'option résistive est la plus évidente, mais en même temps, elle nie l'utilité d'une alim à découpage: pourquoi se fatiguer, si c'est pour perdre 25 points de rendement dans un snubber.
Il y a bien entendu toujours une issue, dans la catégorie "usine à gaz": faire un convertisseur auxiliaire récupérant la puissance pour la réinjecter en sortie. Ici, on s'interdit ce genre de recours, et il faut trouver une méthode simple, efficace et élégante de contourner le problème.
Quelle est cette méthode?
Je vous laisse cogiter, jusqu'au prochain épisode.
A suivre.....
-----






