Bonjour,
J'ai un projet de realisation d'une lampe halogene regulée en fonction de la lumiere ambiante, ce projet est scolaire et est en equipe.
Mon boulot est de créer un generateur de rampe.
Cette rampe demarre de 0v et monte jusqu'a 12v, le tout en 0.2ms.
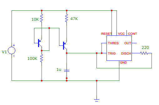
Ojourd'hui j'ai testé un montage avec un NE555 et des transistors en source de courant, qui marche, mais j'obtiens une rampe qui va de 4v à 8v (pour la frequence je presume qu'il ne s'agit que de changer la valeur du condo)
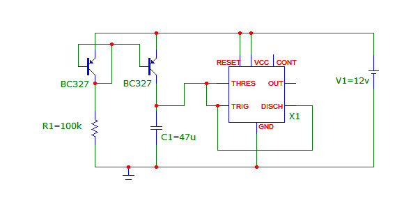
Voila le montage
La rampe est obtenue au bornes du condo.
Ma question est:
Pour obtenir la rampe que je veux, je doit passer par un suiveur, un soustracteur et un amplificateur ?
-Le suiveur pour isoler "l'obtention de la rampe" de la partie "adaptation de la rampe"
-Le soustracteur (de -4v) pour demarrer la rampe à 0v
-L'amplificateur pour atteindre les 12v.
Merci pour vos reponses
-----




