Bonjour,
Je viens d'arriver sur le forum et je le trouve très intéressant, tellement les domaines sont variés !
En fait, je me trouve confronté à un problème pour moi de débutant, tellement ça me parait simple. Mais je bloque depuis pas mal de temps.
J'ai un petit panneau solaire style calculatrice dont les caractéristique max sont Vco = 4,5V et Icc 6,5mA.
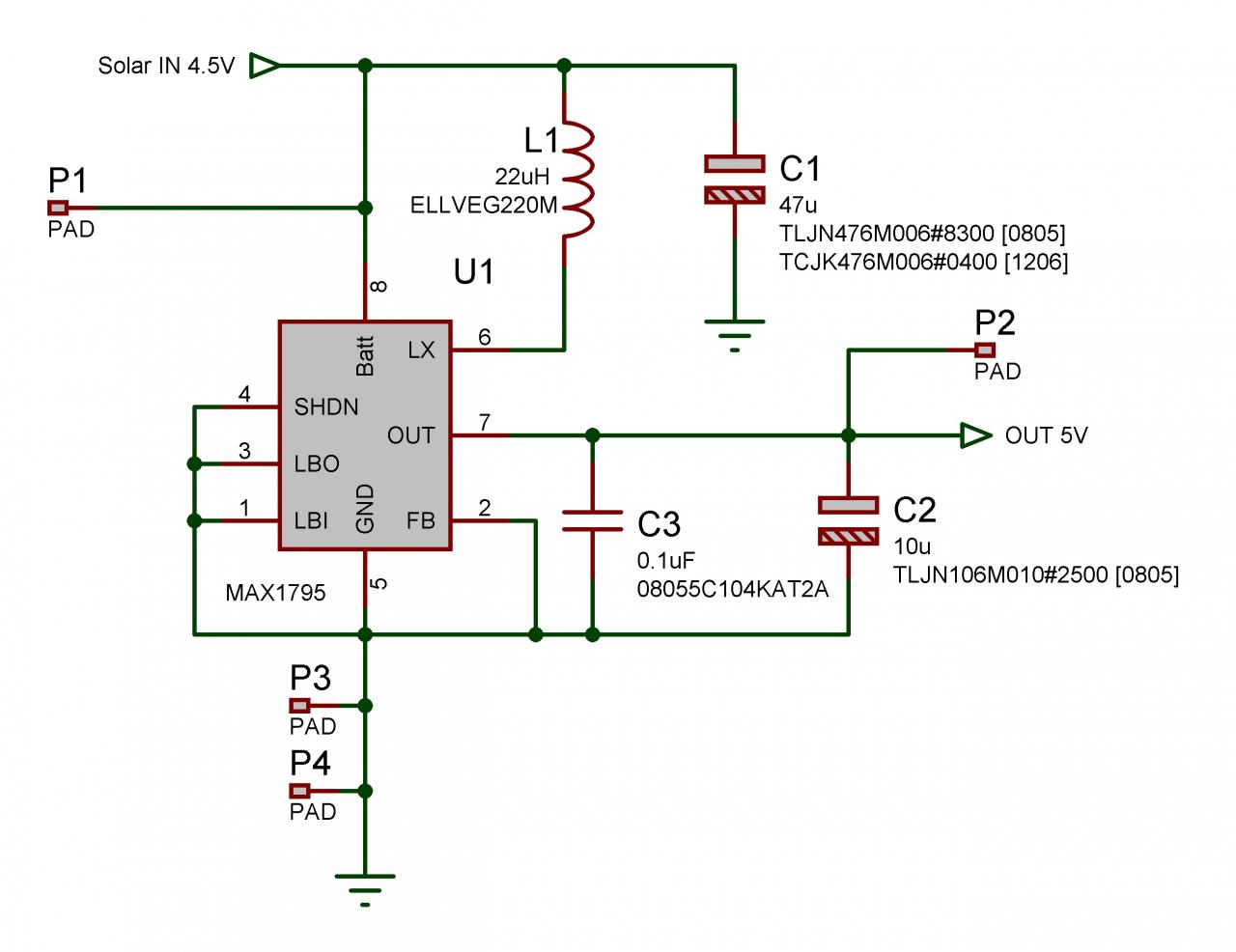
Je souhaiterai avoir un jolie 5V régulé et je fais appel pour cela à un MAX1795 dont voici la doc http://www.maxim-ic.com/datasheet/index.mvp/id/2377
Selon la doc, on garantie le démarrage à partir de 0,85V. Mon schéma est le suivant:
http://forums.futura-sciences.com/at...1&d=1338717715
Je n'utilise pas le shutdown ni le seuil de démarrage. Je l'utilise de la manière la plus simple possible.
Résultat, à l'oscilloscope, je constate que mon bazard démarre bien, mais ce que je comprend pas, c'est que le régulateur fait bien sont boulot, mais plafonne à 1,6V max. Et je vois bien les charge/décharge en sortie (l'ondulation) qui se trouve bien modifiée par l'asservissement interne selon que j'approche ou éloigne le panneau de la source lumineuse.
Cela fait 2 fois que je refais ce circuit, et j'ai suivit ce schéma :
http://home.mchsi.com/~lambda_lights/mpref2.jpg
voici le mien :
http://forums.futura-sciences.com/at...1&d=1338717971
Je me pose la question sur mon inductance qui est vraiment petit malgré ça bonne valeur. Je me demande si elle ne serait pas sous dimensionnée avec une résistance série trop grande.
Voilà, si vous pouvez m'aider, je vous en serais reconnaissant.
Bonne journée.
-----






