salut
oui ça je l'ai fais c'est oubligatoire ou bien une autre solution : c'est avant de tirer le composant de la carte où il est soudé il suffit simplement de suivre les lignes et c'est trés facile de connaitre ses broches
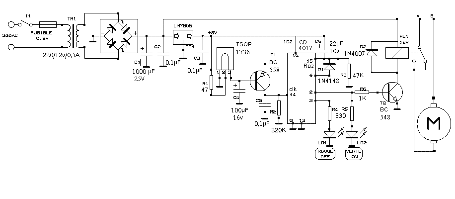
mes comment peu faire ça pour un recepteur qui resemble au TSOP comme celui que j'ai ; sans risquer d'inverser l'ordre de ses pins ???
behh je crois qu'elle va fonctionner
j'ai déja poser cette question à moi meme mais comme je te l'ai dis au message privé hier elle a fonctionnée plus de 5 heures et c'est bien ce que je vx seulement
oui , c'est ça ce que je veux faire un relais exactement la LED seulemnt pour les tests
quesque tu veux dire avec "deplacer la LED dans un autre endroit plus calme" ????
@++
-----







