Bonjour,
Je suis en train d'élaborer un télémètre à ultrasons.
La théorie ne me pose pas de problèmes mais la pratique est pleine de petites subtilités que je suis en train de mettre au point.
Ce sujet risque fort de durer longtemps...
Je vais vous expliquer le principe général du télémètre afin que vous puissez prendre connaissance du sujet sans trop vous prendre la tête.
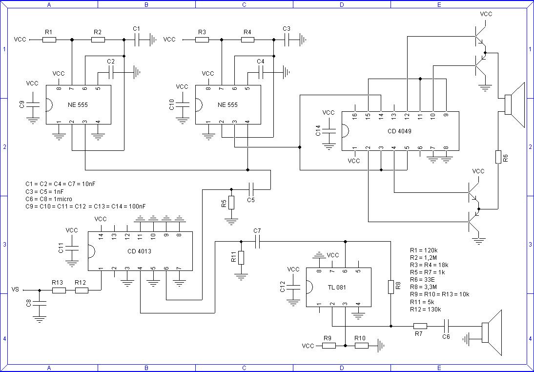
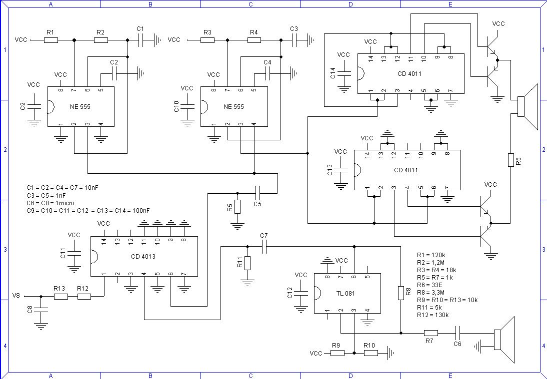
Il y a deux schémas :
- Le premier est le schéma simplifié
- Le second est le schéma réel (détail)
Pour suivre l'explication, ouvrez l'un des deux schémas fournis en pièce jointe suivant votre préférence.
Explication du fonctionnement :
L'alimentation du montage est fournie par une pile de 9V.
Un premier NE555 va activer une deuxième NE555 pour que ce dernier émette des salves à 40kHz (fréquence des ultrasons). La présence du premier est justifiée par le fait qu'il ne faut pas envoyer des salves en continu, sans quoi on ne pourra pas calculer de déphasage.
Nous avons donc un train de salves généré à 40kHz d'amplitude 9V.
Le transducteur que j'utilise doit être alimenté en 20V.
Je dois donc doubler la tension des salves (ce qui fera 18V largement suffisant).
Un pont en H à l'aide de portes inverseuses est utilisé.
Mais il est également nécessaire d'effectuer une amplification de puissance au niveau du courant.
4 transistors NPN et PNP font l'affaire. La résistance de 33ohms est là pour limiter un peu le courant histoire de ne pas bousiller le transducteur.
Les ultrasons sont envoyés dans l'air vers l'obstacle.
Ils rebondissent puis reviennt vers le transducteur récepteur.
On amplifie les salves (signal sinudoidal) avec un facteur 3000 grâce à un TL 081. L'alimentation du TL081 est en mono-tension, donc on ajoute une composante continue à VCC/2 puis en sortie de l'ampificateur, on positionne un filtre passe-haut qui va remettre la composante continue à 0.
Nous allons maintenant analyser le déphasage entre les signaux avant émission et après réception.
Le signal avant émission récupéré pour l'analyse est celui qui commande le deuxième NE555 que l'on filtre à l'aide d'un filtre passe-haut afin de transformer le signal carré en signal impulsionnel (pour ne pas avoir de problème de priorité par la suite au cas ou l'obstacle est très proche).
Le signal après émission récupéré est celui en sortie de l'amplificateur après filtrage.
On envoie ces deux signaux sur les entrées SET et RESET d'un bistable RS (CD 4013 converti en bistable RS).
Le bistable RS renvoie un signal carré dont la durée de l'état haut est proportionnel à la distance entre le télémètre et l'obstacle.
On utilise un moyenneur afin de renvoyer une tension continue dont la valeur varie en fonction de l'éloignement de l'obstacle.
Pour un affichage de la distance sur écran LCD, je verrai par la suite.
Voila, j'espère que ce n'était pas trop pénible à lire et à comprendre.
Je rajoute que tout les cicruits-intégrés sont protégés par des capacités de découplage de 100nF.
Dans un premier temps, j'aimerai bien avoir une analyse sur les problèmes majeurs de mon montage.
Merci beaucoup !
-----




