Hello,
Je vais vous présenter des circuits permettant de réaliser facilement des touches capacitives adaptées à des réalisations personnelles.
Il existe sur le marché bon nombre de circuits spécialisés pour cette fonction, mais pour l'amateur, ils ont un certain nombre d'inconvénients:
ce sont des circuits sophistiqués, ayant souvent un grand nombre de fonctions intégrées: calibration automatique, sorties proportionnelles, interface µC, nombre de touches élevé allant même jusqu'à de "l'imagerie" électrostatique.
D'autre part, ce sont des circuits très spécifiques, donc difficiles à se procurer en petites quantités et n'ayant qu'une seule source, sans garantie de pérennité: leur durée de vie sera celle des produits dans lesquels ils sont inclus.
D'autre part, il est en général nécéssaire de respecter certaines contraintes concernant la forme, les dimensions et la matière des touches.
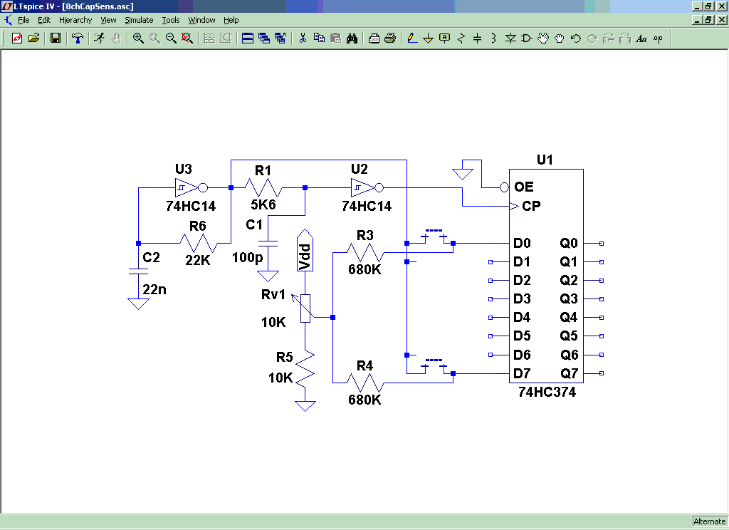
Le circuit que je propose est beaucoup moins sophistiqué, mais il est simple, adaptable, n'utilise que des composants bon marché et courants, et est avantageux pour des nombres de touches faibles, typiquement de 1 à 16.
La théorie:
Voyons d'abord le principe de fonctionnement de ces touches: voir image.
A gauche, il y a la configuration physique, et à droite, sa modélisation électrique: il y a trois zones: l'excitation, la réception, et la zone de contact; ces zones sont couplées par des capacités, qui forment un "T", dont la partie centrale est active ou non, selon que l'on touche la zone de contact ou non.
En l'absence de contact, les deux capas Ca et Cb sont simplement en série, et laissent passer le signal; si on touche la zone de contact, on dérive la plus grande partie de ce signal vers la masse, car la capacité du corps humain est d'au moins 30pF, contre 1 à 2pF pour Ca et Cb.
On peut remarquer un certain nombre de choses:
-Les connexions électriques se font sur une seule face du support de touche: cela permet d'isoler complètement la circuiterie de l'extérieur, dans un boitier étanche par exemple.
-Il y a apparemment une zone conductrice passive à l'extérieur. En réalité, cette zone conductrice est utile à la compréhension du fonctionnement, mais ne lui est pas indispensable: il est aussi possible d'exploiter les capacités de dispersion pour arriver au même résultat, sans qu'il y ait de zone physiquement implémentée.
Nous verrons par la suite différentes possibilités de réalisation pratique de ces touches.
A suivre...
-----


 
 

 Re : [Terminé] Touches sensitives capacitives
 Re : [Terminé] Touches sensitives capacitives
				 
  
  
  
 
 Re : [Terminé] Touches sensitives capacitives
 Re : [Terminé] Touches sensitives capacitives
				 
  Envoyé par Trotski34
 Envoyé par Trotski34 


 dépend de sa surface et de sa géométrie.
 dépend de sa surface et de sa géométrie.