Bonjour à tous
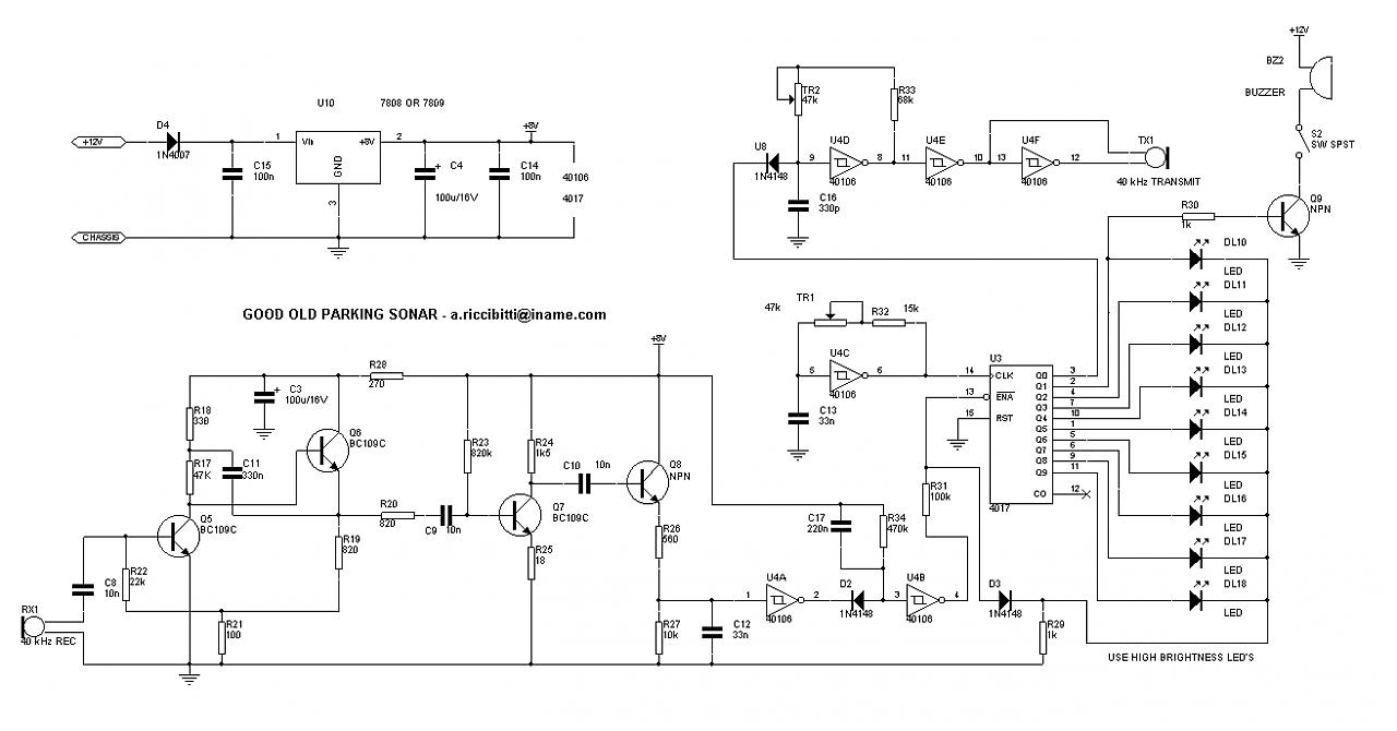
Juste une petite question, j'ai régarder la datasheet d'un 4017 (motorola) et je ne comprend guère le fonction.
Quel est la relation entre l'entrée (pin 13) et les sortie.
Quel état faut-il à l'entrée pour activer Q1, Q2 ....
J'ai trouver des info sur le 4028 mais c'est un codage binnaire 0001 = Q1 ...
Merci de vos réponses..
Lionel
-----




