Bonjours a tous, je cherche désespérément un capteur de proximité ( en tout ou rien de préférence (TOR) ) capable de détecter un piquet placer a 10 cm d'un robot.
Merci d'avance cordialement KpR
-----

Bonjours a tous, je cherche désespérément un capteur de proximité ( en tout ou rien de préférence (TOR) ) capable de détecter un piquet placer a 10 cm d'un robot.
Merci d'avance cordialement KpR
Bonjour,
plusieurs solutions existent mais il faudrait savoir quel type de capteur tu souhaites utiliser (mécanique, optique, ultra-son....) ?
Tout existe, il suffit de le trouver...!
Bonjour,
quelle sont les dimensions du "piquet"?
un "simple" capteur IR (CNY70..) ferait-il faire l'affaire?
vede
;O]
______________________________ _____
... paques... cloches... zoeufs... joyeuses...
Un CNY70 detecte quand il est a 3mm du sol si je me trompe pas, or la il me faut un capteur qui serait capable de detecter a 10cm
Mon piquet fait 3cm de large sur 7 cm de haut
re ;O]
je sais pas exactement...
je pensais qu'il existait des détecteur IR capables de détecter un objet à 10cm...
mais peut-être je me trompe...
bon sinon le plus simple, un détecteur "mécanique",
style une "moustache" de chat (fil rigide de 10cm couplé à micro-rupteur)...
ou un module US...
d'autres zidées? (caméra, laser...)...
vede
;O]
______________________________ ______
...
mais non mais non:
http://www.lextronic.fr/P1749-teleme...p-gp2d120.html
C'est pour mettre sur un robot suiveur de ligne, c'est pas un peu gros comme capteur ? ^o)
Edit : Nickel PIXEL![]()
Oui mais ça doit être un contact physique, or dans mon cas le contact doit être a distance
Dans le cas du capteur que tu m'as donné, il faut qu'il y ai contact physique pour qu'il passe en été logique 1 ou qu'il active un contact, or avec celui de PIXEL, le capteur permet de detecter a distance et renvoit une tension que je peux amplifier après avec un comparateur pour faire passer en etat logique 1 une borne de mon micro-controleur
Le seul problème de son capteur c'est le prix :S
Mais c'est le lycée qui paye donc ça va.. mais si il y a moin chere, je suis preneur quand meme![]()
ok merci, j'avais pas compris...
pour le prix, il doit être possible de le fabriquer soi-même,
avec une photodiode et un phototransistor...
Parce que ça, c'est le meme principe que un CNY70 ?
Je dois shématiser tout ça sur proteus, mais il na pas le composant CNY70 :S
Comment je peux faire ?
Comment faire cela sur proteus ?
Parce que la j'ai mit deux generateurs qui delivrent la tention en sortie de capteur avec un interrupteur pour switcher...
Je vais prendre celui la de capteur :http://www.lextronic.fr/P1751-teleme...p-gp2d150.html
Mais je trouve pas sa tension de sortie quand un objet est détecté :S
on dirait qu'en sortie il y a des impulsions dont la longueur dépend de la distance...
Pas sur le GP2D150, regarde le dossier technique ici on voit bien le graph a la fin, c'est une tension continue jusqu'à 15cm ( mais laquelle ? )
Dossier : http://www.sharp-world.com/products/...gp2d150a_e.pdf
la tension VOh c'est la tension d'alim (VCC),Pas sur le GP2D150, regarde le dossier technique ici on voit bien le graph a la fin, c'est une tension continue jusqu'à 15cm ( mais laquelle ? )
Dossier : http://www.sharp-world.com/products/...gp2d150a_e.pdf
enfin VCC-0,3V minimum...
et niveau bas VOl = max 0,6V
Donc au niveau haut, il devrait être supérieur a 1V pour bien différencier ?
Je compte mettre Vcc= 5V
oui, donc avec VCC =5V
niveau haut = 4,7V minimum
niveau bas = 0,6V maximum
seront détecté comme 1 et 0 par une entrée
numérique de PIC alimenté en 5VDC...
vede
;O]
Ok donc je vais quand même mettre un comparateur en sortie, car au dela de 4.5V, mon micro-controleur, pourtant alimenté en 5V ne passe pas en état logique 1.
Je post mon schéma electrique ici après
Merci beaucoup vede = D
re ;O]
c'est quoi ton µC?
car c'est tétonnant...
vede
;O]
______________________
...
Euh je vais peut etre passer pour un c**
Mais c'est quoi un µC ? :$
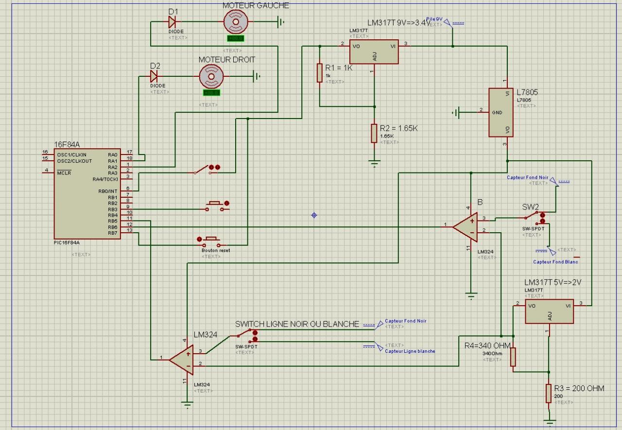
C'est un 16F84A, j'ai fait le schéma sous proteus, vous en pensez quoi ?
en attente de validation, je met le lien ici : http://forums.futura-sciences.com/at...a_proteusoejpg
un µcontroleur qui alimente directement un moteur .... c'est de la science friction!
tu devrais revoir tes cours de bases...
Le moteur a besoin de 1.5V seulement, et en regardant avec un voltmetre il me delivre 1.6 V après la diode
ah bon , mais le courant demandé va exploser ton PIC....
bref , ce shéma n'a pas grand sens.
Comment je peux faire alors ? :S
Dsl mais c'est mon premier schéma :$
