Bonsoir à tous.
Voilà, je suis étudiant en première année de fac, et avec un ami on travaille sur un petit projet de domotique.
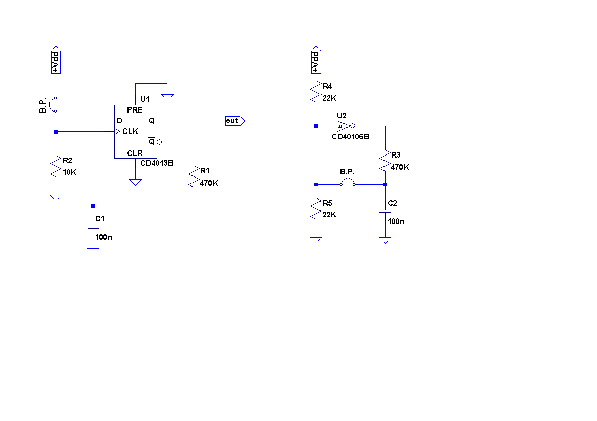
Le but est de commander des relais de puissance (de 16A, en 230V) à partir d'impulsions en 5 V.
J'ai fais un petit schéma qui comprend la partie électronique de la commande des relais. Ce que j'aimerai, c'est qu'une fois une impulsion reçue, l'état de la sortie soit inversé (0 passe à 1, ou 1 passe à 0, l'état haut étant en 5V).
Le signal de commande peut venir de différentes sources (interface ordinateur/circuit électronique, ou simple interrupteur). J'ai donc ajouté un système anti-rebonds.
Voici mon schéma :
#### Lien image externe supprimé ####
Quand SW1 est fermé, S passe à 1, R reste à 0, Q vaut 1
Quand SW1 est ouvert, S passe à 0, R reste à 0, Q vaut la valeur précédente, donc 1
Puis au bout d'environ 3*RC secondes, R passe à 1, S reste à 0, donc Q vaut 0.
D'après vous, mon système anti-rebonds est-il efficace ?
Ps : sur le schéma il n'y a pas la partie de mémorisation avec la bascule D etc.
Merci de m'avoir lu,
Cyrille.
-----




