Bonjour,
Mon objectif étant qu'avec ce dipôle je puisse modifier la durée de la période -15V sans changer la durée de la période +15V
C'est alors dans cette optique que je me suis renseigné sur les transistors et les mosfets grâce au document dont je vous ai mis le lien mais je ne suis pas sûr de bien le comprendre et donc ne sais pas s'il pourra m'aider dans la réalisation de mon objectif.
Afin de savoir quelles résistances ajouter en série du MOSFET pour changer la période basse du créneau.
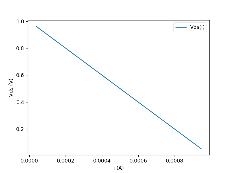
J'ai essayé d'étudier un MOSFET IRF530 mais mes résultats ne m'ont pas l'air convaincant...
Je vous ai mis ce que j'ai fait en PJ
Serait-il possible de m'expliquer pourquoi j'obtiens ces curieux résultats (une pente négative pour Vds(i) ...)
Pourriez-vous aussi me parler du comportement résistif du MOSFET et m'indiquer comment je pourrais faire l'étude de celui-ci en fct du signal à la gate ?
En vous remerciant d'avance,
Cordialement
https://emse.fr/~dutertre/documents/...s_MOS_2021.pdf
Circuit.jpeg
Graphe Vds(i).png
Tentative d'étude.jpg
-----


