Hello,
Me revoici, pour vous proposer d'explorer certains recoins d'un domaine que l'on se contente généralement d'examiner sur un plan théorique:
On en étudie les principes, les topologies, mais il ne viendrait jamais à l'idée de quelqu'un de sensé d'aller plus loin, et de se concocter soi-même son petit convertisseur sur mesure: on achète la fonction toute faite, que ce soit dans un chip dédié, un sous-ensemble, ou faisant partie d'un microcontrôleur.
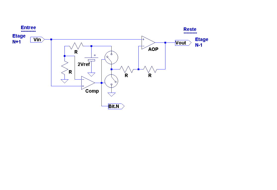
Cela ne s'applique pas à moi, puisque je ne suis pas sensé, et je vais donc vous montrer comment créer des convertisseurs à partir de rien, ou presque: des portes, des AOP, et autres fonctions de base.
Cette démarche a un intérêt didactique évident: elle permet de "plonger les mains dans le cambouis" et de se familiariser intimement avec le fonctionnement détaillé de ces circuits.
Il ne faut sûrement pas espérer arriver à un résultat utilisable pratiquement: au XXIème siècle, les modules convertisseurs millivoltmètres se trouvent à 5€, et chaque µcontroleur ou presque inclut un convertisseur A/D. Il doit être impossible de rivaliser en coût, résolution, performances, nombre de canaux, avec quelques pincées de composants standard.
Vraiment?
-----





