Bonjour à tous (et à toutes),
<< bonne année ! >>
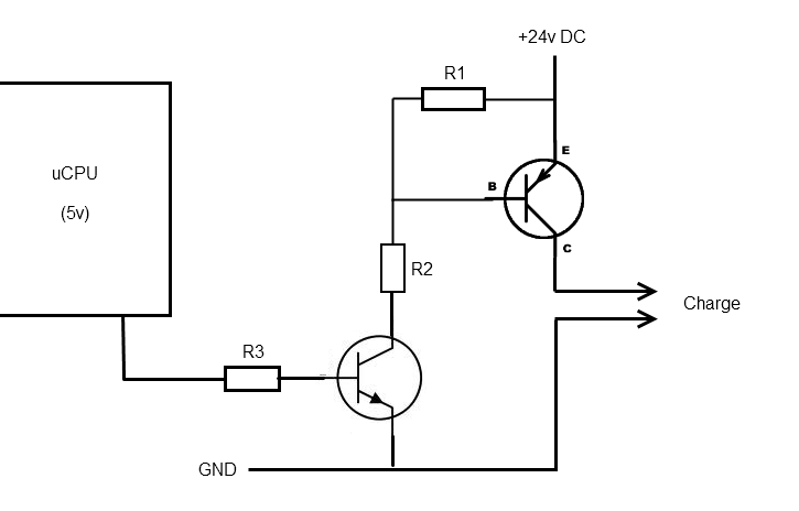
Bon, en ce début d'année, j'ai un souci (oui, déjà).
Je veux, via les sorties d'un uCPU, piloter un voyant à LED Rouge/Vert.
Ce voyant a 3 fils : le + du Rouge, le + du vert, et la masse commune.
Dans le voyant, il y a le régulateur pour les LED, rien à faire, juste donner 40mA et entre 18 et 30Vdc, j'ai pris une alim 24vDC.
Mon schéma : Pièce jointe 131373
NB: R5 et R6 = 10K (valeur pifometrique !)
NB': La datasheet du transistor : http://docs-europe.electrocomponents...6b80b2115c.pdf
> Déjà, le schéma vous semble OK ?
> Quelle valeur de R5/R6 utiliser ? (les LED consomment environ 25mA)
Merci
@+
-----














