Bonjour je passe mon Oral de bac demain et je voudrais savoir les tension min et max pour l'entrée du RIT.
Je joins la Doc constructeur du composant.
Que pensez vous qu'il faut savoir précisément si on me questionne dessus ?
Par avance Merci !
-----
Bonjour je passe mon Oral de bac demain et je voudrais savoir les tension min et max pour l'entrée du RIT.
Je joins la Doc constructeur du composant.
Que pensez vous qu'il faut savoir précisément si on me questionne dessus ?
Par avance Merci !
il suffit de lire la doc: 7,5V et 35VBonjour je passe mon Oral de bac demain et je voudrais savoir les tension min et max pour l'entrée du RIT.
Il faut savoir ce qu'est le dropout du régulateur, l'intensité max, s'il est protégé contre les court-circuits, la température de fonctionnement, pourquoi on doit mettre des condos au plus près de l''entrée et de la sortie, etc.
A+
Merci pour votre réponse.
Qu'es que le dropout ? Je ne l'ai pas vu en cours.
Comment sait on si il ait protégé contre les court-circuits ?
Quand au Condos je les ai bien sur ma carte mais je ne peux pas dire à quoi ils servent .
Sur ma carte je ne sais pas non plus à quoi servent les condos au dessus et au dessous de ACS712.
Par avance Merci Beaucoup !
On lit la doc:Comment sait on si il ait protégé contre les court-circuits ?
"Internal short circuit current limit"
Il faut aussi que tu cherches par toi-même. La réponse n'est souvent pas très loin.
Un peu de lecture
A+
On lit la doc:
"Internal short circuit current limit"
Il faut aussi que tu cherches par toi-même. La réponse n'est souvent pas très loin.
Un peu de lecture
A+
Merci donc si je comprends bien les 2 condos sont des condensateurs de filtrage qui permettent de lisser la tension en entrée et sortie du RIT.
Le Dropout c'est bien la chute de tension en sortie ?
Sur ma carte jointe ci-avant pour le ACS712 à quoi servent les condensateur au dessus et en dessous du composant ?
Merci !!!
SVP Je dois savoir !!! Merci Beaucoup
et aussi éviter que le régulateur n'oscillechute de tension entre l'entrée et la sortie du régulateurLe Dropout c'est bien la chute de tension en sortie ?Au dessus, condensateur de découplageSur ma carte jointe ci-avant pour le ACS712 à quoi servent les condensateur au dessus et en dessous du composant ?
Au dessous, voir la spécification du ACS712
Merci Beaucoup pour votre aide.
Je viens de chercher dans la doc de ACS712 le condensateur du dessous est un condos de filtrage donc il sert a lisser la tension et à la rendre continue.
Les condos de découplages servent à mettre le potentiel à une masse dynamique
C'est Bien ça ??
Merci !!
Non
Le condensateur sur la pin 6 permet de limiter la bande passante de l'ampli ( voir page 10 et 13)
Merci ! J'ai maintenant bien compris.
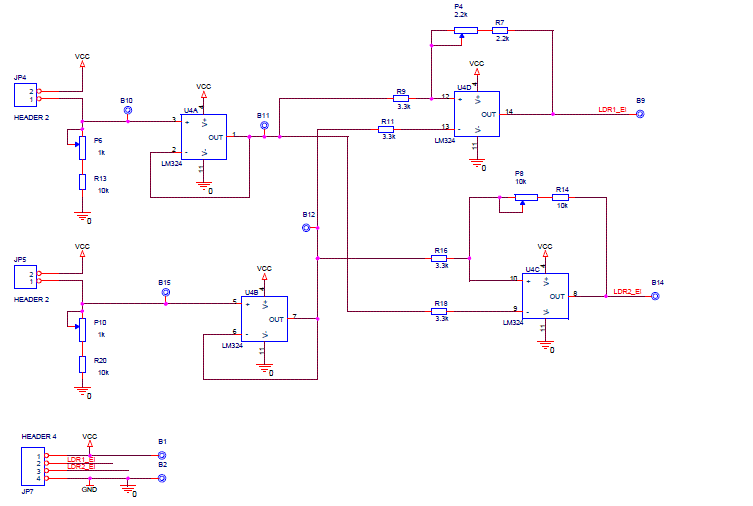
Une petite dernière question sur mon autre carte présente ici
Pourriez vous me dire à quoi servent les potentiomètres présent.
Encore Merci !
Tu pourrais tout de même donner plus de détails sur la fonction du montage.
Les potentiomètres ont l'air de régler la tension générée pour une luminosité reçue par les LDR.
A+
Cette carte sert à mesurer l'intensité lumineuse en élévation afin de transmettre cela vers une autre carte qui va commander les moteurs à fin de faire monter ou descendre un suiveur solaire.
