
Seuls les faucons volent. Les vrais restent au sol.
par contre 7-8 ans ca commence à faire pour une batterie autant une pile lithium c'est 15 ans mais ca dépend de la T° est de la consommation
Le 32C616 est peut-être le quartz du M41T11.
Seuls les faucons volent. Les vrais restent au sol.
Si ce n'est que la batterie à remplacer, cela devrait etre assez simple. Pour le réglage, j'ai accès au réglage de l'heure avec le panneau de commande de l'appareil.
Je fais référence à une reprogrammation depuis le début car c'est la solution proposée par le fabricant. Mes expériences passée me pousse à toujours étudier toutes les solutions.![]()
FDK semble être une marque japonaise.
J'aurais pensais que les composants de la micro carte aurait pu servir de contrôleur pour la recharge de la batterie. Mais si je comprends bien, il s'agit d'une micro carte dédiée à l'heure en fait.
D'après moi, le + alimentation de la carte serait la pin 3 du connecteur de la carte (le 4, la masse). Cela va vers de la circuiterie (transistor ?) dans l'angle du côté du 32C616.
Une piste revient, passe sous le M41T11 sans doute vers sa borne 3 (+ batterie). C'est peut-être le circuit de charge.
À tester au multimètre.
Dernière modification par f6exb ; 18/03/2024 à 12h30.
Seuls les faucons volent. Les vrais restent au sol.
il y a une double diode qui part vers le + batterie, il faut contrôler sous tension que le + batterie est bien à 3v et des brouettes
Bonjour,
Sur certaines carte mère de pc, des oscillateurs à quartz incorporé style 32768 Hz existent sous forme d'un boîtier identique à 4 pattes.Le 32C616 est peut-être le quartz
La gestion date/heure s'effectue en interne avec parfois la possibilité de mémoriser quelques données.
Nécessite une alimentation sauvegardée (batterie/pile) une interface I2C.
Il me semble que la "cartelette" possède tout ça.
Seuls les faucons volent. Les vrais restent au sol.
Le 32C616 a l'air d'être en boitier MC-306. Si oui, le quartz est entre ses broches 1 et 4 et des pistes partant de ces broches ont l'air d'aller vers les broches 1 et 2 du mille pattes, entrées osc.
Dernière modification par f6exb ; 18/03/2024 à 15h01.
Seuls les faucons volent. Les vrais restent au sol.
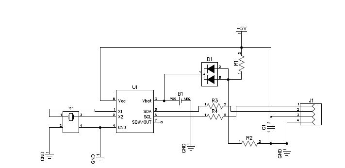
Ça devrait ressembler à ça :
Dernière modification par f6exb ; 18/03/2024 à 17h09.
Seuls les faucons volent. Les vrais restent au sol.
Erreur : R4 est reliée au 6 pas au 7.
Seuls les faucons volent. Les vrais restent au sol.
Vous êtes formidables ! Je recherchais de l'aide et je repars avec un schéma électronique
Bonne nouvelle! Je viens d'installer la carte d'occasion ce soir. Elle avait 2V aux bornes de la batterie.
Elle a dans un premier temps afficher la même erreur "Erreur Horloge Carte" puis après un redémarrage, c'était ok, plus d'erreur.
Cela confirme mon idée de base, après avoir remplacer la batterie, pas besoin de programmation, si ce n'est de régler l'heure.
Je vais commander une batterie de remplacement pour la carte d'origine et cela confirmera mes dires.
Prenant modèle sur la photo de la carte sur laquelle tu as dessoudé la batterie, j'en ai oublié de mettre celle-ci sur le schéma.
Seuls les faucons volent. Les vrais restent au sol.
Remaniement :
Seuls les faucons volent. Les vrais restent au sol.
- U1 - l'horloge en temps réel avec alimentation Vcc et la masse GND et la batterie de secours vbat. SDA et SCL communique l'horloge en I2C.
- Y1 - cristal qui fournit l'horloge au RTC
- D1 - diode pour empêcher le retour du courant de la batterie
- R1 et R2 - résistances de limitation de courant
- R3 - résistance pour D1 ?
- B1 - batterie de secours
En fonctionnement normal, le RTC est alimenté par la source principale. En cas de coupure de cette alimentation, la batterie prend le relais pour maintenir le RTC en marche et préserver l'heure et les paramètres actuels. Le microcontrôleur ou le système hôte peut interroger l'heure du RTC ou la régler via les lignes SDA et SCL.
C'est bien ça?
Dernière modification par pika28 ; 19/03/2024 à 14h55.
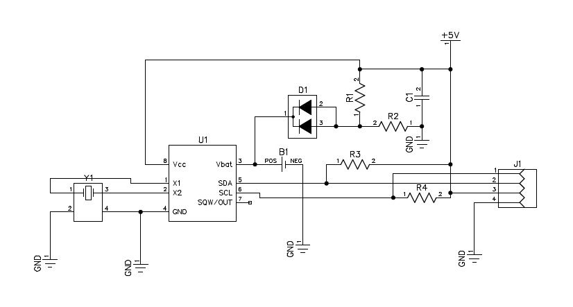
R1/R2 ça serait plutôt un pont diviseur et D1 pour éviter la batterie "d'interférer" avec ce pont, l'ensemble permet de maintenir une tension Vbatt suffisante pour remplacer la batterie à chaud (sans devoir arrêter le système et ainsi ne pas perdre les données de la RTC)
La batterie sert à conserver les données de sa RAM et le fonctionnement de l'horloge.
R3/R4 résistances série sur le bus I2C, servent de protection contre des surintensités.
Je vais finir par y arriver!
R3 et R4 résistances de tirage au niveau haut de SDA et SCL !
R1 = 825 ohms
R2 = 2050 ohms
Le pont diviseur et les diodes doivent donner un poil plus de 3 V à la batterie s'il entre 5 V.
Dernière modification par f6exb ; 19/03/2024 à 16h33.
Seuls les faucons volent. Les vrais restent au sol.
du coup, le pont diviseur c'est plus pour éviter de faire consommer la batterie quand la carte est sous tension![]()
non umfred c'est le rôle de la diode
le pont charge la batterie
Bonjour à tous
Oui. Mais il doit être prévu, une procédure de remise à l’heure, qui elle doit être comprise dans le logiciel de l’automate. C’est nécessaire pour plusieurs raisons: la maintenance lors du remplacement de la pile, lorsque la dérive naturelle de la RTC est devenue inacceptable, ou lors d’un déménagement dans un autre fuseau horaire, ou encore lors de la mise en service.
Pas vraiment. Là, elles sont en série et ne doivent servir qu’à limiter un débit demandé au RTC.
Oui. Le pont doit être calculé pour être ”un poil" au dessus de la pile sans vraiment la charger.
Bonjour à tous,
Je vous adresse par ce message tous mes vœux pour cette nouvelle année 2026.
Je vous remercie à nouveau pour votre aide. Deux ans plus tard, mon second générateur de vapeur est tombé en panne pour la même raison. Un petit remplacement de batterie ML1220, un réglage de l’heure et un smic économisé pendant une période creuse (vive la neige)
Merci !!!
