Bonsoir tout le monde,
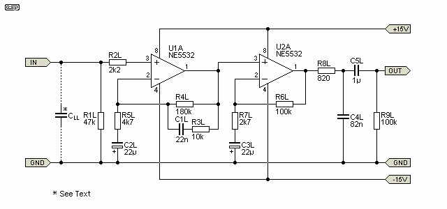
je suis en train de réaliser un prototype d'ampli RIAA pour une cellule phono à aimant mobile (MM). Je suis en train de réaliser le routage sous eagle pour mon premier prototype. A part l'alimentation, je me suis très largement inspiré du design de Rod Elliott, qui propose le schéma ci-joint ( http://forums.futura-sciences.com/at...1&d=1453495108 )
Ma question est la suivante : pourquoi les condensateurs C2L et C3L ont leur pôle positif sur la masse, et pas le contraire ??? Il ne semble pas que ce soit une erreur dans le schéma...
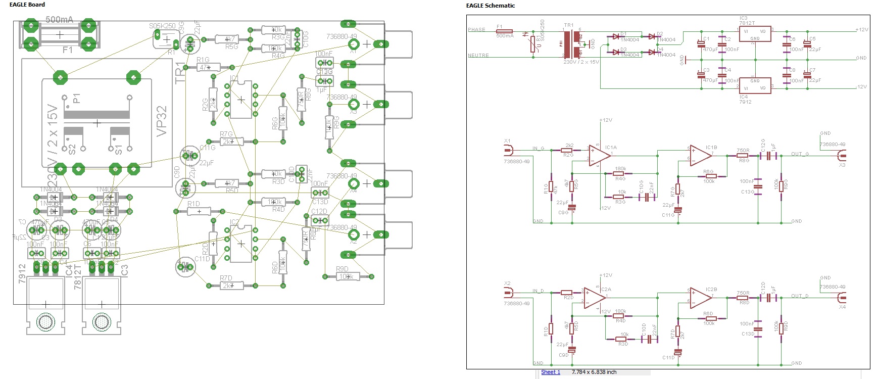
Vous trouverez également mon état d'avancement sur la modélisation EAGLE ( http://forums.futura-sciences.com/at...1&d=1453495108 )
Merci par avance de vos lumières !!
kelvak
-----


