Bonjour et merci d'avance pour votre aide.
Il y a 2 mois je me suis lancé dans un projet de phare LED portable, très puissant, du moins bien plus puissant que ce que l'on trouve dans le commerce.
Etant équipé de pas mal d'outils Makita électro-portatifs, je me suis tourné vers l'utilisation de 2 batteries 18V en parallèles pour l'alimentation.
J'ai également récupérer un vieux ventilateur de serveur en 80x80mm de 12V et plus de 10W avec 3 fils (plus, moins et tachymètre).
Pour le reste, j'ai acheté un driver LED meanwell LDH-65 (18V vers 36V et 65W), un LED bridgelux VERO 29 (un monstre de puissance lumineuse) avec un dissipateur en aluminium, une alimentation recom 12V pour le ventilateur et une alimentation recom 5V pour un ESP32 S3 super mini.
Je ne suis pas très calé en électronique et j'ai donc fait appel à l'IA (oui désolé) pour concevoir le circuit, en prenant soin de vérifier quand même ses infos.
Je voulais donc pouvoir gérer avec l'esp32, le niveau de puisance de la LED, la vitesse du ventilateur en fonction de la température de la LED avec l'utilisation d'une thermistance placée juste en dessous, lire la tension des batteries pour couper l'alimentation si elle devenaient trop basse (le BMS des batteries Makita ne gère pas la sous-tension) et lire la vitesse du ventilateur.
Pour la fabrication de la lampe, j'ai modélisé un modèle en 3D. J'ai fabriqué le PCB depuis un vierge avec imprimante laser suivi d'un bain d'acide chlorhydrique et javel.
J'en suis donc arrivé à ce premier prototype:
Schema initial.png
PCB1.png
Impr3D lampe.png
Photo.jpg
La lampe était fonctionnelle dans l'ensemble. Je pouvais gérer la puissance de la LED et gérer la vitesse du ventilateur. Par contre, impossible de lire, la température de la LED, la vitesse du ventilateur et la tension de la batterie. Apparement le bruit électronique était trop important pour avoir une bonne lecture par l'ESP32.
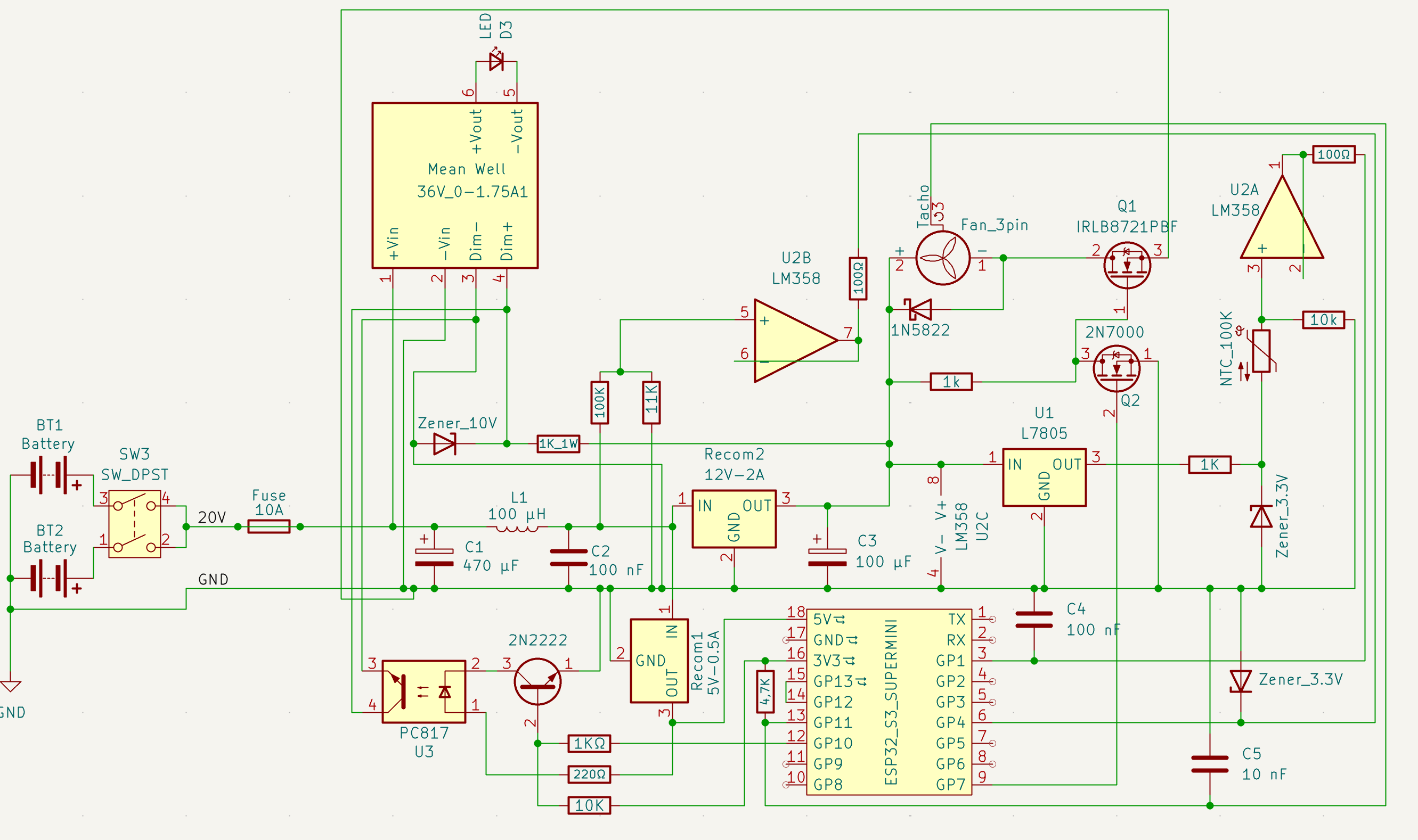
J'ai donc revu le circuit (toujours avec l'IA, désolé) afin de filtrer le circuit et j'en suis arrivé à ce nouveau schema:
Schema final.png
J'aimerais donc qu'une âme charitable puisse me confirmer que le schéma est fonctionnel avant d'imprimer un nouveau PCB ou de m'indiquer les modifications a réaliser. Comme vous pouvez le voir, j'ai ajouté par mal de condensateurs pour le filtrage, utilisé un LM358 (8 pin) et une alimentation linéaire 5V L7805. J'ai aussi isolé les pin de l'ESP32 qui avaient une certaine impédance quand ils étaient côte à côte.
Je ne suis pas expert en schéma et donc désolé s'il ne respecte pas certaines normes.
-----

