
Dans les deux cas, l'alternatif est redressé, le court circuit donne un 0v ou au moins une tension plus faible que la normale. C'est comme ça que fonctionnent le circuit en #17 qui doit fonctionner, je pense, mais je ne suis pas un spécialiste...Et comment tu reconnais un court-circuit ? Sachant que les signaux qui se baladent sur les rails sont parfaitement inconnus (durée à l'état haut, durée à l'état bas), et que rien ne t'assure d'avoir un 0 s'il n'y a pas de court-circuit.
Prévoir au pifomètre une attente de fraction de seconde, lorsqu'un 1 est présent,
MM
Si il y a des erreurs ci dessus, c'est que je n'ai pas eu le temps de les corriger...
J'ai légèrement complété le schéma du demandeur en mettant une masse.
Ma dernière supposition semble être la bonne
![]()
bonjour à tous
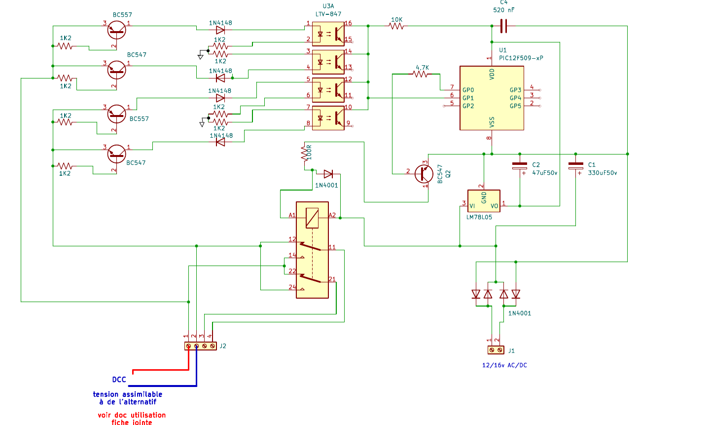
moi je ne comprend pas le fonctionnement des 4 transistors à gauche,
pour moi jamais passants ?
il manque un 0v sur les sorties des opto
Pascal
Si il y a des erreurs ci dessus, c'est que je n'ai pas eu le temps de les corriger...
si je comprend bien, le but est de passer GP1 à 1 si absence tension DCC ?
2 optos suffiraient?
avec un lissage soft de GP1
![]()
Dernière modification par Pascal071 ; 30/03/2026 à 16h53.
Pascal
Oui, il fallait relier les émetteurs des optos à VSS du PIC.
Les 4 transistors : un rail véhicule des signaux positifs, l'autre les négatifs. Disons que le PNP du haut conduit, le NPN du bas aussi.
Lorsqu'on inverse par le relais, les transistors centraux conduisent.
Si le signal négatif a lieu entre 2 signaux positifs, il n'y a pas d'interruption de conduction des optos qui se relaient pour mettre GP1 à 0
Par contre, en cas d'interruption des signaux, les optos ne conduisent plus, GP1 est à 1
Dernière modification par lutshur ; 30/03/2026 à 17h21.
Oui et non
ll y a un souci avec les résistances des bases
Dernière modification par lutshur ; 30/03/2026 à 17h28.
Bonjour à tous
à part les petites erreurs sur le relevé de schéma, j'ai cherché un peu , et ça ressemble à du courant porteur , mais sur les rails il y a 18 V continu et dessus les commandes en alternatif jusqu’à 100 kHz.
Il faudrait que le demandeur confirme
re,
j'ai écris des bêtises .
https://en.wikipedia.org/wiki/Digital_Command_Control
https://fr.wikipedia.org/wiki/Digital_Command_Control
Dernière modification par doudou911 ; 30/03/2026 à 17h48. Motif: en français c'est mieux
#29 sur les rails on a une tension que je qualifierai d'alternative de valeur comprise entre 16v et maxi 21v cela dépend des centrales ( booster) utilisées et on travaille sur le court circuit occasionné l'ors du passage d'un canton sur le canton suivant quand ce dernier se trouves être alimenté en inverse ( cas de ce que l'on appelle une boucle de retournement voir lien #16 )
Merci doudou911 pour les liens c'est bien de cela dont je parles et bien sur ce n'est pas du continu sur les rails pour faire fonctionner les locomotives on les équipe d'un décodeur qui se charge de fournir la tension continue au moteur de l'engin et également du décodage des informations envoyées directement par le centrale de commande ou bien envoyées par un logiciel de commande mais toujours au travers de la centrale ce qui permet contrairement à l'analogique de faire rouler plusieurs machines en même temps sur la même voies et même d'en faire allez une dans un sens et l'autre en sens inverse en même temps chose impossible en analogique courant continu
les informations envoyées peuvent être: allumage des feux ,signal sonores divers ,dételage automatique, bruit de frein et plein d'autres choses.
certains décodeurs on plus de 20 fonctions
Dernière modification par Torre 13200 ; 30/03/2026 à 18h06.
je me pose juste une question, sur un train qui roule sans modif de vitesse .... , il reçoit toujours la même commande ?
autre question les centrales de commandes peuvent alimenter combien de matériel ?
Dernière modification par doudou911 ; 30/03/2026 à 18h18.
#32 effectivement les deux points masse ajoutés sont reliés à la borne 1 du connecteur J2
#33 oui les sorties opto sont bien au 0v c'est un oubli de ma part
je dois remettre en service un petit morceau de réseau faire le câblage de mes centrales et divers accessoires de commande je dois également passer commande de quelques composants de façon à tester le schéma proposé par Pasqual ce qui fait pas mal de temps à dégager sur mon emploi du temps de retraité hyper actif![]()
je vais également m'orienter vers du Picaxe 08M2 je compte passer commande des références suivantes pour faire mon apprentissage dans le monde des PICs
1pic 08M2- 1adaptateur AXE029-1cordon AXE027et un petit ensemble AXE092 pour manipuler du code
voilà.
MERCI à vous tous pour votre implication ce forum est fréquenté par des personnes vraiment sympathiques je suis heureux de l'avoir trouvé
Je ne manquerai pas de vous tenir informés des résultats de mes pérégrinations aux pays de l' électronique ; mais ne soyez pas trop pressés
je ferai quand même quelques passages sur le forum au cas ou il y aurait d'autres suggestions
Dernière modification par Torre 13200 ; 30/03/2026 à 18h33.
Ce n'était pas le plus important.sur les rails on a une tension que je qualifierai d'alternative de valeur comprise entre 16v et maxi 21v
Le lien de doudou confirme la forme des signaux. Le trait horizontal est le 0V, et il n'y a normalement jamais 0V
![]()
Dernière modification par lutshur ; 30/03/2026 à 18h35.
#42 suivant l'ampleur du réseau plus d'une dizaines voir Mini Word Lyon désolé je n'ai pas le lien et je crois qu'il y a encore plus important en Allemagne c'est féérique
ATTENTION de ne pas tomber dedans c'est addictif
Dernière modification par Torre 13200 ; 30/03/2026 à 18h39.
Ok, Le cordon AXE027 te condamne à utiliser un jack le module AXE 092 intègre un 08M2 et un socle jack.
Si le connecteur de pile ressemble aux piles 9V, c'est dangereux, il faut un coupleur 4,5V :
https://www.gotronic.fr/art-coupleur...-em3p-5708.htm
On est jamais trop prudent...
MM
Dernière modification par mag1 ; 30/03/2026 à 19h00.
Si il y a des erreurs ci dessus, c'est que je n'ai pas eu le temps de les corriger...
Ce n'est pas tout à fait ça.Lorsqu'on inverse par le relais, les transistors centraux conduisent.
Lorsque les signaux s'inversent, les transistors centraux conduisent. La position des contacts du relais n'a rien à voir avec la conduction de ces transistors.
L'inversion par le relais doit être nécessaire pour garder le même ordre. Je n'ai pas la bonne formulation :
l'image #44 montre que la modulation commence par l'alternance positive, disons sur le rail gauche. Après retournement, la loco attend ce signal sur le rail à sa gauche, ex rail droit. Il faut donc inverser.
![]()
Ca dépend comment on comprend "une forme de courant alternatif".
Parce que présenté autrement, c'est bien l'inversion par le relais qui agit sur la conduction des transistors.
Là, l'alim a changé de sens au lieu d'utiliser un relais.
![]()
bonjour je suis de passage et je vous surveille![]()
#28 oui je suppose que c'est bien la chute de tension qui est exploitée ( CC=chute de tension forcément )
#29 ce n'est pas un signal quelconque qui est utilisé je pense que c'est juste; tension présente ou absente ( CC= absente )
mais bon je dis peut être une bêtise .
#48 ton schéma en détection m'a l'air intéressent merci pour la vue de l'oscillo
effectivement en DCC on est sur une tension pulsée
pas mal de test à prévoir suite à toutes vos remarques
Amitié
mag1
#46 merci pour la confirmation sur le matériel et la recommandation de prudence; pour l'alim ,je vais utiliser une alim dédiée au projet; pas de connecteur style 6F22 ( 9v)
Amitié
ce soir je m'en vais aller voir du côté du logiciel à télécharger
pour l'heure je m'en vais pour mon contrôle technique semestriel c'est pas la joie
bonjour
pour détecter l'absence d'un signal,
j'insiste, mais je ne vois pas l'utilité des transistors avant les optos.
d'autant plus que le signal est rectangulaire (ou presque)
et qu'il n'y a pas de point 0V entre les 2 rails, le 0V des entrées opto n'existe pas.
je reste sur le schéma #35
voire même un simple pont de diodes, résistance, et 1 seul opto.
Dernière modification par Pascal071 ; 31/03/2026 à 12h50.
Pascal
Bonjour,
Je pense que le schéma proposé en #17 est assez intéressant, sans opto pour détecter une quelconque baisse de tension. Il faudrait faire un essai pour conclure..
MM
Si il y a des erreurs ci dessus, c'est que je n'ai pas eu le temps de les corriger...
C'est Torre qui peut le dire. Mais il faut d'abord qu'il vérifie bien, parce que son bout de schéma n'est pas vraiment convaincant. J'ai interprété.et qu'il n'y a pas de point 0V entre les 2 rails
Je pense qu'il ne voulait qu'un minimum de modifs aussi. Donc ce qui existe fonctionne, ça peut rester.
Bonjour,
je pense aussi que le schéma en #17 est bien, mais avec une remarque, l'alim du relais, parce que le reste est négligeable, est pris sur les rails alors que l'autre c'est une alim externe, et si il y a beaucoup de modules ça peut faire une différence.
Torre prévoit une alim indépendante
MM
Si il y a des erreurs ci dessus, c'est que je n'ai pas eu le temps de les corriger...
#52 je suis comme toi pour ce qui est des transistors sur l'étage détection je ne comprend pas d'autant que j'ai d'autres cartes qui utilisent la détection sur la tension des rails et effectivement il n'y a que des diodes et résistances et on pilote un opto
bon de toute façon dès que possible je teste vos propositions
Amitié à tous
Bonjour,
Puisque l'on en est aux tests, voici une reprise du schéma #17, avec alim 12V séparée.
J'ai repris les mêmes entrées sorties du µC. La sortie relais sur C.0 n'a pas d'importance, la programmation se ferait sur la platine AXE092.
Normalement, il devrait y avoir des questions....
MM
Si il y a des erreurs ci dessus, c'est que je n'ai pas eu le temps de les corriger...
#58 concernant le schéma
la tension sur les bornes nommées X1 et X2 n'est pas en DC mais c'est une tension pulsée issue d'une centrale de commande dédiée
précision sur le déclenchement de l'ordre de commutation du relais celui ci est donner je suppose par une chute de tension sur les rails dû a un court circuit
voir le lien en #16 pour explication du fonctionnement des réseaux en DCC
mais bon ce n'est pas le plus important
l'essentiel c'est le principe de commande qui doit obligatoirement être basé sur la chute de tension dû au CC
en ce qui concerne le schéma que j'ai posté comme dit par pascal il y a effectivement un problème j'ai refais la partie entrée sur plaque d'essais et rien ne fonctionne l'opto n'est pas sollicité .
pour bien faire il me faudrait faire la dépose de tous les composants de ma carte pour pouvoir bien visualiser les pistes du PCB mais bon vue la petitesse de ma carte et la soudure des composants sur les deux face je ne m'en sent pas le courage surtout qu'elle fonctionne bien
nouveau schémas avec de nouvelles connections trouvées
Dernière modification par Antoane ; 02/04/2026 à 12h23. Motif: Conversion PDF -> png
