Bonjour,
Mon PC portable a un inconvenient: il chauffe. C'est pas extraordinaire non plus, mais je ne peut pas m'absenter en le laissant allumé la conscience tranquille.
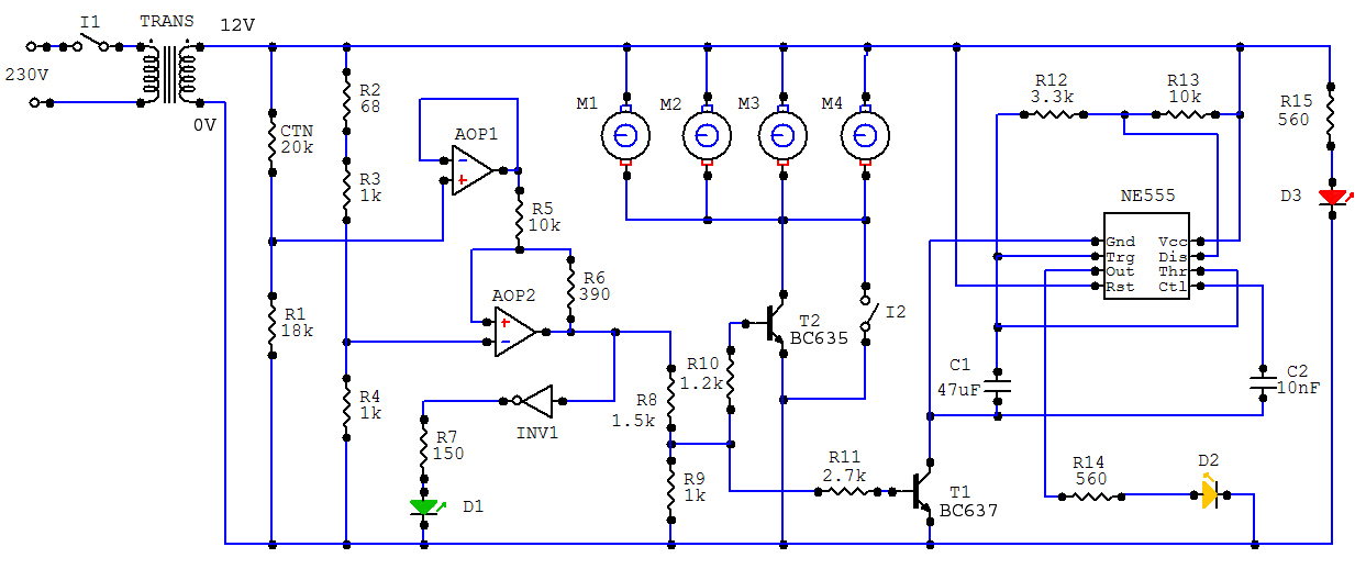
J'ai donc mis au point ce systeme de tablette de ventilation, basée sur celle que l'on trouve dans le commerce avec quelques petites améliorations.
Cahier des charges:
-La tablette doit avoir un interrupteur ainsi qu'un voyant rouge de mise sous tension.
-La tablette doit avoir un voyant vert indiquant qu'il n'y a rien a signaler.
-La tablette doit avoir un voyant orange clignotant indiquant que la temperature du PC est trop élevée.
-Quand le voyant orange s'allume, le voyant vert s'éteind et vice versa.
-Quand le voyant orange s'allume, 4 ventilateurs doivent se declencher afin de refroidir le PC.
-La tablette doit avoir un interrupteur de forçage des ventilateurs, afin de les mettre en marche même si la temperature n'est pas élevée.
-La temperature de mise en marche des ventilateurs est fixée à environ 28° (à la sortie de la ventilation du PC).
-La temperature d'arret des ventilateur est fixée à environ 25°.
-A l'extinction du système, les LED doivent s'éteindre de façon à obtenir un effet progressif.
-L'angle d'inclinaison de la tablette ne doit pas être trop élevé.
-La tablette doit être en bois, pour des raison de coût et de simplicité de fabrication.
-La texture de la tablette doit s'approcher de celle du plastique afin d'obtenir un ensemble cohérent avec le PC.
Solutions retenues face aux problème:
-La sonde de temperature sera une CTN
-La LED orange clignotera grace a un NE555
-La LED verte sera le complement de la LED orange grâce à une porte inverseuse (dans mon cas un porte NAND avec les entrées communes)
-Le systeme sera branché sur le 220vac, transformé en 12vdc grâce à une alimentation à découpage.
-L'interrupteur de mise sous tension sera placé avant le transformateur, afin de ne pas le faire fonctionner à vide et pour limiter la consommation afin de "respecter l'environnement".
-La temperature réel sera comparée a une temperature seuil grâce à un ampli op' en comparateur.
-Ce comparateur sera à deux seuils afin qu'il y ai l'écart de temperature 25°/28°.
-Les ventilateurs sont des petits ventilateurs de processeur de 60x60mm (brushless).
-Les ventilos seront commandés par un transistor.
-Le clignotement de la LED orange sera lui aussi commandé par transistor.
** ATTENTION !! LA CREATION DE CE SYSTEME AMMENE A TRAVAILLER AVEC DES TENSIONS DANGEREUSES !! **
** Le forum Futura Science et moi-même ne pouront être tenu responsable en cas d'accident. **
****
** Si vous ne savez pas ce que vous faites passez votre chemin. **
Voici le schéma de montage:
http://forums.futura-sciences.com/at...1&d=1213622887
Voici le typon du montage:
http://forums.futura-sciences.com/at...1&d=1213623959
Voici l'emplacement des composants:
http://forums.futura-sciences.com/at...1&d=1213624153
Dans le prochain post, je mettrais des photos du projet terminé.![]()
-----







Moqueur