Automatisation avec temporisateur - Page 3
Répondre à la discussion
Page 3 sur 4 PremièrePremière 3 DernièreDernière
Affichage des résultats 61 à 90 sur 99

Automatisation avec temporisateur



  1. #61
    invite5d5dfac0

    Re : Automatisation avec temporisateur


    ------

    bonjour,
    merci pour cette correction!
    je vien d'aller voir et la resistance du 4016 ne pose pas de problème (j'ai mi en // une resistance de 470ohm à l'interupteur et tout c'est déclanché normalement).
    je vais partir sur ce montage!
    Salutations
    Olivier

    -----

  2. #62
    invite5d5dfac0

    Re : Automatisation avec temporisateur

    Bonjour, j'ai un petit problème lors de la realisation de ce montage...
    j'ai du mal souder quelque chose ou alors il a eu un court circuit...
    le cd4001 c'est mis chauffer assez fort ( ca sentait le roussi)... mais vu de l'exterieur il n'a pas fondu...
    est-ce que ce composant est fragile?
    peut-il être alimenté en 12v?
    comment savoir si il fonctionne encore? (quand je remet le circuit sous tension, il se remet à chauffer, mais assez lentement..)
    Merci d'avance!
    Salutations
    Olivier

    ps: c'est le premier circuit imprimé que je réalise entièrement (insolation,gravure...) donc le circuit n'est pas très "propre", mais je n'ai pas remarqué d'erreur de soudage...

  3. #63
    invitee86643f9

    Re : Automatisation avec temporisateur

    Bonjour,
    Dans le schéma le 4001 ne débite pratiquement rien; il n' y aucune raison pour qui il chauffe.
    Vérifie si le 4001 n'est pas monté à l'envers et si les sorties (3,4,10 et 11) ne touchent pas à la masse ou à une sortie des 555 ou à VCC.
    Un test sur une plaque d'essai aurait été préférable. Sinon: montage des CI sur supports (au moins pour les premières réalisations).
    Si tu peux envoyer une photo du typon réalisé pour voir

  4. #64
    invitee86643f9

    Re : Automatisation avec temporisateur

    Bonjour,
    j'ai du mal souder quelque chose ou alors il a eu un court circuit...
    Probable, mais d'autres causes sont possibles:
    Dans ton typon la piste reliant la sortie 4 du 4001 au "2" du 2eme 555 passe tout près de la piste "masse" (- de l'alimentation): vérifie bien l'isolement entre ses 2 pistes.
    Vérifie également si ce même 555 n'est pas court-circuité (couper pour test, la piste reliant le 4 du 4001 au 2 du 2eme 555 juste après la sortie 4 du 4001).
    peut-il être alimenté en 12v?
    Les 3 CI peuvent être alimentés jusqu' à 15Volts sans problème.
    est-ce que ce composant est fragile?
    Tout composant maltraité devient fragile :
    le schéma electrique (branchement avec ta carte moteur exclu) est correct et tient compte des "possibilitées" des 3 CI (en tension et en débit).
    Il ne faut pas trop surchauffer les CI lors de la soudure (ou dessoudure).

  5. #65
    invite5d5dfac0

    Re : Automatisation avec temporisateur

    bonjour, merci pour vos réponses!
    il y a du courrant qui passe entre les pin 1 et 2 du cd4001 (demonté du circuit) j'en déduit qu'il est mort...
    j'ai modifié le typon avant de graver pour eviter les contact et elargir les pistes...
    http://jcguille.free.fr/finipressetout.pdf

    voila... je vais verrifier mon circuit, pastille par pastille!!
    Salutations
    Olivier

  6. #66
    invitee86643f9

    Re : Automatisation avec temporisateur

    voila... je vais verrifier mon circuit, pastille par pastille!!

    il vaut mieux mettre des supports pour les CI, olver62: ce n'est pas cher est c'est tellement pratique:
    - les CI sont à l'abri du chatiment du fer à souder .
    - la vérification et les relevés des tensions sur la carte electronique sont aisés.
    - l'isolement des CI pour test devient possible à chaque instant...

  7. #67
    invite5d5dfac0

    Re : Automatisation avec temporisateur

    j'utilise des suports pour CI! il n'étaient pas cher alors j'en ai profité...
    salutations
    Olivier

  8. #68
    invitee86643f9

    Re : Automatisation avec temporisateur

    Bonjour,
    les "555" sont compatibles Cmos. Mais par precaution le schéma est modifié de façon à ce que le transistor ajouté (simple NPN: BC548 ou equivalent) + 2 résistances (10K et 15k) remplacent la porte inverseuse Nor02/4001. le typon doit suivre
    Images attachées Images attachées  

  9. #69
    invite5d5dfac0

    Re : Automatisation avec temporisateur

    merci pour ce shema mais je vais juste changer le composant 4001... si jammais ca le refait... je regraverais ma carte lol parce qu'avec les résistances qui sont soudées, c'est pas évident de tester...lol
    Salutations
    Olivier

  10. #70
    invitee86643f9

    Re : Automatisation avec temporisateur

    j'ai des doutes sur ce branchement direct (out 4/4001 et entrée 2/IC2: 555) : Si les 2 CI ne sont pas compatibles l'entrée 2/IC2 se comporte comme un court circuit vers la masse, pour la sortie 4/4001 . ce qui explique peut etre le surchauffement du tout doux 4001 .
    tu peux au moins intercaler une résistance 1k pour voir.

  11. #71
    invite5d5dfac0

    Re : Automatisation avec temporisateur

    ok je vais essayer avec un transistor de récuperation...
    le fait qu'il soir NPN ou PNP est indiqué dessus?? je verrais bien....
    Salutations
    Olivier

  12. #72
    invitee86643f9

    Re : Automatisation avec temporisateur

    le fait qu'il soir NPN ou PNP est indiqué dessus ??
    Non, mais google peut aider.
    si tu peux couper la piste 4/IC1 et 2/IC2 et voir le comportement du 4001..

  13. #73
    invite5d5dfac0

    Re : Automatisation avec temporisateur

    Bonjour!!!
    j'ai retesté mon circuit (désolé j'avais pas beaucoup de temps ces derniers jours...) et en fait je me suis trompé... je vous ai dit qu'il y avait un contact entre la pin 1 et 2 du CD4001 mais en fait ce sont les pins 13 et 14! je regardais le composant à l'envers... lol
    je vien de rachetter un cd4001 car ils n'en avaient qu'un en stock...
    je vais essayer de remêtre le cd4001 dans le circuit et voir ce que cela fait!
    Salutations
    Olivier

  14. #74
    invite5d5dfac0

    Re : Automatisation avec temporisateur

    Je vien de mêtre le nouveau cd4001 et rien ne chauffe!!
    mais j'ai un problème pour le fonctionnement du circuit:
    quand le potensiomètre qui agit sur le Ne555 de droite a une resistance faible (presque à 0), la diode vert (la diode lié au même ne555) s'allume mais ne s'éteind plus...
    De plus, lorsque cette DEL est allumé, losqu'on appuie sur le bouton, l'autre diode (Bleu) s'allume (celle comandée par le Ne555 de gauche) alors que la Verte est toujours allumée.
    mais cette diode ne s'allume pas si la diode verte est allumée.
    Normalement c'est la diode Bleu qui s'allume, s'éteind puis la verte s'allume.
    J'espère mêtre bien fait comprendre!
    Je cherche un logiciel pour simuler les CIs... j'ai trouvé Microsim mais je ne sais pas ce qu'il vaut... je verrais bien!
    Merci d'avance!
    Salutations
    Olivier

  15. #75
    invitee86643f9

    Re : Automatisation avec temporisateur

    Bonjour Olivier,
    Pour le simulteur essaye la version demo de crocodyle physics. il a l'avantage de simuler en "temps reel". je reviendrais sur le fonctionnement de ton montage mais deja il ne faut pas mettre P à 0

  16. #76
    invite5d5dfac0

    Re : Automatisation avec temporisateur

    Merci pour votre reponse!!
    J'ai reproduit le schema dans Crocodile Physics, et changeant la valeur de quelques resistances le montage fonctionne!!
    j'ai aussi rajouté une resistance pour éviter que les portes logicques ne grilles (elle n'acceptent que 1V max dans le logiciel...)
    Voila les valeurs des resistances que j'ai mises:
    R3=1K au lieu de 10K
    R4=10K au lieu de 100K
    R7=10K au lieu de 100K
    et j'ai rajouté une resistance de 10K à l'entrée de la porte NOR 1 (sortie Ne555)
    Voila...
    je ne pense pas que cela change grand chose, le logiciel ne peut pas fonctionner exactement comme dans la realitées...
    Si ces valeurs changent vraiment quelque chose, merci de me le dire!
    Merci d'avance
    Salutations

  17. #77
    invitee86643f9

    Re : Automatisation avec temporisateur

    J'ai reproduit le schema dans Crocodile Physics, et changeant la valeur de quelques resistances le montage fonctionne!!
    Bonne nouvelle
    j'ai aussi rajouté une resistance pour éviter que les portes logicques ne grilles (elle n'acceptent que 1V max dans le logiciel...)
    où ça ? juste pour savoir
    Voila les valeurs des resistances que j'ai mises:
    R3=1K au lieu de 10K
    R4=10K au lieu de 100K
    R7=10K au lieu de 100K
    je ne pense pas que cela change grand chose, Si ces valeurs changent vraiment quelque chose, merci de me le dire!
    Merci d'avance
    ça ne changent pas grand chose
    et j'ai rajouté une resistance de 10K à l'entrée de la porte NOR 1 (sortie Ne555)
    où ça ? (quel schéma?)
    le logiciel ne peut pas fonctionner exactement comme dans la realitées...
    Tout à fait d'accord mais ça évite de malmener les pauvres bestioles les supports également

  18. #78
    invite5d5dfac0

    Re : Automatisation avec temporisateur

    Bonjour, j'ai fait quelques modifications au montage, mais toujours rien... alors je m'oriente vers une autre vision des choses... je pense mêtre 2 capteurs (interupteurs) sur le bras et utiliser un cd4017 et un cd4016 comme interupteur.
    les 2 capteurs serront en parralèle avec un bouton pousoir, le tout alimentant l'horloge du 4017. à chacque impulsion le cd4017 décalera les sorties, ce qui, une foi cablé, ferra aller le bras d'un sens ou de l'autre...
    le montage me parrait plus facile, mais je demande confirmation... je ne suis qu'un débutant...
    http://jcguille.free.fr/shema2.bmp
    voila le shema auquel j'ai pensé...
    je ne sais pas si il est correct... je compte sur vous pour me le dire...

    @ bientôt et merci d'avance.
    Olivier

  19. #79
    invite5d5dfac0

    Re : Automatisation avec temporisateur

    ya personne pour m'aider??
    bon... je vais essayer alors, je verrais bien si ca marche...
    @+
    olivier

  20. #80
    invitee86643f9

    Re : Automatisation avec temporisateur

    Salut,
    j'ai fait quelques modifications au montage, mais toujours rien
    Avant tu disais:
    J'ai reproduit le schema dans Crocodile Physics, et changeant la valeur de quelques resistances le montage fonctionne!!
    Juste pour savoir; Que s'est il passé après ?

  21. #81
    invite5d5dfac0

    Re : Automatisation avec temporisateur

    j'ai essayé avec d'autres valeurs de resistance... mais rien, donc j'ai abandonné... mon circuit devenait sale... alors travailler dessus... ca me disais plus grand chose...

    une petite question, dans les datasheet, les composant sont représenté vu de dessus?
    il faut donc les retourner pour faire un typon?
    merci d'avance.
    Olivier

  22. #82
    invite5d5dfac0

    Re : Automatisation avec temporisateur

    rebonjour, je pense avoir trouvé le problème...
    j'ai essayé de faire le deusième montage mais sans succès...
    et en observant les datasheet, je pense que les CI sont monté à l'envers sur mes typons... (miroir)
    c'est comme si j'avais fait les pistes pour le côté composant alors que les soudais de l'autre côté...
    je demande quand même confirmation avant de refaire une carte... et de racheter des composants car à mon avis... il y en a plusieur qui ont du souffrir...
    merci de confirmer mon hypothèse.. ca me parais quand même louche de ne pas l'avoir vu avant mais bon...

    salutations
    Olivier

  23. #83
    invitee86643f9

    Re : Automatisation avec temporisateur

    juste pour information le montage simulé fonctionne bien comme prévu.
    Passons à ton nouveau schéma:
    le clock du 4017 necessite un anti rebonds (1 seul appui sur le poussoir peut "donner" plusieurs contacts successifs).
    dans les datasheet, les composant sont représenté vu de dessus?
    Exact.
    il faut donc les retourner pour faire un typon
    Un circuit imprimé a 2 cotés: "coté composants" et "coté sodures".
    les typons TCi precedents etaient representés "coté composants".
    Images attachées Images attachées

  24. #84
    invite5d5dfac0

    Re : Automatisation avec temporisateur

    merci pour l'info... parce que je gravais le côté composant... sur le côté coudure... donc ca peut pas aller...
    je vais refaire le premier montage... parce que comme c'est un milieu poussiéreux... les capteurs ne vont pas aimer...
    merci encore!
    je vais refaire un typon et vous demander confirmation lol (encore une foi)

    salutations
    olivier

  25. #85
    invite5d5dfac0

    Re : Automatisation avec temporisateur

    re!
    j'ai modifier le typon:
    http://jcguille.free.fr/sens2.pdf
    http://jcguille.free.fr/sens2+anotations.pdf

    voila... si quelqu'un peut verifier qu'il n'y ait pas d'erreur... les pistes verte serront des fils, et les rouges, côté soudure.

    Merci d'avance
    salutations
    Olivier

  26. #86
    invitee86643f9

    Re : Automatisation avec temporisateur

    je vais refaire un typon et vous demander confirmation
    Dans ce cas, tu peux prendre comme reference, le schéma simulé par crocodile, où on peut remarquer que:
    - le bouton poussoir est relié directement à la masse.
    - la sortie 3 du 1er 555 est reliée directement aux entrées "1" et "13" du 4001donc sans D1 ni la resistance à la masse.
    D'autre part, si tu veux rendre les 2 tempos reglables, il faut ajouter une résistance (10k par ex) en série avec chaque potentiometre.

  27. #87
    invitee86643f9

    Re : Automatisation avec temporisateur

    j'ai modifier le typon:
    http://jcguille.free.fr/sens2.pdf
    http://jcguille.free.fr/sens2+anotations.pdf
    voila... si quelqu'un peut verifier qu'il n'y ait pas d'erreur... les pistes verte serront des fils, et les rouges, côté soudure.
    1- schéma du 1er lien (pistes cuivrées dessinées en noir, couleur habituellement utilisée): C'est le "côté soudures". Ici, tes 4 circuits intégrés sont représentés correctement..
    2- schéma du 2eme lien (pistes en rouge): C'est le côté composants.
    De ce côté-là, seuls les composants et les "fils" verts sont visibles. Les pistes cuivrées (dessinées en rouge) sont en réalité, de l'autre côté de la carte.
    Si elles sont visibles (en rouge) c'est parce que la carte est supposée transparente.
    Les circuits intégrés et les autres composants doivent donc être représentés "vue de dessus".
    Une révision de ton typon serait nécessaire (erreurs de connexion).
    Ci-joint le schéma simulé que tu peux prendre comme référence:
    Les valeurs de P1, C1 et P2, C2 dépendent des durées t0 et t1.
    Dans le schéma, Les petits "0" et "1" indiquent les différents états logiques enregistrés par le logiciel de simulation.
    Pour finir, une petite question: Quand on a Eagle pourquoi ne pas en profiter ?
    Images attachées Images attachées  

  28. #88
    invite5d5dfac0

    Re : Automatisation avec temporisateur

    slt! merci pour ta réponse!
    pour eagle... je c pas trop m'en servir alors...
    je vais quand même essayer...
    j'ai essayé de graver cette aprem... mais je suis pas encore au point, j'ai révélé un peu trop longtemps... alors mes pistes sont mangées... je vais rachetter des placque et reessayer en fin de semaine...
    merci pour les shema!

  29. #89
    invite5d5dfac0

    Re : Automatisation avec temporisateur

    bonjour, j'ai essayé d'utiliser eagle mais je ne sais pas comment positionner les composants pour que le routage soit le plus simple, avec le maximum des piste d'un seul côté. je n'arrive aps non plus à changer la taille des piste que je voudrais augmenter car mon materiel de gravure est assez rudimentaire...
    je laisse ci join ce que j'ai réussi à faire... mais c'est loin d'être satisfaisant...

    http://jcguille.free.fr/testmoyen.brd
    http://jcguille.free.fr/testmoyen.sch

    si jammais quelqu'un à le temps de me faire un typon à partir du shema, je lui serrais très reconnaissant... parce que moi je commence à desespérer...
    salutations
    Merci d'avance
    Olivier

  30. #90
    invitee86643f9

    Re : Automatisation avec temporisateur

    parce que moi je commence à desespérer...
    C'est encore très tôt pour desespérer
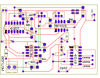
    Ci joint la carte electronique sous ces trois aspects (pour lesquels tu peux poser les questions que tu veux, avant de passer à la realisation):
    Images attachées Images attachées  

Page 3 sur 4 PremièrePremière 3 DernièreDernière

Discussions similaires

  1. chenillard avec temporisateur et ...luxéon?
    Par invite750ffdba dans le forum Électronique
    Réponses: 2
    Dernier message: 22/09/2007, 08h14
  2. Automatisation de moteurs
    Par invite39ac3afc dans le forum Électronique
    Réponses: 10
    Dernier message: 15/09/2007, 17h25
  3. automatisation de routines
    Par invitec35bc9ea dans le forum Logiciel - Software - Open Source
    Réponses: 9
    Dernier message: 30/03/2007, 21h01
  4. automatisation volet
    Par invite76db4c77 dans le forum Électronique
    Réponses: 12
    Dernier message: 23/02/2007, 15h20
  5. historique automatisation
    Par inviteb2f25dbe dans le forum Électronique
    Réponses: 7
    Dernier message: 22/06/2006, 21h07
Dans la rubrique Tech de Futura, découvrez nos comparatifs produits sur l'informatique et les technologies : imprimantes laser couleur, casques audio, chaises gamer...