Bonjour, je suis débutant en electronique mais je voudrais realiser un projet:
Je voudrais realiser un circuit qui commande un interupteur 3 positions. à l'origine, l'interupteur contôle un moteur electrique, ce qui permet de le faire touner dans les deux sens.
Le montage devrait permettre de faire commuter l'interupteur pour que le moteur tourne dans un sens durant un certaint temps (5 à 10s) puis le faire touner dans l'autre sens (2 à 5s).
le moteur actionne un bas de liage dans une presse à lin.
normalement le positionnement se fait manuellement mais je voudrais que l'on ait à appuyer sur un seul bouton pour gagner du temps. le bras partira au 3/4 de sa course pour revenir ensuite au milieu.
J'espère être assez clair...
Il est possible d'utiliser des capteurs mais j'ignore comment les utiliser...
je possède 3 Ne555 et 3 CD4017, si ils peuvent servir... sinon l'achat d'autre composant ne pose aucun problème. merci de m'aider.
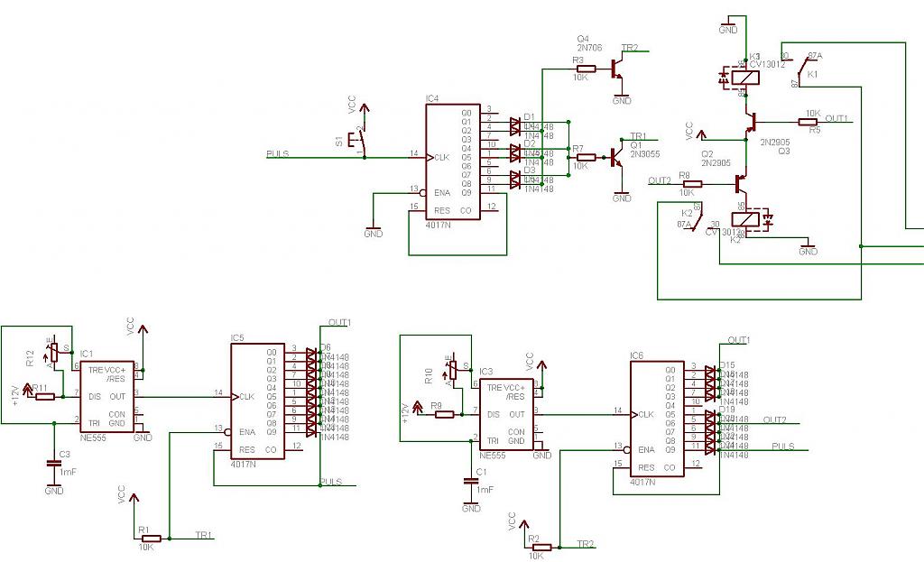
ps: j'ai realisé un shéma sur Eagle mais il doit être faux...
je ne sais pas si ce genre de montage ce fait...
merci d'avance!!![]()
Olivier
ps le schéma est ici: http://jcguille.free.fr/shema.sch
-----



