
Concernant la devinette
Imagine une inductance parcourue par un courant I, que l'on interrompt brutalement avec un interrupteur idéal (Temps de coupure nul, tension de claquage infini, capacité parasite nulle). L'inductance n'est pas idéale, à combien va monter la tension à ces bornes.
Il n'y a pas de division par zéro, et ça ne monte pas à l'infini.
La tension maximum est déterminée par la capacité parasite de l'inductance ou l'énergie 1/2 LI² de la bobine passe dans la capacité parasite et devient 1/2CV².
Et oscille LC en s'atténuant sur R bobine et dans la charge au secondaire, perte cuivre et fer ??????
----
C'est exactement le calcul qui est fait dans le message (24/06/2013 - 22h55) précédant la devinette![]()
C'est bien qu'on parle de ça, parce que ça m'amène à une question que je me pose depuis un certain temps, concernant la diode roue libre contenue dans les MOSFET.
http://forums.futura-sciences.com/at...1&d=1372263382
Sur le dessin de gauche, le MOSFET conduit, et pas la diode. Sur le dessin de droite, le MOSFET coupe, mais la diode roue libre du MOSFET ne conduit toujours pas. Si on veut court-circuiter la surtension créée par la self, c'est une diode placée comme D1 qu'il faudrait.
Alors à quoi sert la diode roue libre des MOSFET?
Amicalement,
Yvan
Elle ne sert à rien, parce que c'est une diode technologique. En réalité, elle ne s'appelle pas une diode de roue libre (qui est de toutes manières une appellation mal choisie), mais une diode de body, qui est le sous-produit du process bon marché qui te permet d'acheter des MOS de puissance à moins d'un €uro l'unité.
Dans 60% des cas, sa présence est indifférente par rapport à l'application (c'est le cas ici), dans 20% des cas elle est employée effectivement et 20% des cas elle est indésirable, soit par son existence même, soit parce que ses caractéristiques sont assez lamentables par rapport aux critères actuels.
Dernière modification par Tropique ; 26/06/2013 à 21h15.
Pas de complexes: je suis comme toi. Juste mieux.
Dans un montage half-bridge ou un montage en H, full bridge, la surtension qui apparaît lors de la commutation, si elle est positive, la diode du MOSFET du haut va la conduire vers le + de l'alim. Si elle est négative, la diode du MOSFET du bas va la conduire vers la masse.Elle ne sert à rien, parce que c'est une diode technologique. En réalité, elle ne s'appelle pas une diode de roue libre (qui est de toutes manières une appellation mal choisie), mais une diode de body, qui est le sous-produit du process bon marché qui te permet d'acheter des MOS de puissance à moins d'un €uro l'unité.
Dans 60% des cas, sa présence est indifférente par rapport à l'application (c'est le cas ici),
Cela protège les MOSFET des surtensions. ça paraît une bonne chose, non?
Je pose la question, parce qu'il existe des IGBT qui n'ont pas cette diode. Est-ce que dans ce cas, il faut ajouter une diode en parallèle avec chaque IGBT? Est-ce que c'est indispensable?
On vient d'en discuter avec les amis du forum "Usinages".
Et si effectivement de telles diodes sont indispensables, alors quel type de diode choisir?
Des Schottky me semblent exclues, je ne sais pas si on en trouve qui soient conçues pour 300 V et plus. Je pensais plutôt à une diode type ultrafast.
Mais surtout, quelle intensité? Si l'IGBT peut conduire 80 A, faut-il des diodes 80 A? ça ne se trouve pas sous le pas d'un cheval! Après tout, il ne s'agit que de s'occuper de la surtension de commutation. C'est un phénomène très bref. Est-ce que l'on peut se contenter par exemple d'une diode 6A en continu, en la choisissant d'après son courant de pic?
Amicalement,
Yvan
Le raisonnement n'est valable que si la conduction est discontinue. Dans les autres cas, au dead-time près, non: le MOS qui commence sa conduction va maintenir une tension bien plus faible entre ses bornes qu'une diode.Dans un montage half-bridge ou un montage en H, full bridge, la surtension qui apparaît lors de la commutation, si elle est positive, la diode du MOSFET du haut va la conduire vers le + de l'alim. Si elle est négative, la diode du MOSFET du bas va la conduire vers la masse.
Cela protège les MOSFET des surtensions. ça paraît une bonne chose, non?
Si le bobinage n'est pas snubberisé, et que les dead-times sont importants, ouiJe pose la question, parce qu'il existe des IGBT qui n'ont pas cette diode. Est-ce que dans ce cas, il faut ajouter une diode en parallèle avec chaque IGBT? Est-ce que c'est indispensable?
A peu près n'importe quoi, cela n'a pas besoin d'être ultrafast: même des diodes lentes ont un forward recovery correct, ce qui est ici le paramètre clé, et le reverse recovery n'a pas d'importance, parce qu'ici le cycle est simple et ne demande pas une agilité qui obligerait la diode à se bloquer pendant qu'elle décharge l'inductance. Elle a tout le temps pour évacuer ses porteurs naturellement, et va même etre aidée par la conduction de l'IGBT. Il existe des schottky de 800V, mais c'est un luxe totalement superflu.On vient d'en discuter avec les amis du forum "Usinages".
Et si effectivement de telles diodes sont indispensables, alors quel type de diode choisir?
Des Schottky me semblent exclues, je ne sais pas si on en trouve qui soient conçues pour 300 V et plus. Je pensais plutôt à une diode type ultrafast.
Non, il faut juste que la diode ait un Ifrm > que la composante inductive du courant juste après la commutationMais surtout, quelle intensité? Si l'IGBT peut conduire 80 A, faut-il des diodes 80 A? ça ne se trouve pas sous le pas d'un cheval! Après tout, il ne s'agit que de s'occuper de la surtension de commutation. C'est un phénomène très bref. Est-ce que l'on peut se contenter par exemple d'une diode 6A en continu, en la choisissant d'après son courant de pic?
Pas de complexes: je suis comme toi. Juste mieux.
Personne n'ose se lancer dans la théorie qui seule permettrait de répondre aux questions de base
induction, flux, reluctance, fem, fcem, circuit magnétique ...
Qui faut-il croire e = L.di/dt (1) ou e = d_fi/dt ? (1) L de quoi ? Comment varie le flux magnétique lorsque le primaire est en l'air ?
Une bête question : y a-t-il oui ou non surtension au primaire d'un transfo et pourquoi ?
Un bon site sur le sujet
http://www.chireux.fr/mp/cours/electronique/Chap5.pdf
Excellente référence , Biname. Je la sauvegarde sur mon disque dur.Personne n'ose se lancer dans la théorie qui seule permettrait de répondre aux questions de base
induction, flux, reluctance, fem, fcem, circuit magnétique ...
Qui faut-il croire e = L.di/dt (1) ou e = d_fi/dt ? (1) L de quoi ? Comment varie le flux magnétique lorsque le primaire est en l'air ?
Une bête question : y a-t-il oui ou non surtension au primaire d'un transfo et pourquoi ?
Un bon site sur le sujet
http://www.chireux.fr/mp/cours/electronique/Chap5.pdf
Cependant aucune des équations ne m'a permis de trouver une réponse à la question de la surtension.
En revanche, une autre référence classique, la Loi de Murphy dit clairement que: Oui, il y aura surtension et ça va être terriblement destructeur, car elle se produira au pire moment et de la façon la plus vicieuse qu'il soit possible d'imaginer.
Contre la loi de Murphy, le maximum que l'on puisse faire est l'approche ceinture-et-bretelles:
Snubber aux bornes du primaire du transfo.
Diodes body des MOSFET doublées par des diodes extérieures.
Temps mort réduit au maximum.
IGBT largement dimensionnés pour ce qui est de la tension.
Snubber doublé par un (gros) varistor
...
Autres idées?
Une chose intéressante que je vois dans le document à la page 37:
"En pratique, les asymétries du pont (dispersion des caractéristiques des composants) font qu'il est
difficile voir impossible d'assurer une tension moyenne nulle aux bornes du transformateur. Il y a
donc risque de voir le courant magnétisant moyen augmenter et donc provoquer la saturation du
noyau magnétique du transformateur. Un moyen d'éviter ce phénomène est d'ajouter un
condensateur en série avec le primaire du transformateur. Puisqu'en régime permanent, le courant
moyen aux bornes du condensateur est nul, nous avons la certitude que dernier aura à ces bornes la
tension résultante des asymétries du pont."
Je savais que ce phénomène arrivait facilement dans les montages avec primaire à point milieu, même s'il n'y a qu'une seule spire de plus ou de moins dans un des demi-primaires, mais je n'aurais pas cru ça possible dans un montage full bridge.
Un condensateur en série avec le primaire, de disons 100 uF serait envisageable à condition d'en monter deux tête-bêche ave des diodes, comme nous l'avions évoqué plusieurs pages plus haut dans ce fil.
Mais dans mon prochain montage, je vais utiliser un contrôleur d'alimentation type SG 3525. Cet IC permet une mesure individuelle des courants dans les IGBT pulse par pulse. Si la valeur maximale est atteinte, l'impulsion de commande est immédiatement arrêtée.
Cela devrait pallier au problème non? même sans monter de condensateur en série avec le primaire.... Qu'en pensez-vous?
Amicalement,
Yvan
On pourrait même utiliser un pont redresser 50A?A peu près n'importe quoi, cela n'a pas besoin d'être ultrafast: même des diodes lentes ont un forward recovery correct, ce qui est ici le paramètre clé, et le reverse recovery n'a pas d'importance, parce qu'ici le cycle est simple et ne demande pas une agilité qui obligerait la diode à se bloquer pendant qu'elle décharge l'inductance. Elle a tout le temps pour évacuer ses porteurs naturellement, et va même etre aidée par la conduction de l'IGBT. Il existe des schottky de 800V, mais c'est un luxe totalement superflu.
Non, il faut juste que la diode ait un Ifrm > que la composante inductive du courant juste après la commutation
http://forums.futura-sciences.com/at...1&d=1372400535
ça aurait l'avantage que les 4 diodes sont déjà branchées comme il le faut et en plus ce serait une solution économique. Mais je ne sais pas comment sont construits ces ponts rdresseurs. Est-ce que vraiment il n'y aurait pas de problème avec le forward recovery time?
Amicalement,
Yvan
Il n'est pas particulièrement nécéssaire de revisiter la théorie, les "questions de base" sont du design de composants magnétiques, plutot banal et bien balisé
Les deux sont vrais, et Φ comme i ne varient pas, ou du moins de manière infinitésimale, en un temps qui l'est également, pour rendre compte de l'inversion de tension aux bornes de l'inductance primaireQui faut-il croire e = L.di/dt (1) ou e = d_fi/dt ? (1) L de quoi ? Comment varie le flux magnétique lorsque le primaire est en l'air ?
Je ne suis pas sur que bétonner à l'excès un aspect du design soit profitable, en général lorsqu'on se concentre ainsi sur une seule chose, on en perd de vue d'autres, tout aussi importantesExcellente référence , Biname. Je la sauvegarde sur mon disque dur.
Cependant aucune des équations ne m'a permis de trouver une réponse à la question de la surtension.
En revanche, une autre référence classique, la Loi de Murphy dit clairement que: Oui, il y aura surtension et ça va être terriblement destructeur, car elle se produira au pire moment et de la façon la plus vicieuse qu'il soit possible d'imaginer.
Contre la loi de Murphy, le maximum que l'on puisse faire est l'approche ceinture-et-bretelles:
Snubber aux bornes du primaire du transfo.
Diodes body des MOSFET doublées par des diodes extérieures.
Temps mort réduit au maximum.
IGBT largement dimensionnés pour ce qui est de la tension.
Snubber doublé par un (gros) varistor
...
Gérer de manière complexe un problème simple est rarement une bonne idée, ici cela aurait pas mal d'inconvénients. Un condensateur (de beaucoup plus de 100µf) ne sait pas poser beaucoup de problèmesUne chose intéressante que je vois dans le document à la page 37:
"En pratique, les asymétries du pont (dispersion des caractéristiques des composants) font qu'il est
difficile voir impossible d'assurer une tension moyenne nulle aux bornes du transformateur. Il y a
donc risque de voir le courant magnétisant moyen augmenter et donc provoquer la saturation du
noyau magnétique du transformateur. Un moyen d'éviter ce phénomène est d'ajouter un
condensateur en série avec le primaire du transformateur. Puisqu'en régime permanent, le courant
moyen aux bornes du condensateur est nul, nous avons la certitude que dernier aura à ces bornes la
tension résultante des asymétries du pont."
Je savais que ce phénomène arrivait facilement dans les montages avec primaire à point milieu, même s'il n'y a qu'une seule spire de plus ou de moins dans un des demi-primaires, mais je n'aurais pas cru ça possible dans un montage full bridge.
Un condensateur en série avec le primaire, de disons 100 uF serait envisageable à condition d'en monter deux tête-bêche ave des diodes, comme nous l'avions évoqué plusieurs pages plus haut dans ce fil.
Mais dans mon prochain montage, je vais utiliser un contrôleur d'alimentation type SG 3525. Cet IC permet une mesure individuelle des courants dans les IGBT pulse par pulse. Si la valeur maximale est atteinte, l'impulsion de commande est immédiatement arrêtée.
Cela devrait pallier au problème non? même sans monter de condensateur en série avec le primaire.... Qu'en pensez-vous?
C'est plus que de l'overkill: les diodes doivent juste avoir un Ifrm égal au courant de crête dans le transfo, typiquement pour des diodes de redressement le Ifrm vaut 10x Io, des simples 1N4007 seraient suffisantes (mais on peut viser un peu plus haut)On pourrait même utiliser un pont redresser 50A?
http://forums.futura-sciences.com/at...1&d=1372400535
ça aurait l'avantage que les 4 diodes sont déjà branchées comme il le faut et en plus ce serait une solution économique. Mais je ne sais pas comment sont construits ces ponts rdresseurs.
Non, dans le pire des cas cela se manifeste par une augmentation du Vf de quelques volts pendant un temps extrêmement bref, mais pour ça il faut une commutation qui se passe en quelques ns ou moins, ce dont le circuit présent est incapableEst-ce que vraiment il n'y aurait pas de problème avec le forward recovery time?
Pas de complexes: je suis comme toi. Juste mieux.
Pour ne pas répondre à la question de la surtension au primaire, ce n'est pas nécessaire en effet
Lorsqu'on écrite e = -L.di/dt on suppose qu'il s'agit de ?l'approximation numérique?, sinon on doit écrire e(t) = -L.di/dt et on pinailleLes deux sont vrais, et Φ comme i ne varient pas, ou du moins de manière infinitésimale, en un temps qui l'est également, pour rendre compte de l'inversion de tension aux bornes de l'inductance primaire
Si on raisonne sur un courant primaire qui passe de i à 0 (hachage) on obtient une surtension importante. Si on raisonne sur le flux, le fait de couper le courant au primaire n'aura pas d'effet sur le flux et pas de surtension au primaire ... donc il y a une erreur - au moins - quelque part dans mon raisonnement.
Je pense que le problème a été traité
Je le reprécise: non seulement le courant ne va pas à zéro, mais il est quasi constant, il passe de i à i-Δi, et sa pente change de signe. C'est tout.Lorsqu'on écrite e = -L.di/dt on suppose qu'il s'agit de ?l'approximation numérique?, sinon on doit écrire e(t) = -L.di/dt et on pinaille
Si on raisonne sur un courant primaire qui passe de i à 0 (hachage) on obtient une surtension importante.
Oui: le flux est à l'image du courantSi on raisonne sur le flux, le fait de couper le courant au primaire n'aura pas d'effet sur le flux et pas de surtension au primaire ... donc il y a une erreur - au moins - quelque part dans mon raisonnement.
Pas de complexes: je suis comme toi. Juste mieux.
Bonjour à tous,
J'ai fini de passer en revue les différents montages à SG 3525 que j'ai trouvés sur la toile et j'en arrive au montage suivant:
http://forums.futura-sciences.com/at...1&d=1372932349
J'ai repris les drivers IR 2109. Le seul changement est le remplacement de l'oscillateur CMOS par le SG 3525, qui présente les avantages suivants:
- Softstart
- Shutdown en cas de surintensité dans les MOSFET
- Temps mort réglable
- MLI avec possibilité de feedback par exemple en vue d'une tension de sortie constante.
La fréquence de l'oscillateur est réglée par la résistance de 100K à la broche 6 et le condensateur de 0,1 uF à la broche 5.
Le temps mort est réglé par la résistance de 220 Ohms entre les broches 5 et 7.
Le soft-start est réglé par le condensateur de 33 uF à la broche 8
Le montage entre les broches 1 et 9 permet de régler la largeur des créneaux. Ici le réglage va se faire manuellement pour les premiers essais. Par la suite, le feedback devra s'appliquer à ce niveau.
Si l'intensité dépasse "une certaine valeur", la tension générée aux bornes des résistances entre les sources des MOSFET du bas et la masse, qui est appliquée à la borne 10, coupe le créneau en cours ( shutdown ). Si la surintensité persiste, le condensateur de soft-start se décharge et la séquence de soft start est réinitialisée.
La question c'est " quelle valeur d'intensité?" La doc de l'IC n'est pas très explicite à ce sujet. Je compte commencer les essais avec des résistances de 0,1 ohms dans la source des MOSFET. 10A dans 0,1 ohms, ça fait 10 Watts de dissipation.
Commentaires?
Amicalement,
Yvan
Tu parles de la résistance de 10ohms, mais tu en mets deux en parallèle.
Je vois pas bien avec quoi tu pilotes l'amplificateur d'erreur?
Aucune protection des gates contre les surtensions, donc tu as regardé à la loupe les caractéristiques Crss, Ciss, Coss de tes MOSFET, et tu es absolument certain de l'inductance de câblage qui sépare chaque gate de la sortie du driver.
Tu as raison, je me suis mal exprimé.
C'est parce que les seules résistances non inductives de 0,1 ohms que j'ai trouvées sur E**y ne dissipent que 5 Watts.
En fait la résistance totale entre les sources et la masse sera de 0,05 ohms. Pour une intensité de 19A, la dissipation totale sera de 5 watts: les résistances devraient pouvoir tenir le coup. Reste à voir pour quelle intensité traversant ladite résistance, l'IC va passer en shutdown.
[/UOTE]
Je vois pas bien avec quoi tu pilotes l'amplificateur d'erreur?[/QUOTE]
Les entrées de l'ampli d'erreur sont les broches 1 et 2. La 2 est reliée à la référence de tension (broche 16), 5,1 V. La 1 va recevoir une tension ajustable.
Tu as raison encore une fois. Je vais brancher des Zener 15 V entre les gates et les sources des MOSFET.Aucune protection des gates contre les surtensions, donc tu as regardé à la loupe les caractéristiques Crss, Ciss, Coss de tes MOSFET, et tu es absolument certain de l'inductance de câblage qui sépare chaque gate de la sortie du driver.
Merci de m'avoir signalé ces erreurs.
Amicalement,
Yvan
19A et 0,05Ω ça fait 18W.
Tu devrais avoir un capa entre la sortie 9 de l'EA et la masse.
En 2 tu as mis un Vref de 5V, il serait bien d'avoir un talon sur ton potentiomètre pour ne pas trop dépasser 5V en butée.
Le 3525 ne semble pas très adapté: le shutdown n'est pas sensé servir à la limitation de courant, et la tension nécessaire pour l'activer va être relativement grande, ~850mV, et mal définie.Si l'intensité dépasse "une certaine valeur", la tension générée aux bornes des résistances entre les sources des MOSFET du bas et la masse, qui est appliquée à la borne 10, coupe le créneau en cours ( shutdown ). Si la surintensité persiste, le condensateur de soft-start se décharge et la séquence de soft start est réinitialisée.
La question c'est " quelle valeur d'intensité?" La doc de l'IC n'est pas très explicite à ce sujet. Je compte commencer les essais avec des résistances de 0,1 ohms dans la source des MOSFET. 10A dans 0,1 ohms, ça fait 10 Watts de dissipation.
Beaucoup de circuits incluent une vraie entrée de shunt, plus déterministe et surtout plus basse, 250mV par exemple, ce qui limite les pertes inutiles
Pas de complexes: je suis comme toi. Juste mieux.
J'ai tapé sur la fausse touche. C'est 10 A, pas 19!
Ok pour la capa entre la broche 9 (compensation) et la masse. Sur la doc, ils proposent 10 nF. Sur la douzaine de montages que j'ai trouvés sur le web, 8 ont une capa de 9 vers la masse. La valeur peut aller de 10 à 100 nF. Sur les 4 autres, la capa est connectée entre 9 et 1, l'entrée inverseuse de l'ampli d'erreur, en parallèle avec une résistance de 47 K ou de 470 K.
Pour la résistance talon, bonne idée. Je prends note.
Merci de ces bonnes idées.
Amicalement,
Yvan
Hello Tropique. Qu'est-ce que tu me conseilles comme IC, avec une vraie entrée de shunt, qui ne nécessite pas trop de composants auxiliaires et qui soit facile à trouver sur E**y?Le 3525 ne semble pas très adapté: le shutdown n'est pas sensé servir à la limitation de courant, et la tension nécessaire pour l'activer va être relativement grande, ~850mV, et mal définie.
Beaucoup de circuits incluent une vraie entrée de shunt, plus déterministe et surtout plus basse, 250mV par exemple, ce qui limite les pertes inutiles
Amicalement,
Yvan
Un vulgaire TL494 le fait. Il est bon marché et archi-courant. Il y a aussi des alternatives plus modernes et plus performantes, mais je n'ai pas de références en tête.
Pas de complexes: je suis comme toi. Juste mieux.
Salut les amis,
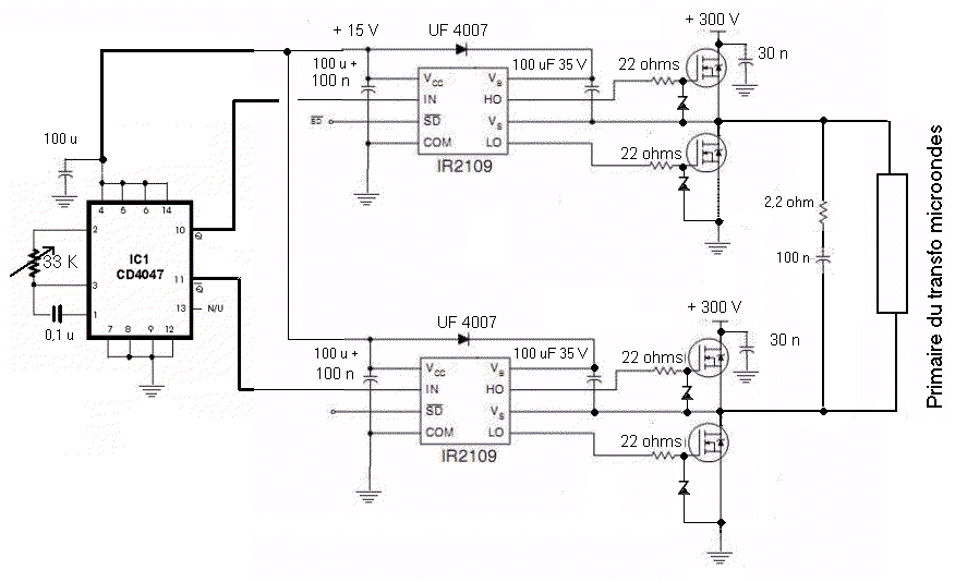
J'ai trouvé le temps de terminer le câblage de la version 2 du hacheur.
Voici le schéma:
HACH_V2.gif
Par rapport au premier prototype (vous savez, celui qui a explosé), et suite aussi aux conseils reçus sur ce forum ainsi que le futura forum, les modifications sont les suivantes:
Découplage capacitif de l'alim à tous les niveaux: CD 4047 et IR2109. J'ai particulièrement soigné le découplage des IR2109, puisque j'ai branché en parallèle un 0,1 uF céramique et un 100 uF aussi près que possible de chaque driver. Je me suis inspiré de ce que l'on voyait du temps des circuits TTL. On trouvait des socles d'IC qui comportaient d'office un condensateur de 0,1 uF servant au découplage de l'alimentation.
Chaque paire de MOSFET est découplée avec une capa 30 nF 1000 V.
Il y a des diodes Zener 18 V de protection pour les gates des MOSFET.
Il y a un snubber aux bornes du transfo.
Les diodes bootstrap ne sont plus des 1N 4007, mais des diodes rapides.
Le circuit est construit avec un plan de masse entre les composants et le câblage.
Voici le côté câblage:
HACHEUR V2 PRINT.gif
HACHEUR V2 PRINT.gif (274.56 Kio) Vu 14 fois
Les connexions appelées à supporter le courant fort sont plus larges.
Les connexions de masse sont doublées par le plan de masse, qui se trouve du côté composants:
HACHEUR V2 Plan de masse.gif
HACHEUR V2 Plan de masse.gif (224.87 Kio) Vu 14 fois
Toutes les connexions à la masse sont soudées aussi du côté plan de masse.
HACHEUR V2 SOUDURES MASSE.gif
Sans oublier les MOSFET bien sûr!
HACJEUR V2 SOUDURES MASSE MOSFET.gif
HACJEUR V2 SOUDURES MASSE MOSFET.gif (242.09 Kio) Vu 14 fois
Dès que j'ai un moment, je passe aux essais. Souhaitez-moi bonne chance!
Amicalement,
Yvan
Bon, ne nous énervons pas, voici encore une fois le message que j'essaie d'envoyer:
Salut les amis,
J'ai trouvé le temps de terminer le câblage de la version 2 du hacheur.
Voici le schéma:
http://forums.futura-sciences.com/at...1&d=1374914620
Par rapport au premier prototype (vous savez, celui qui a explosé), et suite aussi aux conseils reçus sur ce forum, les modifications sont les suivantes:
Découplage capacitif de l'alim à tous les niveaux: CD 4047 et IR2109. J'ai particulièrement soigné le découplage des IR2109, puisque j'ai branché en parallèle un 0,1 uF céramique et un 100 uF aussi près que possible de chaque driver. Je me suis inspiré de ce que l'on voyait du temps des circuits TTL. On trouvait des socles d'IC qui comportaient d'office un condensateur de 0,1 uF servant au découplage de l'alimentation.
Chaque paire de MOSFET est découplée avec une capa 30 nF 1000 V.
Il y a des diodes Zener 18 V de protection pour les gates des MOSFET.
Il y a un snubber aux bornes du transfo.
Les diodes bootstrap ne sont plus des 1N 4007, mais des diodes rapides.
Le circuit est construit avec un plan de masse entre les composants et le câblage.
Voici le côté câblage:
http://forums.futura-sciences.com/at...1&d=1374914689
Les connexions appelées à supporter le courant fort sont plus larges.
Les connexions de masse sont doublées par le plan de masse, qui se trouve du côté composants:
http://forums.futura-sciences.com/at...1&d=1374914726
Toutes les connexions à la masse sont soudées aussi du côté plan de masse.
http://forums.futura-sciences.com/at...1&d=1374914770
Sans oublier les MOSFET bien sûr!
http://forums.futura-sciences.com/at...1&d=1374914803
Dès que j'ai un moment, je passe aux essais. Souhaitez-moi bonne chance!
Amicalement,
Yvan
Ahhhh des nouvelles !
On progresse ... j'ai beaucoup lu sur le sujet.
Rien n'est prévu pour éviter le 'flux walking'. Dû à des déséquilibres résistifs du pont ou temporel de la charge, le flux moyen peut se déplacer et amener ainsi le noyau du transformateur à fonctionner dans sa zone de saturation, ce qui équivaut à un court-circuit au primaire qui détruit les mosfet/igbt : il faudrait, pour éviter la destruction du circuit, au minimum limiter le courant au primaire : pour 1800 watts, le courant moyen au primaire est de 6A pour 300V et 3A pour 600V (3A et 1.5A dans les mosfet/IGBT) ... ??? ou un autre procédé ???.
Pour faire simple : un pont en H stabilisé après démarrage est un curseur qui porte le flux magnétique du noyau du transformateur de -flux_max +à flux_max avec une des ses branches, l'autre branche le ramenant de +flux_max à -flux_max, pendant les temps morts, le flux reste inchangé et donc il n'y a pas de surtensions. L'énergie n'est transmise que lors des variations du flux.
flux walking :
http://www.consult-cpr.com/Additiona...20LinksB7.html
Espérons que tout se passe bien, et surtout fais les choses de manière progressive, d'abord à basse tension, bas courant ensuite avec une petite charge, etc, etc, mais je crois que parle à un converti: quand ça flashe, les leçons rentrent plus vite
Ce serait bien de prendre connaissance des épisodes précédents, cela évite d'être une guerre et 4 mois en retard:
http://forums.futura-sciences.com/el...ml#post4445907
Ensuite l'élimination des condensateurs sur le chemin du primaire. S'il y a la plus petite asymétrie dans le signal découpé, le transfo va faire du "flux-walking", saturer et faire exploser les transistors. Il faut toujours que le chemin DC soit coupé quelque part, ou à défaut une boucle qui surveille le courant moyen et corrige de manière active le rapport cyclique pour rester dans des limites sûres.Même remarque:un pont en H stabilisé après démarrage est un curseur qui porte le flux magnétique du noyau du transformateur de -flux_max +à flux_max avec une des ses branches, l'autre branche le ramenant de +flux_max à -flux_max, pendant les temps morts, le flux reste inchangé et donc il n'y a pas de surtensions. L'énergie n'est transmise que lors des variations du flux.
http://forums.futura-sciences.com/el...ml#post4540578
Je crois que tourner en rond indéfiniment autour de ces problèmes n'apporte pas grand chose à la discussion, tout le monde est bien conscient de leur existence et connait la manière de les résoudre
Dernière modification par Tropique ; 27/07/2013 à 21h26.
Pas de complexes: je suis comme toi. Juste mieux.
Salut à tous,
Voici des nouvelles des essais de la 2e version du circuit.
Elles sont mauvaises!
Une paire de MOSFET a grillé, ainsi que les deux IR 2109.
Pour commencer les essais, j'avais réalisé le branchement suivant:
http://forums.futura-sciences.com/at...1&d=1375271378
C'est-à-dire quej'avais remplacé le transfo et son snubber par une lampe 220 V 60 W.
Mais dès le branchement de la haute tension, j'ai vu qu'il y avait un problème. Je n'ai pas appliqué 300 V dès le départ, j'ai appliqué seulement une vingtaine de Volts grâce au Variac. Les formes d'onde aux bornes de la lampe n'étaient pas des créneaux, mais des triangles. La lampe ne s'allumait pas, mais c'est normal, la tension appliquée par le Variac n'était pas suffisante.
Les 4 MOSFET sont devenus brûlants. Deux ont fondu à l'intérieur. Il y avait des petites billes de soudure qui perlaient entre l'époxy et la semelle métallique. Les deux autres ne valent probablement pas mieux. Je ne les ai pas encore démontés pour les tester.
En branchant uniquement l'alimentation basse tension (4047 et les 2 IR2109), mais pas la haute tension, j'avais des créneaux impeccables à la sortie du 4047 et aux sorties basses des deux IR 2109, mais pas aux sorties hautes. Or, en examinant le premier montage, j'avais des créneaux de 15 V, tant aux sorties hautes qu'aux sorties basses, même en l'absence de haute tension.
J'en conclus que les drivers sont aussi HS.
En essayant de trouver la cause de tout ce qui précède, j'ai constaté un défaut dans le circuit:
http://forums.futura-sciences.com/at...1&d=1375271400
Au niveau du point rouge, il y avait une coupure. Cela correspond au point rouge du schéma ci-dessus. Un défaut dans le circuit imprimé, qui m'avait posé quelques difficultés de réalisation, vous vous en souvenez peut-être.
C'est-à-dire que le gate du MOSFET tout en haut n'était pas connecté au driver.
Et comme je n'avais pas monté de résistances 100 K entre les gates et les sources des MOSFET. (ce qui était le cas sur le premier montage). Le MOSFET concerné avait le gate "en l'air".
Il y a eu un shoot through qui expliquerait la fusion de la première paire de MOSFET. Mais pas celle de la deuxième. ni la mort du second IR2109.
Pour mon prochain essai, je vais remettre des résistances de 100 k entre les gates et les sources. Elles vont être en parallèle avec les diodes Zener.
Et surtout, je vais appliquer la haute tension au début avec une résistance en série, de manière à limiter l'intensité en cas de shoot-through.
Voilà, voilou. Point n'est besoir d'espérer pour entreprendre, ni de réussir pour persévérer.
Amicalement,
Yvan
Aucune référence pour tes MOS, tu as des infos?
Une ampoule 60W au démarrage ça fait 60ohms, donc 5A à commuter sous 300V.
Hello fabang.
Les MOSFET étaient des IRF840.
Amicalement,
Yvan
Sur le circuit imprimé précédent, un des problèmes était que les pastilles sur lesquelles on soude les pattes des composants étaient trop étroites, au point que le perçage du circuit en emportait une bonne partie. C'est ce qui a causé le problème. Les pistes étaient aussi très étroites. Sur le nouveau circuit, j'ai veillé à ce que le problème ne se reproduise pas.
http://forums.futura-sciences.com/at...1&d=1375352886
Et voici le côté plan de masse:
http://forums.futura-sciences.com/at...1&d=1375352908
Je vais passer au montage, maintenant.
Amicalement,
Yvan
Bonjour à tous,
Avant de passer au montage du nouveau circuit, j'ai remis en état le circuit précédent.
Pour rappel, le circuit est le suivant
http://forums.futura-sciences.com/at...1&d=1375599197
La haute tension est réglable de 0 à 300 V au moyen d'un Variac. Les MOSFET sont des IRF 840. Pour les premiers essais, j'ai utilisé comme charge une résistance de 5 K. Afin de limiter le courant à travers les MOSFET, j'ai inséré provisoirement une autre résistance de 5 K en série avec la haute tension. De cette manière, même si les 2 MOSFET d'une même branche passent en conduction simultanément, on limite le courant de shoot through.
En définitive, j'ai dû changer les 2 MOSFET du haut et l'IR2109 ... du bas. Comprend qui peut!![]()
Mais maintenant, ça fonctionne bien.
Avec l'oscilloscope il est aisé de comparer les signaux présents aux bornes des deux IR 2109. Ils doivent être identiques, et en opposition de phase.
Aux bornes de la charge de 5 K, avec une haute tension de 20 V, les signaux sont les suivants:
http://forums.futura-sciences.com/at...1&d=1375599160
Voyons maintenant quels sont les signaux aux bornes de sortie (5=LO, 6=Vs, 7=HO et 8=Vb) de l'IR2109 du bas du schéma.
http://forums.futura-sciences.com/at...1&d=1375599035
A la borne 5, LO est le signal appliqué au MOSFET du bas. C'est un créneau qui va de 0 à presque 15 V, la tension d'alimentation du 4047 et des IR 2109. La trace du bas est le signal de sortie de la paire de MOSFET du bas. il sert seulement à synchroniser l'oscillo. Noter l'opposition de phase entre les deux signaux.
Vs est bien sûr le même signal que celui qui est présent à la sortie de la paire de MOSFET. Un créneau de 0 à 36 V. Sur cette photo, l'amplitude n'est pas la même car le réglage de la sensibilité des deux canaux n'est pas la même.
HO est le signal appliqué au gate du MOSFET du haut. C'est un créneau qui part de 0. Le niveau haut est égal à la somme du signal de sortie (Vs) et de la tension d'alimentation des IR 2109.
Ce signal est en phase avec le signal de sortie.
Et finalement, Vb, c'est à dire la tension de bootstrap. Le niveau bas n'est pas égal à zéro, mais à la tension d'alim du 2109. Le niveau haut est le même que celui de HO.
Encore une propriété intéressante du circuit: En l'absence de haute tension, on a des créneaux de 15 V (en opposition de phase) tant sur LO que sur HO. Il peut être utile de le vérifier lors des premiers essais, en appliquent uniquement la tension d'alimentation du 4047 et des 2109.
Je vais continuer les essais aujourd'hui en augmentant la tension d'alimentation et en diminuant progressivement la résistance de la charge.
Amicalement,
Yvan
Regarde précisément le décalage des fronts. Il faut arrêter le mos du bas avant de commencer à commander le mos du haut (dead time) et inversement arrêter le mos du haut avant de commencer à commander le mos du bas.
Sur tes circuits imprimés les distances d'isolement font un peu peur. Il faut au minimum 1,5mm/kV entre les pistes ou les bord de pastille. Localement tu as des tensions qui peuvent atteindre 600V, il te faut 1mm.
Bonjour à tous,
J'ai jeté un oeil sur ce post par curiosité, et j'avoue que je n'ai pas lu depuis le début, mais je suis très surpris des composants et du design de ce montage ...
La première chose qui m'étonne, pourquoi avoir choisi un CD4047 ?
Composant très banal est inadapté à ce montage.
Je verrai bien un contrôleur PWM avec "duty cycle" réglable.
Je ne peux pas te conseiller sur une référence de composant, faudrait faire des recherches ...
J'ai simplement réalisé une alimentation forward de 1000W.
Deuxième chose, je ne vois pas de limitation de courant 'current sense'' !
Rien qu'avec ces deux points, ça ne m'étonne pas trop que ça ne marche pas.
Sans être trop prétentieux, je pense que ces 2 points sont à revoir ...
PS : comme précisé par Fabang, le routage est à revoir également.
Mickael
