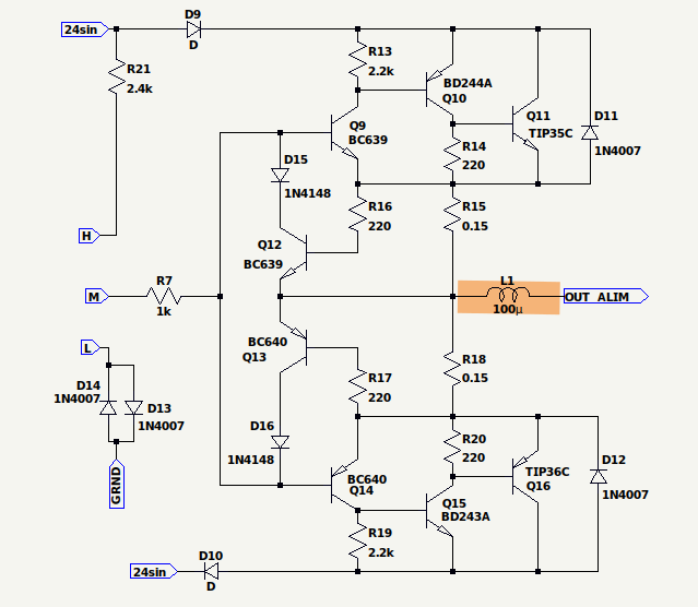
Tu as complètement changé les liaisons entre les 2 BC640 et les 2 BC639.
En clair tu gagnes quoi ?
-----

Tu as complètement changé les liaisons entre les 2 BC640 et les 2 BC639.
En clair tu gagnes quoi ?
Supprimé la résistance de 1k (R15), alimenté les bases de Q1 et Q2 à partir du 24V redressé mono alternance via une résistance chacun, recablé les diodes de leurs bases vers le curseur du potar au lieu du collecteur de Q2 et Q17, et enfin ajouté un condo 470nF entre le curseur du potar et la sortie de l'alim.
Les résultats sont bien visibles, il n'y a plus d'oscillation haute fréquence. Ces oscillations se retrouvaient sur tous les composants. C'est ce qui a très certainement fragilisé l'alim car il n'y avait pas de raison qu'avec une limitation à 4A, les transistors lachent.
Je n'ai entouré qu'une partie des oscillations
![]()
On peut même augmenter les R4 et R6 à 47k et diminuer C1 à 100nF. Je n'ai rien essayé d'autre.
Il faudra retoucher R22
Bonsoir,
C'est ce qui a très certainement fragilisé l'alim car il n'y avait pas de raison qu'avec une limitation à 4A, les transistors lâchent.
Efficace !
J'ai essayé d'avancer sur le remplacement du relais avec un rt314A12.
Il est en 12 Volts ! et je ne sais pas si l'on peu remplacer le 5V sur les autres composants pour simplifier.
J'ai essayer de reprendre ton astuce (Détecteur de présence) de faire basculer le relais avec charge et décharge d'un condensateur.
J'ai voulu protéger le contacts du relais
Je me suis surement planter sur le schéma en recollant les morceaux
Erreur le point B n'est pas a la terre
Christian
Dernière modification par Clemenc ; 15/02/2026 à 16h28.
J'ai fait quelques essais. C'est peu dire.
Des oscillations sont quand même apparues. J'ai donc remis 2 condos de 22nF sur Q2 et Q17. Ca a bien amorti.
Non, la tension en sortie s'écroule un peu avec une charge. J'ai remis un schéma de l'alim.On peut même augmenter les R4 et R6 à 47k et diminuer C1 à 100nF.
Pas l'ACS712. Il doit rester en 5V.Il est en 12 Volts ! et je ne sais pas si l'on peu remplacer le 5V sur les autres composants pour simplifier
Si tu passes les AOP en 12V, il faudra recalculer R1 + PR1.
Personnellement, je n'alimenterai que le relais en 12V.
J'avoue ne pas trop comprendre le schéma. Mes C2 et R4 le faisaient déjà.de faire basculer le relais avec charge et décharge d'un condensateur.
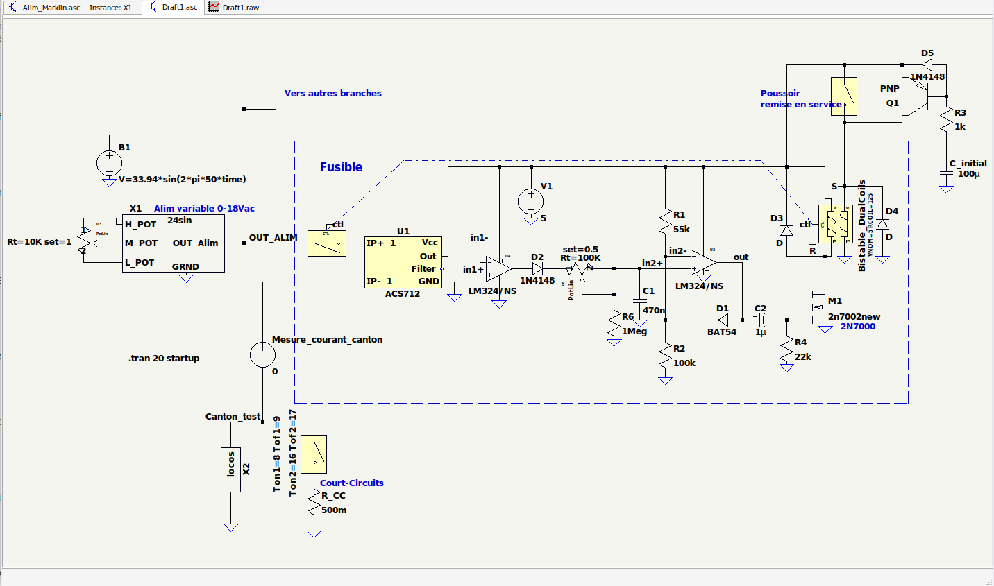
Allez hop, des images ! J'ai supposé comme j'ai pu l'appel de courant au démarrage de 3 locos ... alim 18V
Alim.png
Circuit.png
Chrono.png
Détail limitation courant avant coupure.png
Dernière modification par lutshur ; 15/02/2026 à 16h54.
On peut aussi se passer de C2-R4.Mes C2 et R4 le faisaient déjà.
Une fois le relais basculé, il n'y a plus d'alim sur le canton, la sortie de l'AOP qui commande le Mosfet retombe à 0
![]()
Bonsoir,
Le relais 8A BISTABLE n'existe qu'en une seule bobine. j'ai donc essayer d'adapter avec charge et décharche de C5 mais......
Sur #423 R4 n'est pas branché.
A part l'alim du relais je pense avoir reproduit correctement le circuit pour en faire le PCB ?
Christian
Attends quand même avant de faire le PCB. Tout n'est pas au point.
Sinon, ce dernier schéma :
- tu cherches à rétablir l'alim du canton automatiquement à la disparition du CC ?
- je ne trouve pas le datasheet du LM328, mais ça m'étonnerait qu'il puisse sortir les 33mA pour la bobine du relais. La zener n'arrangera rien non plus.
- de toutes façons, ça poserait problème. Comme dit en #426, la sortie de l'AOP rechange d'état lorsque l'alim du canton coupée par le relais. Que le CC ait disparu ou non, cette sortie reste à 0. Si par hasard, l'AOP réussissait à envoyer une impulsion inverse suffisante à la bobine, les contacts vont jouer des castagnettes tant que le CC est là.
----------
Je suis en train de regarder comment faire disparaitre les oscillations. Je suis sur la bonne voie. La suppression des diodes des bases de Q1 et Q6, le condo de 470nF entre le curseur du potar et la sortie de l'alim a tout fait disparaitre.
Reste à régler pour avoir le courant nécessaire.
La temporisation du fusible ne me plait pas trop, le réglage de la montée en tension de l'entrée 5 de l'AOP + le réglage de la tension de l'entrée 6 sont trop minutieux. le but était de ne pas détecter l'appel de courant de démarrage comme un CC.
Je compte laisser détecter toute surconsommation comme un CC, et déclencher une temporisation. A la fin de la tempo, si la surconsommation est toujours là, on ouvre les contacts. Ca sera plus facile à régler.
Voilà. Résiltats avec un CC de 0,5 Ohm, de 0,01 Ohm et une charge de 6 OhmsReste à régler pour avoir le courant nécessaire.
Capture d’écran_2026-02-16_08-57-11.png
Capture d’écran_2026-02-16_08-57-54.png
Capture d’écran_2026-02-16_08-58-40.png
C'est mortel ! La priorité est l'alim, le reste passera après
![]()
Fin de la pause.
Il y a une subtilité de LTspice qui m'échappe.
Je colle une inductance en sortie de l'alim.
Si elle est en dehors du bloc, délimité par les pointillés, ce n'est pas bon.
Si je la mets dans le bloc, c'est OK.
Bon, avec l'alim d'origine et cette inductance, pas d'oscillations. On va pouvoir continuer.
![]()
Bonjour,
Bonne nouvelle que l'alimentation d'origine soit bonne. Je n'aurai pas a la modifier.
Je confirme que le relais prévu pour isoler la branche en CC de son alimentation, est un bistable une seule bobine 12V. Il est prévu 8A.
Autre : lAcs712 fonctionne a effet Hall : crois tu qui soit sensible aux électromagnétisme des transformateurs ?
Christian
Dernière modification par Clemenc ; 18/02/2026 à 14h03.
Je ne sais pas. Il capte le courant qui le traverse, donc si les rails amènent des cochonneries, il les captera. Il faut quand même que les cochonneries soient de beaux sangliers dodus pour perturber les mesures. On parle d'ampères avant que le relais ouvre ses contacts.
Hier, c'était journée farniente.
Aujourd'hui, après un peu de boulot :
Fusible_ClemenC.png
Alim.png
Ca nous fait un relais bistable, un LM358, un NE556 (ou deux NE555), et les bricoles qui font l'entourage, dont une TL431
Dernière modification par lutshur ; 18/02/2026 à 14h20.
L'inductance : https://www.tme.eu/fr/details/dpt100...ces/ferrocore/
Bonsoir,
Merci pour le fusible.
Tu pourras expliquer le rôle de l'inductance en sortie alim?
J'ai recopié le coupe circuit en espérant n'avoir rien modifié ?
Le module acs712 que j'ai trouvé ne prévoit pas de sortie FILTER
C'est quoi la tempo qui va varier de 0,1 sec à plus de 1 seconde ? Il y a un risque de cramer les TIPs pendant les réglages?
Qu'en penses tu ?
Court_Circuit acs712 relais 8A Inductance.jpg
J'ai ce brochage sur mes relais 8A ?
RT314F05 Relais 8A.jpg
Christian
Correction pour le relais : il sera en12 VDC
Vu les 3 pattes sur l'extrémité gauche, c'est un double bobine. Ca fonctionnera tout pareil en n'utilisant qu'une.J'ai ce brochage sur mes relais 8A ?
RT314F05 Relais 8A.jpg
J'ai prévu large puisque je ne sais pas quelle durée donner à la temporisation. L'appel de courant de démarrage simultané de 3 locos fait une surcharge pendant une durée t. La tempo doit être légèrement supérieure à t.C'est quoi la tempo qui va varier de 0,1 sec à plus de 1 seconde ? Il y a un risque de cramer les TIPs pendant les réglages?
Au besoin, diminuer la résistance talon à 1k pour une durée minimale de 10ms (ce serait étonnant que la surcharge ne dure qu'une 1/2 période), et un trimer de 47k pour 0,5s max.
L'inductance empêche les oscillation de l'alim, de la même façon que celle en sortie d'un ampli audio. Elle est à placer vraiment en sortie, pas à 20cm.
J'ai une théorie sur le fonctionnement de LTspice avec le positionnement de cette inductance :
- dans le cadre indiquant que c'est un bloc, délimité par des labels marqués comme SORTIE, ENTREE ou BIDIRECTIONNEL, l'inductance est considérée comme faisant partie du bloc, donc très proche des autres composants.
- à l'extérieur du bloc, son éloignement n'est plus maitrisé.
L'alim étant fiabilisée, n'est plus sujette aux oscillations. Elle devrait supporter les surcharges limitées à 4A tant que le refroidissement est bon.
Tu ne m'en voudras pas si ce n'est pas le cas, mais j'ai pu voir qu'elle lachait trop facilement. Ca ne peut s'expliquer que par des oscillations.
Là, avec le fusible, elle n'aura à supporter ce regime que pendant la tempo.
Ton schéma, relu.
Il semble que tu as prévu C8=10nF. C'était 10µF.
Les 2 résistances de gain de U1.1 sont des 680k pour que la tension sur C4 ne chute pas trop entre 2 "recharges". Tu peux mettre des 470k.
Zut, j'avais zappé C3 "filter". Il est déjà sur le module de l'ACS712
relier les résistances à REF de la TL431
Dernière modification par lutshur ; 19/02/2026 à 09h55.
Tant qu'à faire, voci le datasheet du relais
Bonjour,
Ai corrigé schéma. R2 et R8 en 680K, Liaisons autour TL 43, C7 lié D2, Thresh lié à Disch et R_Variable, C8 en 10µF.
Questions :
Les Résistances sont toutes en 1/4W ?
Les Condensateurs en 50V ?
autres spécifs ?
Les pistes du PCB je prévois 4.5mm pour ce qui est Alim : arrivée et sortie du module ACS712
Pour le reste 1mm.
L'inductance empêche les oscillation de l'alim, de la même façon que celle en sortie d'un ampli audio. Elle est à placer vraiment en sortie, pas à 20cm.
Aie... quels conseils as tu.
Place de l'Inductance. Sans retoucher les PCB alimentations actuelles, (#360) entre R13 et R14 il y a 18 cm( environ) de piste en 4.5mm jusqu'a la sortie de l'alim vers les cantons. Plus 7 cm pour que chacun des TIPs rejoignent R13 et R14.
Quels sont les facteurs de risque créé par le champ magnétique de l’inductance.
Axe debout ou couché ??
Datasheet du relais : donc je ne m'occupe pas de la pin A3
Christian
Tu ne peux pas couper, sur 1mm de large, et ponter avec l'inductance ? Je la coucherais et la bloquerais au silicone.entre R13 et R14 il y a 18 cm( environ) de piste en 4.5mm jusqu'a la sortie de l'alim vers les cantons.
C'est un tore, donc pas grand chose.Quels sont les facteurs de risque créé par le champ magnétique de l’inductance.
Ha que si ! C'est le point commun aux deux bobines. Tu laisses tomber A1 ou A2. Je n'ai pas lu le pdf en entier, il faudra repérer le sens pour faire coller, ou décoller.Datasheet du relais : donc je ne m'occupe pas de la pin A3
Et si tu veux faire le radin en économisant le BC547, voilà
![]()
Comme ceciil faudra repérer le sens pour faire coller, ou décoller.
Ah tiens, j'ai mis une bobine 5V. Mais c'est parce que j'ai essayé quelques modifs. Les premiers essais valides sont faits avec une bobine 12V - 360 Ohms
Dernière modification par lutshur ; 19/02/2026 à 15h27.
Chuis un peu con.
![]()
L'effet de la mauvaise sieste a disparu.
Désolé pour les modifs. Version finale.
Bonne nuit
![]()
Je suis un peu pénible...
En regardant le datasheet du relais, j'ai vu que la version 16A était à contact Normalement Ouvert.
Petite frayeur. Le relais que tu as montré a des contacts type C. OUF !
Par contre, oublie #444 et #445. Le schéma #434 est le bon https://forums.futura-sciences.com/a...le_clemenc.png
Comme quoi à vouloir trop en faire, on se loupe.
Dernière modification par lutshur ; 20/02/2026 à 10h57.
Bonsoir,
Voilà le dernier schéma corrigé comme #434.
J'ai mis une empreinte 3 broches pour relais RT314A12 en branchant A3. je prévois un Jump si le sens n'est pas le bon entre soit A1 soit A2.
Taille de composants
Les Résistances sont toutes en 1/4W ?
Les Condensateurs en 50V ?
autres spécifs ?
Les pistes du PCB je prévois 4.5mm pour ce qui est Alim : arrivée et sortie du module ACS712
Pour le reste 0.7 mm
Sur l'alim je vais surement trouver une solution pour la brancher, une fois que j'aurais le tore en main
Coucher contre pcb : Chauffe plus que debout ??
Quitte a couper la piste OUT ALIM, pense tu raisonnable de remonter un ampèrmetre vers le pupitre à 1,20 mètre de l'alim ??? (modèle 85C1 pour AC, 10a )
Christian
Nickel-chrome.
Les résistances en 1/4W et les condos en 50V. Pour ne pas avoir à gérer différents modèles, sinon, 1/8W et 16V iront très bien.
L'inductance ne va pas chauffer, son impédance à 50Hz est vraiment faible et sa résistance de 68mOhms également.
Du moment que l'inductance est au bon endroit, dans l'alim, l'ampèremetre peut être considéré comme faisant partie des rails. Tu le mets où tu veux
Dernière modification par lutshur ; 21/02/2026 à 09h11.
Bonjour,
Merci,
Commande de 5 PCB passée. Mais comment font-ils pour avoir de tels coûts de fabrications expédition ....
Christian
Bonjour,
Recevant bientot le PCB protection court circuit, je tache de remettre en route l'alim cramée. La deuxième remise en route ne se passe pas aussi bien que la premiere...
Après avoir changé tous les transistors et vérifier (sur place) diodes et résistances de la partie alim, le potentiomètre U2 donne bien de 0 à 18V après ajustement avec la résistance variable R22.
Une loco, que je place alors sur les rails, réagit bien aux variations de vitesses.
Mais très rapidement Q1=BC639 devient brûlant et l'alim reste bloquée aux alentours de 12V. Je n'ai pas constaté que les autres ont chauffés
As tu des conseils a me donner pour j’espère ne pas tout démonter ?
Christian
