bonjour comme proposé par Pascal dans mon post sur le pic j'ouvre un nouveau post
(je précise que je n'abandonne pas l'idée de travailler avec un pic )
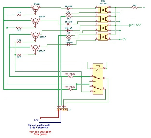
je joint mon schéma avec le 555 commande d'un relais avec retombée temporisée (ici 5 secondes environs)
j'attends les remarques
![]()
-----



