U2 reste bloqué.
Quelle est la tension sur sa patte 2 ?
-----

U2 reste bloqué.
Quelle est la tension sur sa patte 2 ?
Je suppose près de 0V.
transistor HS, c'est ma faute.
Tu peux mettre une 10k en série avec C7. Si tu n'as pas la place pour repercer, tu mets une patte de chacun dans les trous existants, les autres pattes soudées ensemble en l'air.
Tu peux aussi diminuer C7 à 10nF
![]()
Je ne serais dispo que mercredi. Hâte de faire ça.
Mesure sur patte N°3 après avoir
1) changé C7 100nF en 10nF
2) monté nouvelle R10K en série entre C7 et D2
U2.3
avant CC ________ Pendant CC-------Après CC
-----11,62----------- 11,62------------- 11,62
Sur patte N°2 = 0,181
U3.3
avant CC ________ Pendant CC____ Après CC
_____ 0--------------- 12,09------------- 0,03
Remarque, Après mise sous tension, U2.3 mets qq secondes pour être bloquée a 11,62 et y rester.
Le transistor a été changé ?
Erreur de ma part, la 47K (R5) n'était pas installé. Donc collecteur bc547 en l'air.
Mais :
U2.3 reste a à 0v avant est pendant CC
non je n'ai pas changé bc 547
S'il reste à 0V, tu peux tester avec le poussoir seulement. Pas besoin de faire un CC. Donc, pas besoin du transistor.
Si c'est OK, tu essaies le CC, transistor en place
S'il reste à 0V, tu peux tester avec le poussoir seulement. Pas besoin de faire un CC. Donc, pas besoin du transistor.
Si c'est OK, tu essaies le CC, transistor en place
Je n'ai pas bien compris : tu souhaites
1) que j’enlève bc547. Une fois dessoudé, je donne un coup de bouton poussoir en mesurant U2.3 ??
2) si ok je ressoude bc547 et fait un CC ??
J'ai déjà fait le 2) #486 (il est vrai, sans changer bc547)
C'est ça.
1) BC547 HS ? donc, tu l'enlèves et tu essaies avec le poussoir. La sortie du 555 doit passer à 12V pendant la durée de la tempo.
2) Tu mets un BC547 en bon état. Tu fais un CC, le 555 doit faire comme ci-dessus.
Test avec BTN POUSSOIR.
Jai laissé en place bc547 et 47K
U2.3 passe de 0V à 12.2V
U2.2 passe de 12V à 0V
U3.3 et U3.2 ne changent pas
C'est tout bon.
Et maintenant, test avec CC
Ensuite relais en place, comme sur ton schéma, cavalier en 1-2.
On a donc A2 sur U2.3 et A3 sur U3.3
Ne Fonctionne pas ; le relais ne bascule que très rarement et aléatoirement. Rien n'est reproductible.
Idée : Dans l'analyse du relais en #476 la résistance des bobines entre A3-A1 d'une part et A3-A2 d'autre part est sensiblement la même autour de 240 Ω
Pourrait-on mettre et recâbler ?
GND sur A3
U2.3 sur A1 qui passe actuellement de 0V à 12,2 avec BTN Poussoir
Avec U3.3 connecté sur A2 peut il y avoir un basculement de 0V à 12V sur un CC
Ainsi en situation normale le relais ne serait jamais sous tension. Il jouerait son rôle de bistable quand besoin
Je vais refaire des mesures entre A2 et A3
Et installer une lampe entre les tiroirs du relais.
Petit souci :Ainsi en situation normale le relais ne serait jamais sous tension. Il jouerait son rôle de bistable quand besoin
- U3.3 sur A2 et GND sur A3. Le relais ne fonctionne qu'en RESET (+ sur A2 - sur A3, l'inverse de OPERATE=RESET). De plus, il va vouloir basculer dès détection de surcharge, sans temporisation.
- U2.3 sur A1 et GND sur A1. = inverse de REST=OPERATE.
- U3.3 et U2.3 sont à 12V en même temps. On peut imaginer que rien ne va se passer - SET et RESET simultanés. Si la surcharge disparait avant la fin de la tempo, OPERATE est toujours actif --> coupure du fusible. Si la surcharge est toujours présente à la fin de la tempo,, RESET est toujours actif --> le canton est toujours alimenté.
Tu vas me dire qu'il suffit d'inverser A1 et A2 pour rétablir le fonctionnement normal. Ca peut se tester.
N'oublies pas de mettre les diodes D4 à D6
C'est quand même bizarre qu'avec 10V la bobine ne fonctionne pas comme il faut. Le datasheet montre que le minimum requis est 0,65*Unominal pour SET et 0,5*Unominal pour RESET. Soit 7,8V et 6V.
Toujours un souci.
Même avec D4, D5, D6 ajoutées, ne fonctionne pas.
J'ai tout câblé costaud pour les tests.
j'ai mis 2 ampoules, une de chaque coté du tiroir du relais.
Le Multimètre est entre A1 et A3 du relais
Cavalier entre 1 et 2
Donc U2.3 sur patte A1
Donc U3.3 sur patte A3 (centrale)
A la mise sous tension :
Une des 2 lampes s'allume
Pendant environ 10 secondes multimètre = 0.08 et après = 10,46
Un bref court circuit ne provoque rien et multimètre reste à 10,46
BTN poussoir fait passer le multimètre à 0,40 mais ne fait pas basculer le relais (tjrs même lampe allumée)
SI pendant l'intervalle de 10 secondes je branche BTN Poussoir, alors le relais bascule. Tant que je laisse BTN enfoncé, le relais reste bien basculé, mais quand je le lache, alors le relais reviens dans sa position initiale. Quand je branche le BTN Poussoir, le multimetre affiche très brièvement 12,4V et ensuite reste à 10, 46V.
Plus rien ne fera basculer à nouveau le relais, ni CC ni BTN.
J'espère que tu sauras interpréter tout celà.
Aie erreur de ma part : il manquait D3 !
Meme démarrage à la mise sous tension que dans #495 précédent.
Au bout des 10 secondes avec BTN P rien ne se passe.
MAIS avec un CC, le relais bascule mais U2 se met à chauffer tres fort. Dnc je coupe tout avant que ça crame
U2.3 sur A2.Donc U2.3 sur patte A1
Donc U3.3 sur patte A3 (centrale)
Si le 555 chauffe en débitant 50mA, ça va être problématique. Tu peux essayer de mesurer le courant à travers la bobine, sans rien cramer ?
![]()
J'y pense, U3 ne chauffe pas ? parce qu'il tire 50mA lorsque sa sortie est à 0V et U2.3=12V.
U2 serait malade.
U2.3 sur A2.
Si le 555 chauffe en débitant 50mA, ça va être problématique.
U2 avait déjà pris feu au tout premier montage complet avec ACS712 en place ! C'est donc le 2ème 555 qui crame.
Je vais le changer pour faire une nouvelle mesure
Tu peux essayer de mesurer le courant à travers la bobine, sans rien cramer ?
??
Tu penses à autre chose que ce que j'ai déjà fait, le multimètre entre pattes A1 et A3 du relais
Pourquoi le délais de 10 secondes environ constaté avant que le courant se stabilise entre patte A1 et A3
Tu as d'autres idées ?
Dernière modification par Clemenc ; 19/03/2026 à 15h28.
Oui, mesurer le courant dans la bobine.Tu penses à autre chose que ce que j'ai déjà fait, le multimètre entre pattes A1 et A3 du relais
10s parce que la tempo est réglée au max. Diminue si tu veux.
Je répète la chronologie, avec U3.3 sur A3 et U2.3 sur A2.
Court-circuit permanent.
---------------------
U3.3 passe à 10.4V. U2.3 passe à 10.4V. 0V entre A3 et A2.
A la fin de la tempo, U2.3 passe à 0V. 10.4V entre A3 et A2. Le relais coupe. Si l'alim de la lampe passait à travers l'ACS712, elle est coupée, la lampe est immédiatement éteinte. Plus d'alim = plus de détection de CC = U3.3 repasse à 0V. 0V entre A3 et A2.
Court-circuit de durée inférieure à la tempo.
-----------------
U3.3 passe à 10.4V ainsi que U2.3. 0V entre A3 et A2. Le relais ne change pas.
Fin du CC. U3.3 passe à 0V. U2.3 reste à 10.4V. Le relais ne change pas.
Fin de la tempo. U2.3 passe à 0V.
Plus rien ne fonctionne. Un autre composant à dû se foutre en l'air en même temps que ne555 a chauffé ! désespérant.
* La Chronologie me semble correcte sauf que je ne pense pas avoir fait un court circuit aussi long que les 10 secondes car mon bricolage aurait chauffé beaucoup trop.
* Temporisation : pourquoi aussi longue? Les Tips de l'alimentation auront le temps de cramer !
En faisant varier la résistance entre 5K et 36K, je n'ai pas constaté de modulation visible du temps.
* Pour les essais.
Je vais arrêter les essais a partir de demain Vendredi matin, je ne pourrais les reprendre que après le 1er Avril.
Je travail sur EasyEda pour les schémas et les PCB. EasyEda sait générer une netlist au format LTSPICE. Je peux faire celà si tu le penses utile pour trouver le bug
Christian
J'avais indiqué que la temporisation avait été prévue large parce que je n'avais pas d'info sur la durée de surcharge dûe au démarrage simultané de 3 locos. Le trimmer de 100k sert à régler la temporisation. Sa résistance talon de 10k assure une durée minimale de 0,1s.
Si tu ne constates aucune variation, teste à part 10k + potar 100k + condo 10µF. Voltmètre aux bornes du condo, tu appliques 12V en changeant la valeur du potar auparavant et après avoir déchargé le condo.
Les TIP ne doivent pas cramer avec un courant qui les traverse limité à 4A. Ca arrivait à cause des oscillations HF.
J'ai eu un TILT.
Tu avais écrit que le relais avait fonctionné avec les 2 bobines en série. Ca et le 555 qui crame : il doit y avoir des diodes de roue libre dans le boitier du relais.
Tu peux vérifier en mettant 12V entre A1 et A2 puis entre A2 et A1. Prends un autre relais, on ne sait pas si l'actuel a souffert du traitement
Si le relais bascule à chaque fois, bingo !
Tu mets donc U3.3 sur A1 et U2.3 sur A2
Dernière modification par lutshur ; 20/03/2026 à 04h12.
Je reprendrais tout cela après le début avril..
* Je comprends bien le test relais qui aboutirait a mettre U3.3 sur A1 et U2.3 sur A2. Simple a faire sur le montage de test autour du PCB actuel.
* pour la temporisation pendant les tests,, si jai bien compris, Je règle potard sur 100K pour avoir temporisation la plus courte, pour ne pas faire trop chauffer les resistances du bidouillage CC.
* Hier soir sur un autre CC malheureux une piste du pcb a chauffé et c'est soulevée entre C7 et D2 sans atteindre le transistor BC547.
Donc l'hypothèse sur le ne555 qui crame serait dû à des diodes roues libres dans le relais. Si les tests sont valides et que je modifie U2,U3 sur A1,A2, ce sera la seule différence majeur d'avec les tous premiers essais.
Avec la résistance 10k en série avec C7 ? Je ne sais pas expliquer.Hier soir sur un autre CC malheureux une piste du pcb a chauffé et c'est soulevée entre C7 et D2 sans atteindre le transistor BC547.
La plus courte = 0,1s, avec valeur potar = 0 Ohm. Il ne faudra pas avoir de mesure à effectuerJe règle potard sur 100K pour avoir temporisation la plus courte![]()
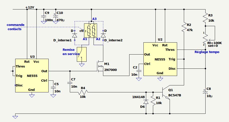
Une variante d'utilisation du relais. Si ça t'inspire...
![]()
Bonsoir,
Oui pour #508 : Une variante d'utilisation du relais. Si ça t'inspire... Le principe me parait plus clair et je veux bien le reproduire sur EasyEda.
Mais je ne sais pas lire du tout comment est connecté le 2N7000. Je ne comprends rien à cette partie du schéma !!
Je n'ai pas encore pu reprendre les tests sur les modifs. Je pourai seulement m'y remettre au début Mai.
Christian
Gate sur la sortie de U3, Source sur la sortie de U2, Drain sur A2 du relais.Mais je ne sais pas lire du tout comment est connecté le 2N7000
Pour qu'il conduise, il faut que Gate=10V et Source=0V.
Si Gate=Source, pas de conduction.
Si Gate=0V et Source=10V, pas de conduction.
