Bonjour,
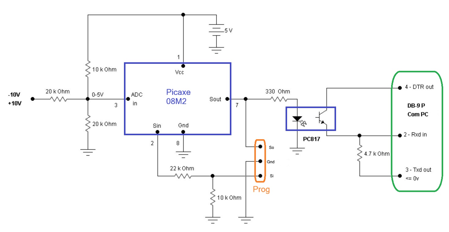
Quelqu'un a t'il un lien vers un vendeur de circuit imprimé assurant la conversion d'un signal analogique pouvant prendre des valeurs de -10V à +10V en un signal analogique isolé 0V à +5V. (ajout de 10V et division par 4). Le circuit doit être alimentable en 5V.
Je ne cherche pas à concevoir le circuit (je vois comment faire), juste l'acheter avec composants déja implantés.
Merci.
-----





