autre question; pour l'intégrer à la PCB précédente , peut on utiliser le même condo pour ne pas en avoir 2 ?
-----

autre question; pour l'intégrer à la PCB précédente , peut on utiliser le même condo pour ne pas en avoir 2 ?
je n'ai pas compris le schéma précédent... qu'est ce commande le PNP?
et le fonctionnement, tu veux faire des appels de phares (par 2) lorsque le circuit est à > 11V ?
comme les cinglés voie de gauche sur l'autoroute ?
tout est possible, mais le circuit va grossir sérieusement:
1 détecteur 11V pour valider 2 clignoteurs, le premier valide le 2e le temps de faire 2 appels
il n'y aura pas besoin de gros condensateur puisque cette fonction ne sera que lorsque le circuit est > 11V.
il y aura un 14 pattes dans le schéma...
tu as quelle place max. pour un circuit en CMS ?
Dernière modification par Pascal071 ; 20/02/2026 à 19h50.
Pascal
je suis passionné de course endurance est surtout des 24h du Mans. dans ce genre de course plusieurs catégories de voitures roulent ensemble avec des vitesses très différentes. lorsqu'une voiture tres rapide arrive sur une voiture plus lente, elle fais des appelles de phares pour se signaler et éviter les accidents.tu veux faire des appels de phares (par 2) lorsque le circuit est à > 11V ?
comme les cinglés voie de gauche sur l'autoroute ?
de ce que j'ai compris sur la video suivante :je n'ai pas compris le schéma précédent... qu'est ce commande le PNP?
et le fonctionnement
Le fonctionnement de ce circuit est basé sur le principe du transistor connecté en polarisation inverse. L'émetteur connecté au pôle positif du condensateur une tension de claquage inverse relativement faible. Si cette tension de claquage est dépassée, la jonction émetteur-collecteur du transistor devient passante et le transistor entre en conduction dans le sens émetteur-collecteur. C'est pourquoi nous devons utiliser une tension relativement importante d'environ 12V. Si la tension est trop basse, disons 5V, par exemple, le transistor ne conduira pas en inverse et la LED ne s'allumera pas. Ce phénomène est dû au fait que la tension de claquage du collecteur est bien plus élevée que celle de l'émetteur.
https://youtu.be/I5xlqH78N8g?si=NzpBBULmjvmP4dF9
il y a 2 solutions:tu as quelle place max. pour un circuit en CMS ?
1) augmenter la PCB avec un max de 32mm/13mm/5mm avec un condo déporté.
2) faire une PCB supplémentaire et déporté
les deux solution en CMS
comme celui ci?il y aura un 14 pattes dans le schéma
https://fr.aliexpress.com/item/32844...origin_prod%3A
ou comme celui ci ?
https://www.lcsc.com/product-detail/C2677845.html
bonjour
j'imagine un double astable avec 4 portes nand schmitt, 2-3 condensateurs, quelques résistances...
https://www.vdram.com/circuits-cms-c...d4093-cms.html
le transistor à l'envers qui supporte les 20mA, je suis étonné et ne pense pas très fiable.
Pascal
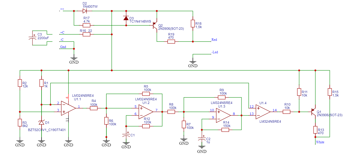
Proposition de génération d'appels de pharesà partir de 11V
ça fait déjà quelques composants, même avec un LM324 en smd.
si quelqu'un trouve plus simple...
![]()
Pascal
bonjour pascal.
bon... depuis samedi je travail sur ta proposition pour essayer de comprendre mais la je ne vois pas . peux tu m'expliquer le fonctionnement ?
sur ton schéma , c'est quoi ".tran 6 startup" ?
en faisant des recherche sur le LM324 je suis tombé sur ce doc qui est très détaillé, mais j'avoue ne pas comprendre.....
toutes explication sera la bien venu
https://www.ic-components.com/blog/f...f-lm324-ic.jsp
bonjour
le circuit est simulé, les valeurs des composants peuvent varier en fonctionnement réel.
datasheet du LM324: https://www.ti.com/lit/ds/symlink/lm...mouser.es%252F
- U3 compare la tension circuit V(vcircuit) divisée par R9 R10 avec la tension zener 5,1V
sa sortie passe à Vcircuit à partir de 11V
- U1 est monté en astable (datasheet fig.27 p.17) et génère la courbe bleue V(out1)
lorsque V(vcircuit) > 11V
- U2 idem, commandé par U1, avec fréquence plus rapide pour faire 2 à 3 tops pendant que V(out1) est actif.
la sortie V(out2) est la même que la courbe jaune V(ledswite) mais de niveau V(vcircuit)
- U4 inverse la sortie de U2 pour commander le PNP et activer R14, comme prévu dans le montage d'origine.
il compare la sortie de U2 avec la tension zener 5,1V et inverse
Pascal
.tran 6 startup sont les paramètres de la simulation
.trans: mode transitoire
6: stop time @6secondes
startup: démarrer avec l'alimentation à 0V
ce sont des paramètres à renseigner dans LTspice
PULSE(8 14 0.5 0.5 0.5 2 4 2) sont les valeurs de la tension V1 (Vcircuit)
8: démarre à 8V
14: monte jusqu'à 14V
0.5: retard au démarrage 0.5s
0.5: monte à 14V en 0,5s
0.5: redescend pendant 0,5s
2: reste à 14V pendant 2s
4: période totale 4s
2: nombre de cycles 2
Pascal
il faut donc faire une programmation ?ce sont des paramètres à renseigner dans LTspice
non, ce sont des paramètres pour afficher la simulation.
les chronogrammes aux différents points du circuit:
![]()
Pascal
merci beaucoup pascal, pour toutes tes réponses .
je vais reprendre le schema avec tes explications
y a t'il une connexion au négatif avec ".tran 6 startup"
la je doit te faire confiance car j'ai décroché. je pense malgré tout avoir saisie le principe .
ce sont les condo qui donne la temporisation ?
Dernière modification par alfa gtv 916 ; 24/02/2026 à 16h33.
pour les 2 tempos: condensateurs C2, C1 ou résistances associées R1, R4 (valeur plus facile à ajuster)
".tran 6 startup" ne fait pas partie du schéma, c'est un paramètre pour simuler le circuit.
tout comme V1 "PULSE(8 14 0.5 0.5 0.5 2 4 2)", ça représente la tension circuit, après la 1N4002 de ton schéma.
Pascal
bonsoir
après réflexion, je ne pense pas qu'un circuit 32x13mm suffise pour placer facilement tous ces composants,
mais je ne suis pas expert en SMD, peut être avec des composants des 2 côtés ?
je ne me sers pas de easyEDA, mais KyCad, et je ne pourrais pas t'aider.
Pascal
après installation d'easyEDA pour être compatible avec toi, ça passe.
mon premier circuit CMS
il faut faire l'essai sur plaque breadboard avant de décider.
![]()
Pascal
bonsoir
bon, mon 1er projet à CMS...
les résistances sont au format 0603
le LM324 est au format SOP-14
tout rentre dans un circuit 32x13mm
je serai incapable de souder ce genre de montage...
Capture d'écran 2026-02-25 204310.png
Capture d'écran 2026-02-25 204347.png
Capture d'écran 2026-02-25 204411.png
je joins aussi le projet EasyEDA (en .zip), j'espère que c'est le bon format...
Dernière modification par Pascal071 ; 25/02/2026 à 20h00.
Pascal
Bonjour Pascal et encore un grand merci.
je suis en déplacement donc pas accès a mon ordinateur. je suis sur mon téléphone.
je vois que tu as téléchargé "easyEDA" .
sur ta PCB je ne vois pas les pin pour les câbles d'alimentation et les pin pour les leds mais déjà le format est très compact et devrais rentrer dans la grande majorité de mes voitures.
avant de partir j'avais préparé un schema et une PCB, je les mettrais en ligne en fin de matinée quand je serais rentré. si tu as un moment pour jeter un œil dessus pour me donner ton avis et surtout pour me dire si j'ai bien suivi ton schéma
question subsidiaire :
en cherchant les composant pout la PCB je vois pour le même LM324, différant model, que ce soit le format mais aussi la fonction des PIN qui ne sont pas placé au même endroit.
l'important c'est qu'il soit un LM324 ? LM324 c'est une référence de fonction?
La datasheet
Il arrive que selon le boitier l'affectation des pin soit différente.
LM324 est une référence générique pour une fonction avec un circuit, il est possible que différentes technologies soient utilisées.
Il faut alors prendre en compte la référence exacte.
L'électronique c'est comme le violon. Soit on joue juste, soit on joue tzigane . . .
bonjour
il faut essayer ce circuit sur plaquette d'essai avant réalisation,
toujours des surprises en passant du simulateur à la vie réelle...
sur mon implantation, le LM324 est en version SOP-14 https://www.amazon.fr/LM324DR-LM324D.../dp/B08DMLXTW7
il faudra aussi les bonnes tailles de résistances et condensateurs.
je ferais un plan de connexions pour cette carte.
si le fichier zip est le bon pour ton EasyEDA, sers toi en plutôt qu'en ré-créer un, qu'on va passer des jours à vérifier...
Dernière modification par Pascal071 ; 27/02/2026 à 11h45.
Pascal
voici le plan de câblage du circuit:
![]()
Pascal
re bonjour. enfin a la maison.
antek : merci pour ta réponse
pascal
j'essaie d'ouvrir ton dossier zip avec easyeda mais les fichier que tu a compressé sorte en fichier "json" et easyeda recherche des fichier "eprj". peux tu regarder si tu peux les zipper en eprj ?
merci d'avance.
Bonjour,
J'arrive après la bataille et en ayant seulement lu en diagonale la discussion, mais on pourrait partir sur des circuits spécialisés, par exemple :
https://www.analog.com/media/en/tech...ts/LTC6991.pdf
Sur le principe, ca pourrait donner quelque chose comme ca -- à ajuster finement :
Avec une sortie 0/5 calibrée, on peut facilement attaquer un générateur de courant pour les leds -- surtout si elles tolèrent une cathode flottante.
Dernière modification par Antoane ; 27/02/2026 à 16h37.
Deux pattes c'est une diode, trois pattes c'est un transistor, quatre pattes c'est une vache.
salut Antoane
le demandeur veut un déclenchement lorsque la tension est > 11V.
(quand la voiture roule à donf)
ça rajoute automatiquement un comparateur.
alfa gtv 916 :
je viens d'essayer de charger le circuit, ça marche.
Fichier -> ouvrir -> EasyEDA -> Phares_voiture.json pour le schéma
idem -> PCB_Phares_voiture_2.json pour le PCB.
j'utilise EasyEDA v6.5.51
je joins le dossier projet avec son fichier info inclus
Dernière modification par Pascal071 ; 27/02/2026 à 16h59.
Pascal
> le demandeur veut un déclenchement lorsque la tension est > 11V.
un comparateur avec référence intégrée, c'est un SOT23-5 + 2 résistances pour ajuster la tension de référence.
Par exemple : https://www.analog.com/media/en/tech...44-MAX9646.pdf
A voir quelle incertitude on a sur cette valeur, mais ca peut aussi se faire avec en utilisant un Vbe, un Vgsth, ou un Vbe+Vz comme "référence de tension".
Voire un TL431
Voire le seuil d'une porte 74 -- on en trouve en SOT23-5 (eg 74lvc1g14)
Dernière modification par Antoane ; 27/02/2026 à 17h12.
Deux pattes c'est une diode, trois pattes c'est un transistor, quatre pattes c'est une vache.
Antoane, effectivement, ça fait moins de composants passifs, mais il reste toutes les commandes initiales:
les feux avant et arrières sont allumés normalement puis
augmentation luminosité des feux stop à la baisse de tension circuit,
augmentation luminosité en mode appels de phares lorsque > 11V circuit .
tout ça sur un circuit 32 x 13mm...
![]()
Pascal
bonjour pascal désolé mais je n'arrive pas a ouvrir tes fichiers. aucun des 3
as tu une autre solution ? pourrais tu mettre les fichiers sur google drive par exemple sans les zipper ?
bonjour
tu dé-zip le répertoire avant ?
Pascal
OUI
quand je j'ouvre easyEDA le fichier json ne sont pas reconnu
