
Remoi,
Certain joy posséde des crans et reste donc en position donnée ( commande des gaz par exemple sur radiocommande avion ). On peut donc lacher
cette commande pour faire autre chose.
Bonne journée
Si l'on cherche à faire une poursuite d'avion de ligne, quelle est la vitesse angulaire requise?
Commençons par considérer le cas d'un avion passant juste au-dessus de l'observateur. Avec une monture azimut-élévation, seul le moteur d'élévation va fonctionner.
Disons que l'avion vole à 10 000 m d'altitude à une vitesse de 850 Km/h, c'est-à-dire 236 m/seconde.
http://forums.futura-sciences.com/at...1&d=1400423595
Deux minutes de trigonométrie plus tard, on trouve que la caméra doit tourner d'un angle de 1,3 degrés par seconde.
Il s'agit de la vitesse de poursuite la plus élevée qu'il doit être possible d'atteindre.
Comme mentionné sur le post # 34, les moteurs pas à pas compte tenu de leur démultiplication, tournent de 0,08 degrés par pas. 1,3 degrés / 0,08 = 16 pas par seconde. Ce n'est pas très éloigné de l'estimation précédente. Le champ de vision de la webcam est d'un peu moins d'un degré, selon l'estimation du message #38.
Pour acquérir l'avion en partant d'un point quelconque du ciel, on pourrait prévoir une vitesse angulaire de disons 13 degrés par seconde, ce serait suffisant. 10 fois plus que la vitesse de poursuite. On arrive à 160 pas par seconde. Les moteurs devraient pouvoir suivre sans problème.
Les caractéristiques de ces petits moteurs sont disponibles ici:
http://www.geeetech.com/wiki/index.p...rd_for_Arduino
Model : 28BYJ-48
Rated voltage : 5VDC
Number of Phase : 4
Speed Variation Ratio : 1/64
Stride Angle : 5.625° /64
Frequency : 100Hz
DC resistance : 50Ω±7%(25℃)
Idle In-traction Frequency : > 600Hz
Idle Out-traction Frequency : > 1000Hz
In-traction Torque >34.3mN.m(120Hz)
Self-positioning Torque >34.3mN.m
Friction torque : 600-1200 gf.cm
Pull in torque : 300 gf.cm
Insulated resistance >10MΩ(500V)
Insulated electricity power :600VAC/1mA/1s
Insulation grade :A
Rise in Temperature <40K(120Hz)
Noise <35dB(120Hz,No load,10cm)
Je ne comprends pas bien la signification des fréquences de pas données:
Idle In-traction Frequency : > 600Hz
Idle Out-traction Frequency : > 1000Hz
S'ils fonctionnent avec une fréquence d'horloge allant jusqu'à 600 Hz disons, on pourrait prévoir de leur faire actionner la monture du télescope au moyen d'une courroie, avec une démultiplication. Cela aurait comme avantage de donner davantage de couple et d'éviter la transmission de vibrations. Cf page web sur les télescopes pour astronomie citée plus haut.
Une autre trouvaille intéressante: il existe des circuits hybrides permettant de travailler en microsteps: le STK672-040 de SANYO à $5, ou le STK672-050.
Selon la doc, le nombre de micropas qu'il est possible d'obtenir est impressionnant! On doit obtenir un dépkacement extrêmement doux. Il semblerait que ce type de circuits hybrides soit utilisé dans les photocopieurs.
http://forums.futura-sciences.com/at...1&d=1400425977,
Mais outre les deux sorties A, A barre, B, B barre, il faut faire intervenir les sorties MO1, MO2 et MOI, enfin, c'est comme ça que je comprends ces graphiques. Il faut que je trouve comment faire en pratique.
Est-ce quelqu'un a une idée?
Amicalement,
Yvan
Salut à tous.
Je continue à réfléchir au système de guidage par joystick et J'ai l'impression qu'il y aurait moyen de faire plus simple qu'un système de 2 joysticks, l'un pour les mouvements rapides, l'autre pour les mouvements lents.
Il s'agirait d'avoir un seul joystick, mais avec quelque chose comme les commandes d'un avion: Le manche pour la direction et la commande des gaz pour la vitesse. En fait, beaucoup de joysticks possèdent déjà ces deux commandes d'origine.
Pour diriger le télescope vers l'avion depuis un point éloigné, avec une mais sur le joystick et l'autre sur le potentiomètre "des gaz", on se met à vitesse maximum et à mesure que l'on s'approche de l'avion par l'arrière, on ralentit, pour finalement se caler sur la vitesse et le cap de l'avion. Exactement ce que ferait un avion qui chercherait à suivre un autre avion.
Le circuit d'interface entre le joystick et l'IC de commande du moteur pas à pas deviendrait simplement ceci:
http://forums.futura-sciences.com/at...1&d=1400666159
On ajoute le potentiomètre "des gaz" dans la boucle de contre-réaction de U1, de manière à modifier son gain. On pourrait utiliser un potentiomètre logarithmique, avec la partie où la résistance varie lentement pour les basses vitesses de poursuite.
Je me demande s'il faudrait ajouter des résistances en série avec les entrées de U1?
Est-ce que quelqu'un a une idée?
Merci d'avance,
Yvan
Suite des cogitations...
Avec le système joystick + "potentiomètre des gaz", on pourrait conserver un joystick non modifié, c'est-à-dire avec ses ressorts de retour au point milieu conservés.
Pour avoir une zone morte quand même pas trop large lorsque le joystick se trouve au centre, à sa position de repos, il s'agirait d'utiliser des diodes avec la tension de déchet la plus faible possible. Lesquelles choisir? Diodes germanium ou diodes Schottky?
J'ai regardé un peu les caractéristiques des deux:
A gauche diode germanium. A droite, diodes Schottky. ça m'a l'air assez kif-kif. Qu'en pensez-vous?
J'ai l'impression qu'on trouve plus facilement des diodes Schokky de redressement que des diodes signal faible.
http://forums.futura-sciences.com/at...1&d=1400680656
Amicalement,
Yvan
Si on regarde une diode Schottky faible signal, la BAR 28, on a les caractéristiques suivantes:
http://forums.futura-sciences.com/at...1&d=1400682421
Admettons qu'on travaille à 1 mA, on a 0,4 V à 25 degrés.
Il doit être difficile de faire mieux.
Pour avoir une zone morte pas trop large, il vaudrait alors peut-être mieux regarder dans la direction opposée, c'est-à-dire alimenter le joystick sous la tension maximale admissible par les amplis op.
Amicalement,
Yvan
Dernière modification par gienas ; 27/06/2016 à 21h37. Motif: Fusion de deux messages consécutifs pour tenir la discussion sur une page
On n'utilise plus de diodes au Germanium depuis... Au moins.
Les diodes schottky de signal courent les rues. Leur faible capa de jonction et temps de recouvrement (+ faible Vf) les rendent indispensables, notamment en RF.
Référence classique : BAT54
Nota : comparer une diode 20mA et une 20A
Tu peux tracer ce courant sur ton schéma ?
C'est clairement par là qu'il faut passer. Si c'est pas simple : utiliser un redresseur actif.Pour avoir une zone morte pas trop large, il vaudrait alors peut-être mieux regarder dans la direction opposée, c'est-à-dire alimenter le joystick sous la tension maximale admissible par les amplis op.
![]()
Dernière modification par Philou67 ; 22/05/2014 à 10h04. Motif: Correction des balises
Deux pattes c'est une diode, trois pattes c'est un transistor, quatre pattes c'est une vache.
http://forums.futura-sciences.com/at...1&d=1400735421
Elles sont disponibles ici:
http://www.ebay.com/itm/100pcs-1N60P...item3a67f3cf6e
pour 2,98 $ les 100 pièces
Je n'en ai trouvé qu'en boîtier SOT-23. Pas très pratique à souder.Les diodes schottky de signal courent les rues. Leur faible capa de jonction et temps de recouvrement (+ faible Vf) les rendent indispensables, notamment en RF.
Référence classique : BAT54
http://forums.futura-sciences.com/at...1&d=1400735820
0,3 V de tension de déchet à 1 mA, c'est un peu mieux, c'est vrai.
Je vais utiliser des 1N60, je viens d'en commander.Nota : comparer une diode 20mA et une 20A
Tu peux tracer ce courant sur ton schéma ?
C'est clairement par là qu'il faut passer. Si c'est pas simple : utiliser un redresseur actif.
![]()
Amicalement,
Yvan
Et plutôt qu'utiliser une diode c'est pas plus simple de faire un discriminateur à fenêtre . Au moins tu peux régler ta zone morte à la valeur que tu veux.
Intéressant, le discriminateur à fenêtre. Est-ce que tu peux nous proposer un schéma?
Slts
Georges
C'esr schéma tout à fait classique qui utilise 2 comparateurs, le net fourmille d'exemples. Le deuxième avantage des comparateurs c'est de pouvoir sortir directement des niveaux logiques.
Le LM324 peut être alimenté à plus de 30 V.
2 diodes germanium en série, ça va nous faire 0,8 V de tension de déchet. 0,8 /30 V = 2,6 % de zone morte. ça me paraît largement suffisant. Je vais essayer avec le pont de diodes. Même des diodes silicium seraient OK.
Amicalement,
Yvan
Bonsoir,
Tu peux trouver un schéma récent (et sérieux) qui en spécifient ? Mis à part les vieux schémas et ceux de personnes n'ayant pas passé le cap du Si...
Tu peux me montrer l'onglet "diodes Ge" du catalogue d'un fondeur ? Faut bien chercher. Et quand on le trouve, il est pas bien gros et les composants ont des caractéristiques pas forcément attirante.
C'était pas rhétorique, je pense que ça t'aiderait.Envoyé par Toinou
Tu peux tracer ce courant sur ton schéma ?Envoyé par Yvan_Delaserge
Admettons qu'on travaille à 1 mA, on a 0,4 V à 25 degrés.
Le comparateur à fênetre permet de discriminer le sens de la consigne et de réaliser la 'zone blanche' mais il reste un peu de travail pour attaquer le VCO avec la bonne tension, égale à la différence entre la tension présente sur le curseur du potentiomètre et Vcc/2 (position repos du potentiomètre).
![]()
Deux pattes c'est une diode, trois pattes c'est un transistor, quatre pattes c'est une vache.
Où est le problème? Ces diodes sont disponibles, et bon marché en plus. Yvan les a même déjà commandées.Bonsoir,
Tu peux trouver un schéma récent (et sérieux) qui en spécifient ? Mis à part les vieux schémas et ceux de personnes n'ayant pas passé le cap du Si...
Tu peux me montrer l'onglet "diodes Ge" du catalogue d'un fondeur ? Faut bien chercher. Et quand on le trouve, il est pas bien gros et les composants ont des caractéristiques pas forcément attirante.Pour l'oscillateur commandé par tension, il suffirait de quelque chose d'assez simple.
C'était pas rhétorique, je pense que ça t'aiderait.
Le comparateur à fênetre permet de discriminer le sens de la consigne et de réaliser la 'zone blanche' mais il reste un peu de travail pour attaquer le VCO avec la bonne tension, égale à la différence entre la tension présente sur le curseur du potentiomètre et Vcc/2 (position repos du potentiomètre).
![]()
http://forums.futura-sciences.com/at...1&d=1400822948
Bonne journée,
Georges
Je vais encore passer pour l'empêcheur de bidouiller en rond mais tant pis, il y a deux ou trois trucs qui me chiffonnent :
Comment attaquer un 555 limité à 18 V avec la sortie d'un Lm324 alimenté sous 30 V ?
Comment attaquer les entrées logiques du L297 (0-5V) avec un ampli-op qui n'est pas du tout fait pour ça ?
Pourquoi ne pas utiliser des comparateurs avec des sorties à collecteur ouvert qui sont les seuls à garantir des niveaux TTL ?
Pour le comparateur à fenêtre, désolé, j'etais resté sur l'utilisation d'un STK 672 qui ne semble plus être d'actualité.
Salut Gabuzo. Tu fais d'excellentes remarques. Voyons comment améliorer un peu le circuit de notre ami Yvan
http://forums.futura-sciences.com/at...1&d=1400847296
pour abaisser un peu la tension, un simple potentiomètre devrait suffire.
yvan a oublié la résistance série avec l'entrée inverseuse de U1
Il faudrait un transistor adaptateur de niveau pour U2 et U3, ou bien peut-être tout simplement aussi des potentiomètres?Comment attaquer les entrées logiques du L297 (0-5V) avec un ampli-op qui n'est pas du tout fait pour ça ?
Pourquoi ne pas utiliser des comparateurs avec des sorties à collecteur ouvert qui sont les seuls à garantir des niveaux TTL ?
Pour le comparateur à fenêtre, désolé, j'etais resté sur l'utilisation d'un STK 672 qui ne semble plus être d'actualité.
http://forums.futura-sciences.com/at...1&d=1400850557
Bonne journée,
Georges
Sinon, on pourrait peut-être, pour interfacer les amplis op et le 555 (4 voies en tout) vers les entrées du L 297, qui sont en niveau TTL, utiliser un sextuple trigger de Schmitt type 74 HC 14.
http://forums.futura-sciences.com/at...1&d=1400853681
Par rapport aux adaptateurs de niveau à transistors, cela aurait l'avantage de réduire le nombre de composants.
Je me demande s'il existe des IC avec triggers de Schmitt multiples, ayant déjà les diodes de clampage des entrées? De cette manière, on n'a besoin que des résistances série de limitation de courant.
Bonne journée,
Georges
Encore une référence intéressante. En fait il suffit d'une simple résistance de 3,3 K vers le + 5 V du L 297.
http://forums.futura-sciences.com/at...1&d=1400856051
Bonne soirée.
Georges
...Et encore une pour faire bon poids...
http://forums.futura-sciences.com/at...1&d=1400856317
Donc en gros il faut une alim 30V pour l'ampli-op, une alim 15V pour le 5555, une alim 5V pour la logique du L297 et une alim pour le moteur because 5V moins le Vcce sat du 2003 le moteur n'aura plus de couple. Si on rajoute les transistors en sortie de l'ampli-op on est pas loin de l'usine à gaz![]()
Bonjour,
J'explique juste pourquoi j'avais auparavant déconseillé de les utiliser
L'objectif est de réaliser un signal dont la fréquence varie comme la valeur absolue de l'écart de la position du potentiomètre à sa position centrale. Exemple :Pour l'oscillateur commandé par tension, il suffirait de quelque chose d'assez simple.
http://forums.futura-sciences.com/at...1&d=1400822948
- potentiomètre à 0% : fréquence maximale (vitesse de rotation max, dans un sens) ;
- potentiomètre à 100% : fréquence maximale (vitesse de rotation max, dans l'autre sens) ;
- potentiomètre à 50% : pas d'oscillations (moteur à l'arret).
le schéma à 555 proposé ne le permet pas.
Le circuit est moins trivial qu'il parait de prime abord :Envoyé par GeorgeV
yvan a oublié la résistance série avec l'entrée inverseuse de U1
C'était pas rhétorique, je pense que ça t'aiderait.[/QUOTE]
Pour interfacer un composant alimenté en 15V vers un composant alimenté en 5V (au tout autre couple de tension lorsque la tension de sortie est supérieure à celle d'entrée) :
- utiliser les diodes de clamp, toujours inclues dans les circuit intégrés entre les I/O et les broches situés aux potentiels les plus élevés (généralement les alimentations) ;
- utiliser un driver intégré ad-hoc (j'ai pas de référence en tête) ;
- utiliser un transistor+résistance de rappel ;
- utiliser une résistance série et une zener ;
- utiliser un pont diviseur ;
- ...
A. Diodes de clamp :
Une unique résistance en série entre la sortie et l'entrée à interfacer. Simple, pas cher.
Ce montage n'est cependant pas recommandé, les diodes de clamp n'étant pas prévues pour fonctionner en continu, il s'agit de composants parasites du circuit intégré.
Peut-être pas possible avec le L297, sous risque de destruction (les diodes de clamp ne sont peut-être pas entre les entrées et le +5V mais le Vdd).
B. Driver intégré :
Le composant prend les alim haute et basse tension et fait la conversion.
Schéma simple, pratique lorsqu'il faut faire de nombreuses conversions de niveau. Rapide.
C. Transistor + Résistance de rappel :
en montage émetteur commun, le signal est inversé. Ca peut être génant.
Pas trop compliqué, peu cher, raisonnablement rapide.
E. Pont diviseur :
probablement le mieux si tu n'as pas besoin d'aller à plus de ~100kHz.
Le schéma en haut à droite ne fonctionne qu'avec un comparateur à sortie en collecteur ouvert :
http://forums.futura-sciences.com/at...k-interfa3.gif
=> µC.Donc en gros il faut une alim 30V pour l'ampli-op, une alim 15V pour le 5555, une alim 5V pour la logique du L297 et une alim pour le moteur because 5V moins le Vcce sat du 2003 le moteur n'aura plus de couple. Si on rajoute les transistors en sortie de l'ampli-op on est pas loin de l'usine à gaz
![]()
Dernière modification par Antoane ; 23/05/2014 à 19h58.
Deux pattes c'est une diode, trois pattes c'est un transistor, quatre pattes c'est une vache.
Bonjour,
Ouai. Et la, on t'explique comment produire de l'énergie libre ... Et la, on t'explique autre chose que la morale réprouve ...Pourquoi est-ce que ça ne fonctionnerait pas? La légende indique pourtant bien "op amp to TTL"
Morale : faut pas croire tout ce qu'on trouve sur internet.
La sortie d'un AOP est a priori une source de tension, le fait de la connecter directement sur l'entrée d'un au circuit fait qu'on trouve sa tension de sortie sur l'entrée dudit circuit. Autrement dit : il n'y a pas de chute de tension dans un fil, quoi qu'on branche dessus.
Bref, cette résistance ne sert ici qu'à consommer du courant sur le +5V.
ce circuit :
peut réaliser l'interface entre la sortie d'un composant sortant du 0/15V et un composant alimenté en 0/5V, mais :
- le trigger sert à rien dans la maorité des cas ;
- quitte à utiliser un CI, autant en prendre 1 qui assure toute la conversion de niveaux.
Non, un composant prévu pour prendre 0/15V en entrée et délivrer 0/5V.Que veux-tu dire par driver: Un line driver comme le 74541? ou le 74244?
Ceci dit, le 74HC541 par exemple, http://www.nxp.com/documents/data_sh...HC_HCT7541.pdf a ses courants de clamps de spécifiés, c'est à dire qu'il tolère qu'on utilise les diodes de clamp. La vitesse du montage peut néanmoins en souffrir.
Bonne journée,
* : J'ai pas tenté et ça marche pas, respectivement.
Dernière modification par gienas ; 27/05/2014 à 10h29. Motif: Suppression d'un lien ... osé
Deux pattes c'est une diode, trois pattes c'est un transistor, quatre pattes c'est une vache.
Merci pour ces précisions, Antoane.
Ton graphique concernant le 555 indique que plus la tension de commande augmente, plus la fréquence des impulsions du 555 diminue. Il faudra en tenir compte dans le montage. On veut que la fréquence augmente lorsque l'on éloigne le joystick de la position centrale.
La courbe est exponentielle, mais si tu reportais la fréquence sur l'axe vertical au lieu de la période, on aurait une courbe rectiligne, de pente négative.
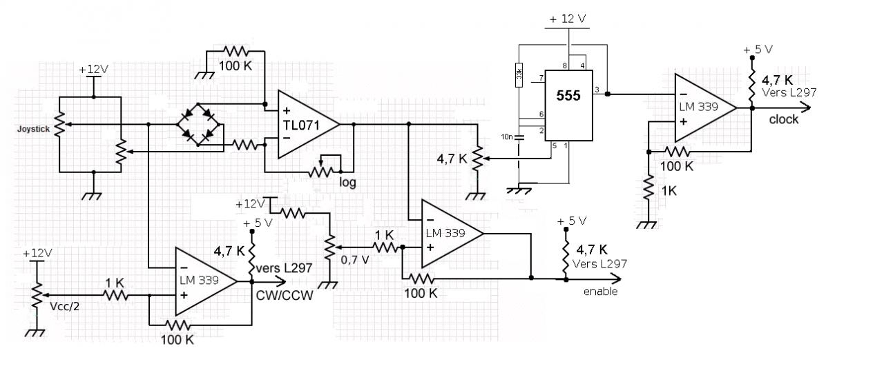
En réfléchissant à tout ce qui précède, j'ai modifié le circuit de l'interface comme suit:
http://forums.futura-sciences.com/at...1&d=1401169361
Au lieu d'amplis op, j'utilise des comparateurs open collector pour attaquer les 3 entrées du L 297. Avec un peu d'hystérésis, pour assurer leur stabilité.
J'ai inversé la polarité du pont de diodes. Plus on éloigne le manche de la position centrale, plus la tension de commande diminue.
Commentaires? Suggestions?
Merci d'avance.
Amicalement,
Yvan
Bonjour à tous,
Quelle serait la valeur à prévoir pour les résistances en sortie des comparateurs?
Amicalement,
Yvan
4.7 k < rpu <47 k, En général je mets 10k parce que j'en ai acheté un lot de 5000 aux puces.
Tu as essayé de câbler ça en vrai pour voir ce que ça fait : http://forums.futura-sciences.com/at...k-interfa7.jpg ?
A partir du moment où un schéma semble rassembler un consensus, le moment est venu de passer au breadboard, en effet. J'attends de voir si je récolte encore des remarques.
Tiens par exemple, à partir du moment où j'emploie des comparateurs et pas des amplis op, je remplace le LM324 par un TL071.
http://forums.futura-sciences.com/at...1&d=1401173984
Il ne fait pas consensus![]()
As tu trace le courant circulant dans ton point de diodes comme suggéré à 3 reprises ?![]()
Deux pattes c'est une diode, trois pattes c'est un transistor, quatre pattes c'est une vache.
Non. Parce qu'il faudrait que je me remette au simu alors qu'en parallèle, je suis occupé à construire la monture az-el.
http://forums.futura-sciences.com/ma...ml#post4850036
Mais si tu le demandes avec tant d'insistance, c'est qu'il doit y avoir un lézard.
ça ne serait pas par hasard que le pont fonctionne avec des impédances de charge déséquilibrées?
En effet le pôle + du pont voit la résistance d'entrée de l'ampli, alors que le - voit une résistance "infinie".
C'est pour ça que j'ai ajouté une résistance à la masse, égale à celle de l'entrée. ça devrait le faire, non?
Amicalement,
Yvan
Bonsoir,
Non : au papier-crayon-café
C'est l'idée.http://forums.futura-sciences.com/ma...ml#post4850036
Mais si tu le demandes avec tant d'insistance, c'est qu'il doit y avoir un lézard.
ça ne serait pas par hasard que le pont fonctionne avec des impédances de charge déséquilibrées?
En effet le pôle + du pont voit la résistance d'entrée de l'ampli, alors que le - voit une résistance "infinie".
Le problème n'est cependant pas tant le déséquilibre que l'infini.
Quintus repetita placent *
Dans ton schéma :
outre le problème autour de U1 qui reste à régler :
- Le 339 câblé en sortie du 555 n'est pas nécessaire : un pont diviseur suffit. Mieux encore : la broche 7 du 555 est systématiquement dans le même état que la 3, à ceci près qu'elle est en collecteur ouvert. Il suffit donc d'une résistance de pull-up et hop, sur le L297.
- Il faut prendre gare aux impédances d'entrée/sortie lorsque tu connectes un bloc à un autre. Ex : la sortie du NE555 est à basse impédance, l'entrée du LM339 que tu as mis derrière est à haute impédance => pas de pb. Autre exemple : l'impédance de sortie de la tension prise sur le curseur du joystick est comprise entre 0 er R1, l'impédance d'entrée du LM339 est infini (donc très supérieure) => pas de pb non plus. En revanche : l'impédance de sortie de la tension sur le curseur du potentiomètre de 4k7 (sortie du LM324) est à une impédance comprise entre 0 et 2k35 tandis que l'impédance d'entrée du NE555 est à 3kohm => problème. De même au niveau du pont de diode. Et accessoirement : de même au niveau de tes comparateurs à hystérésis : la 1k câblé sur le curseur de R3 est inutile. Celle sur le curseur de R4 n'est pas forcément nécessaire non plus.
La sortie du pont de diodes devrait attaquer un ampli différentiel (=un soustracteur). Avec les différentes impédances d'entrée/sortie, il risque d'y avoir des problèmes. Il faudra bien choisir les résistances : résistance du joystick faible, grande résistance sur le soustracteur. Ou mettre des Buffers (AOP en suiveur).
Le TL081 a plusieurs volts de tension de déchet, ca risque d'être beaucoup.
Détail : c'est pas une exp() : il y a une asymptote pour Vmod=Vcc. De mémoire, la fréquence est en 1/log(V_mod)Ton graphique concernant le 555 indique que plus la tension de commande augmente, plus la fréquence des impulsions du 555 diminue. Il faudra en tenir compte dans le montage. On veut que la fréquence augmente lorsque l'on éloigne le joystick de la position centrale.
La courbe est exponentielle, mais si tu reportais la fréquence sur l'axe vertical au lieu de la période, on aurait une courbe rectiligne, de pente négative.
@gienias : je reçois plein de mails me le conseillant, ça doit pas être si immoral que ça
* : ou pas loin, mas cours de latin sont loin.
Dernière modification par Antoane ; 27/05/2014 à 20h36.
Deux pattes c'est une diode, trois pattes c'est un transistor, quatre pattes c'est une vache.
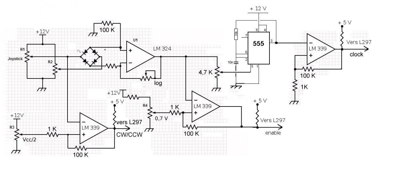
Antoane, c'est un festival! Merci de tes indications précises et précieuses.
Voici le schéma modifié selon tes indications. Remarques? Suggestions?Bonsoir,
Dans ton schéma :
outre le problème autour de U1 qui reste à régler :
- Le 339 câblé en sortie du 555 n'est pas nécessaire : un pont diviseur suffit. Mieux encore : la broche 7 du 555 est systématiquement dans le même état que la 3, à ceci près qu'elle est en collecteur ouvert. Il suffit donc d'une résistance de pull-up et hop, sur le L297.
- Il faut prendre gare aux impédances d'entrée/sortie lorsque tu connectes un bloc à un autre. Ex : la sortie du NE555 est à basse impédance, l'entrée du LM339 que tu as mis derrière est à haute impédance => pas de pb. Autre exemple : l'impédance de sortie de la tension prise sur le curseur du joystick est comprise entre 0 er R1, l'impédance d'entrée du LM339 est infini (donc très supérieure) => pas de pb non plus. En revanche : l'impédance de sortie de la tension sur le curseur du potentiomètre de 4k7 (sortie du LM324) est à une impédance comprise entre 0 et 2k35 tandis que l'impédance d'entrée du NE555 est à 3kohm => problème. De même au niveau du pont de diode. Et accessoirement : de même au niveau de tes comparateurs à hystérésis : la 1k câblé sur le curseur de R3 est inutile. Celle sur le curseur de R4 n'est pas forcément nécessaire non plus.
La sortie du pont de diodes devrait attaquer un ampli différentiel (=un soustracteur). Avec les différentes impédances d'entrée/sortie, il risque d'y avoir des problèmes. Il faudra bien choisir les résistances : résistance du joystick faible, grande résistance sur le soustracteur. Ou mettre des Buffers (AOP en suiveur).
Le TL081 a plusieurs volts de tension de déchet, ca risque d'être beaucoup.
Détail : c'est pas une exp() : il y a une asymptote pour Vmod=Vcc. De mémoire, la fréquence est en 1/log(V_mod)
http://forums.futura-sciences.com/at...1&d=1401219392
Pour le TL 081, il a 2 pattes prévues pour la compensation de l'offset.
Mais bon, avec 2 suiveurs, autant revenir au 324. Ou au TL 084, j'en ai un petit stock.
Merci encore Antoane!
Amicalement,
Yvan
Bonjour Antoane,
J'ai essayé de voir quelle allure a une courbe 1/log(Vmod). ça donne ça:
http://forums.futura-sciences.com/at...1&d=1401255026
Pour une fois, Murphy est avec nous!
Plus le joystick est éloigné de sa position de repos, plus la tension de commande est basse et plus la fréquence augmente rapidement. C'est idéal.
Ce qui est moins idéal, c'est la gamme des fréquences couvertes. Le rapport entre la fréquence la plus basse et la fréquence la plus haute est de 2 à peine. C'est trop peu.
Si on arrive à aller plus bas pour la tension de commande, les choses s'améliorent.
Je verrais 2 possibilités:
a) Puisque la tension destinée à la commande du 555, fournie par l'ampli op, ira de 1 à 6 volts disons, pourquoi ne pas alimenter le 555 en 5 V?
Est-ce que cela aura une influence sur la largeur de la gamme des fréquences générées?
b) Utiliser un ampli op "rail to rail" pour pouvoir se rapprocher le plus possible de 0 V pour la tension de commande.
Du reste, je me demande si je n'ai pas compris de travers une partie de ta réponse d'hier. Tu parlais de tension de déchet et moi j'ai compris tension d'offset pour le TL071. Tu voulais en fait dire que le TL071 n'est de loin pas "rail to rail" je pense?
On pourrait utiliser un MAX 494: Micropower, Single-Supply, Rail-to-Rail, mais pas donné!
Amicalement,
Yvan
Salut à tous.
J'ai commencé les essais avec le joystick.
Premiers essais, premières déconvenues!
Il y a un point auquel personne n'avait pensé:
On voyait le joystick comme un potentiomètre normal. Le + 12 V d'un côté, la masse de l'autre et le curseur qui peut être positionné à volonté entre les deux.
Eh bien pas du tout!
Dans un joystick, il y a des potentiomètres de type standard, c'est vrai.
Seulement, le manche du Joystick ne peut se déplacer que de 20 degrés de part et d'autre. Dans un potentiomètre normal, l'axe peut pivoter de 3/4 de tour. C'est-à-dire 270 degrés.
40 degrés /270 degrés = 15 pour cent. Sur le curseur du potentiomètre, au lieu d'avoir une tension comprise entee 0 et 12 V, on a une tension comprise entre 0 et 1,8 V!
Va attaquer un pont de diodes avec 1,8 V. Il a déjà une tension de déchet de 1,4 V.
Conclusion:
Soit on applique 100 V au joystick
Soit on amplifie le signal en sortie du joystick. ça tombe bien, on avait un des 4 amplis du LM324 qui ne faisait rien.
Le schéma deviendrait donc:
http://forums.futura-sciences.com/at...1&d=1401342367
Commentaires? Suggestions?
Amicalement,
Yvan
