
Bonjour,bonjour j'ai fait un schéma sur diptrace et je l'ai converti en pcb ,j'ai rangé les composants manuellement et routage auto, j'ai repris quelques pistes qui faisaient des détours, je suis arrivé a ceci, cependant j'ai un petit souci sur mon schéma il y as des connexions que je ne parviens pas a rétablir, ce montage pour essayer de réduire l'intensité lumineuse sur certains éclairages, puisque je viens de découvrir le pwm, j'ai plein de choses a faire avec
Il peut arriver que le routage auto ne trouve pas de solution. Il faut trouver une meilleure disposition, plus logique.
MM
Si il y a des erreurs ci dessus, c'est que je n'ai pas eu le temps de les corriger...
J'ai supprimé tout le routage, déplacé un condo de 100µF et relancé le routage, et j'ai ceci:
On peut sans doute faire mieux...
MM
Si il y a des erreurs ci dessus, c'est que je n'ai pas eu le temps de les corriger...
Et si on lance la vérification, il détecte une erreur qu'il a fait lui même...
Faut retoucher à la main:
Il n'y a plus d'erreur..
MM
Dernière modification par mag1 ; 25/03/2026 à 09h55.
Si il y a des erreurs ci dessus, c'est que je n'ai pas eu le temps de les corriger...
bonjour j'avais un peut modifié avant de passer commande
Dernière modification par mag1 ; 25/03/2026 à 13h14.
Si il y a des erreurs ci dessus, c'est que je n'ai pas eu le temps de les corriger...
Bonjour
Pour le positionnement des composants avant routage, en général je suis le sens du schéma
Pascal
C'est vrai, le schéma donne souvent une bonne idées des positions les plus cohérentes.
Pour les ajustables évoqués #485, on a des trucs sympas:
https://fr.aliexpress.com/item/10050...790004689332_4
MM
Si il y a des erreurs ci dessus, c'est que je n'ai pas eu le temps de les corriger...
c'est un variateur fixe que j'ai construit il sert a diminuer l'éclairage la nuit dans mon camping car donc en théorie pas besoin de tempo (ils auraient pu intégrer un système de modulation du flux lumineux, si quelqu'un se lève la nuit l'éclairage est tellement fort que ca réveille tout le monde, je vais donc y remédier en esperant que les éclairages soient dimmables )
bonjour
une petite remarque: dans un camping car, les 0V éclairage sont reliés au 0V-Gnd
le pwm à coupure du 0V ne fonctionnera pas...
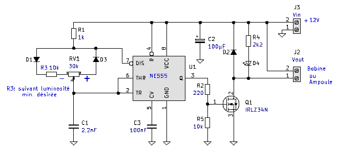
je ne vois pas de réglage luminosité ?
pour un réglage PWM de luminosité, j'utilise un 555 et garde mon picaxe pour faire mieux
Pièce jointe 517990
Dernière modification par Pascal071 ; 25/03/2026 à 19h54.
Pascal
pascal ta pièce jointe ne fonctionne pas, oui les éclairages sont reliés au gnd, ou pas, sur une voiture le positif est permanant les inter de portes entre autre se mettent a la masse, mais au départ de chaque lampe il y as 2 fils je vais bien trouver les retours et je travaillerai sur ceux-ci, et puis ma carte est assez petite pour être logée a proximité du point lumineux et comme jlc en fait 5 je peut travailler sur plusieurs lampes en espérant quelle soient dimmables sinon ce n'est pas grave j'en trouverai une autre utilisation, et vu le prix je ne me prive pas de tester, il n'y a pas de capteur de luminosité c'est normal c'est moi qui choisi le moment de la réduction de luminosité, si le soir nous sommes a table il faut un éclairage normal et une réduction lorsque tout le monde est couché.
voici le pwm à 555, par le 0V encore...
![]()
Pascal
intéressant je le conserve ça peut me servir, ça me rappelle dans les années 80 pour faire fonctionner un modulateur de lumière dans la voiture il me fallait du courant alternatif j'avais fait un montage avec un relais qui s'autoalimentais et me faisait un courant haché ce qui permettais a mon système a base de triacs de fonctionner c'était monté avec un relais industriel et ça as tenu des années
le dossier Kicad si ça t'intéresse:
double face, 35,56 x 35,56mm
Vue 3D:
PWM-555-3.png
Dossier:
Pascal
merci pascal beau travail, si j'ai préféré faire le pwm avec un picaxe c'est pour la possibilité de modifier le réglage facilement, j'ai déjà utilisé des ne555 pour faire des clignoteurs ou des tempos mais je ne connaissait pas cette utilisation j'en apprend tous les jours.
bonjour Patrick
pour modifier le % pwm, il y a le potentiomètre...
plus simple que reprogrammer le picaxe ?
Pascal
de toute façon je ferai peut être les deux ça m'entraine, je vais faire le schéma sur DIP trace et le PCB comme ça je comparerai pour voir si j'arrive a faire aussi bien que toi mais je ne pense pas il me faut encore un peut de pratique, et les CMS qu'en pense tu? pour réduire l'encombrement c'est assez bien, j'ai déjà fait un PCB ou j'ai logé 2 résistances sous le picaxe, avec des barrettes sécables comme support c'est possible .
Bonjour,de toute façon je ferai peut être les deux ça m'entraine, je vais faire le schéma sur DIP trace et le PCB comme ça je comparerai pour voir si j'arrive a faire aussi bien que toi mais je ne pense pas il me faut encore un peut de pratique, et les CMS qu'en pense tu? pour réduire l'encombrement c'est assez bien, j'ai déjà fait un PCB ou j'ai logé 2 résistances sous le picaxe, avec des barrettes sécables comme support c'est possible .
Dans ce cas, voici une suggestion picaxe, avec un petit potar sur la carte (vu précédemment) ou déporté par connecteur:
variateur_4mod.JPG
MM
Si il y a des erreurs ci dessus, c'est que je n'ai pas eu le temps de les corriger...
Ne faut il pas 22k pour in sur la prog ?
l'entrée picaxe a des diodes de protection, qui ont une limite en courant admissible.
cette résistance protège d'éventuels niveaux hors 0V 5V
comme une sortie com RS232 qui peut être +-12V
de nos jours c'est plutôt +- 8V max.
4k7 à 22k font l'affaire.
Pascal
Au début, les picaxes se connectaient directement sur les sorties séries des PC avec cette norme: niveau 1 à - 13V et niveau 0 à +12V ce qui justifiait cette 22k, en protection des diodes internes qui écrêtaient les signaux. Maintenant, avec le picaxe à 5V et l'USB à 5 V, on garde par précaution une R qui n'est plus vraiment justifiée si ces tensions sont égales (0 logique à 0V et 1 à 5V). Les picaxes n'ont pas changés, ils ont gardés la logique d'origine pour le chargement, mais les niveaux logiques RS232 et TTL sont inversés d'où l'obligation de l'inverseur après le convertisseur RS232/USB
https://fr.wikipedia.org/wiki/RS-232#%C3%89lectrique
Bref, 22k ou 10k, c'est sans importance maintenant.
MM
Si il y a des erreurs ci dessus, c'est que je n'ai pas eu le temps de les corriger...
merci du renseignement a l'avenir je saurai c'est juste que je reproduisait ce que j'ai appris il n'y as pas si longtemps
en partant de mon schéma dip-trace j'ai fait ceci il y as encore des loupés il faut que je trouve les borniers qui correspondent mais je n'ai pas eu a faire le chevelu et je peut comparer avec le schéma, j'ai fait le placement des composants manuellement et le routage auto puis modifié
Bonjour,en partant de mon schéma dip-trace j'ai fait ceci il y as encore des loupés il faut que je trouve les borniers qui correspondent mais je n'ai pas eu a faire le chevelu et je peut comparer avec le schéma, j'ai fait le placement des composants manuellement et le routage auto puis modifié
Je pense qu'il y a toujours intérêt à créer le chevelu avant le routage manuel, même si ce routage crée un chevelu.
D'après ce que je vois, le routage auto garde les traces du routage que l'on a modifié.
Si on ne trouve pas un composant, on peut créer une empreinte en plaçant les pastilles avec le bon écartement, faire un cadre autour aux dimensions et associer le tout.
MM
Si il y a des erreurs ci dessus, c'est que je n'ai pas eu le temps de les corriger...
Nouvelle modif avec borniers 5.08 standard:
variamod2.JPG
variateur-mod2.zip
Si il y a des erreurs ci dessus, c'est que je n'ai pas eu le temps de les corriger...
bonjour mag1 le chevelu est crée automatiquement lors de la transformation du schéma en pcb ensuite j'ai fait un placement manuel et un routage auto
Oui, bien sûr, si on fait un schéma, on crée un chevelu qui est transféré sur le PCB. Je parlais d'un PCB sans schéma.
MM
Si il y a des erreurs ci dessus, c'est que je n'ai pas eu le temps de les corriger...
oui c'est la méthode que tu m'as appris mais ça demande une rigueur et une bonne concentration et comme je fais ça en regardant le film du soir i risque d'y avoir des loupés c'est pour cela que j'ai fait mon schéma sur DIP trace et a force je vais réussir a avoir une bibliothèque asse étoffée pour travailler sereinement, comme ça DIP tracé peut comparer avec le schéma et comme a dit pascal si le schéma ne comporte pas d'erreur le PCB non plus, enfin comme tu le dit il faut toujours vérifier la machine travaille bien a notre place mais elle n'est pas encore infaillible, j'ai vue une vidéo d'une usine chinoise qui fabrique des voitures il n'y as que des robots pas de chauffage pas de lumière, juste une centaine d'ouvriers qui surveillent, dépannent et surtout qui vérifient en fin de fabrication, vive le progrès mais que vas on faire des ouvriers?
bonsoir j'ai reçu ce weekend les pcb du #442 ils sont très bien comme d'habitude l'écart d'entraxe des perçages est insignifiant il faut mesurer pour voir la différence des que je peut je fait l'assemblage, je suis en train de concevoir et imprimer les engrenages du réducteur pour le mouvement de rotation
bonjour mes pcb sont pas mal sauf que je n'ai pas la bonne empreinte pour les relais, mes relais sont en série 55 et mes empreintes pour de la série 40, c'est modifiable mais compliqué vu que les broches des la bascule ne sont pas situés au même endroit, j'ai beau chercher je ne trouve pas d'empreinte qui corresponde, qui as un tuyau.
je suis sur DIP trace te je ne trouve pas comment avoir les cotes d'une empreinte, de l'anglais toujours de l'anglais![]()
Les relais prévus étaient de ce genre : https://www.gotronic.fr/art-relais-s...4012-19998.htmbonjour mes pcb sont pas mal sauf que je n'ai pas la bonne empreinte pour les relais, mes relais sont en série 55 et mes empreintes pour de la série 40, c'est modifiable mais compliqué vu que les broches des la bascule ne sont pas situés au même endroit, j'ai beau chercher je ne trouve pas d'empreinte qui corresponde, qui as un tuyau.
je suis sur DIP trace te je ne trouve pas comment avoir les cotes d'une empreinte, de l'anglais toujours de l'anglais
Sinon, montre nous ton PCB et tes relais, pour voir...
MM
Si il y a des erreurs ci dessus, c'est que je n'ai pas eu le temps de les corriger...
