Bonjour,
Je cherche à mettre au point un circuit destiné à améliorer l'allumage des véhicules anciens, à vis platinées.
Dans ces anciens systèmes, l'étincelle électrique était produite en interrompant le courant circulant dans la bobine d'allumage à travers les vis platinées. Ce courant était de l'ordre de 3-4 Ampères. Les vis platinées étaient appelées à commuter ce courant 200 fois par seconde pour un moteur 4 cylindres tournant à 3000 tours/min.
Donc pas loin de 3 000 000 commutations pour un trajet de 4 heures, par exemple. De sorte que les contacts présentaient assez rapidement une usure. C'est pourquoi, les vis platinées devaient être périodiquement réglées.
Au moment où des transistors de puissance haute tension ont été disponibles, il a été possible de construire un circuit commandé par les vis platinées et destiné à les soulager de la plus grande partie du courant à commuter.
Pour améliorer l'allumage de leurs véhicules anciens/de collection, certains amateurs ont eu l'idée de se procurer, dans une casse automobile, un boitier CARTIER ou VALEO de référence 02346, qui contient un tel circuit à transistors.
Ces boitiers se trouvent sur les Renault Supercinq essence (pas les Diesel, hein !) à coté de la bobine d'allumage.
Le coût de cette pièce en occasion est très modique, de 5 à 10 euros environ, certains casseurs en faisant même parfois cadeau.
Le problème est que ces modules datent des années 90. Même sans les utiliser, les composants électroniques ont une durée de vie limitée, comme toute construction humaine. Ces modules ne sont plus disponibles neufs. On trouve ces modules uniquement en récupération sur des véhicules ayant parcouru des dizaines voire des centaines de milliers de kilomètres. Donc sans aucune garantie.
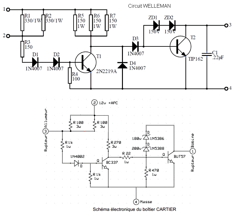
Le schéma est le suivant:
http://forums.futura-sciences.com/at...1&d=1392029993
Pour peu que l'on jette un coup d'oeil à l'intérieur, on se rend compte que la fabrication a l'air d'être optimisée pour coûter le moins cher possible! Le transistor de puissance n'est même pas vissé au radiateur, il est tenu par des picots de plastique fondu. Le circuit est en vulgaire papier phénolé, les grosses résistances sont à moitié grillées, elles chauffent trop, au point de roussir le circuit imprimé. l'électronique est a moitié cramée. Parce qu'on a cherché à faire bon marché et juste assez fiable. On peine du reste à comprendre pourquoi Renault aurait dépensé de l'argent pour équiper une voiture économique, la Supercinq, d'un composant immortel.
http://forums.futura-sciences.com/at...1&d=1392030163
En étudiant le schéma électronique, on se rend compte sans surprise que les composants utilisés sont obsolètes, en d'autres termes, qu'il est possible de faire bien mieux avec des composants modernes, et surtout: neufs.
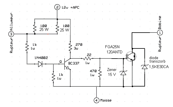
Un circuit utilisant un IGBT a été proposé, que l'on voit résumé sur le dessin suivant:http://forums.futura-sciences.com/at...1&d=1392030489
Par rapport au circuit plus ancien, l'utilisation d'un IGBT en lieu et place d'un bipolaire 400 V pourrait présenter plusieurs avantages:
1) Meilleure tenue en tension et en courant. On pourrait utiliser par exemple un FGA25N120ANTD 1200 V, 25 A
2) Faible courant de commande, permettant une valeur plus élevée pour la résistance de polarisation, conduisant à moins d'échauffement des composants du circuit.
3) Disponibilité. Le BUT 57 est obsolète, le FGA25N120ANTD est disponible pour quelques dollars sur Ebay.
Si je soumets ce projet sur le forum, c'est parce qu'il y a quelques points qui me paraissent peu clairs sur le schéma à IGBT:
1) La diode Zener: son utilité est d'empêcher que le gate de l'IGBT soit détruit par une éventuelle surtension. C'est un composant de protection.
Le schéma dit 4,7 V et je ne comprends pas pourquoi, parce que le transistor Q va envoyer un signal compris entre 0 et 12 V sur le Gate de l'IGBT. Ce dernier peut supporter jusqu'à 20 V. Cf datasheet:
http://www.fairchildsemi.com/ds/FG/FGA25N120ANTD.pdf
J'aurais donc pour ma part, tendance à utiliser une Zener de 15 V. Juste ou faux?
2) La résistance de polarisation de la base du transistor Q.
1 K paraît suffisant, mais sur le schéma Cartier, on a 100 Ohms. Le but semble être de faire passer une centaine de mA à travers les vis platinées. Pour quelle raison? Se pourrait-il qu'en y faisant circuler un courant trop faible, les vis platinées s'encrassent? Est-ce que le fait d'y faire circuler 100 mA plutôt que 10 mA peut empêcher un tel encrassement?
Amicalement,
Yvan
-----





