Bonjour,
prévoir:
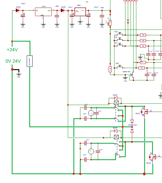
- un bon filtrage de l'alimentation moteur
- un bon découplage de l'alim du MCU
- les condensateurs de déparasitage sur les MCC me semblent très élevés.
- en mettant les pull-down directement sur la sortie du MCU plutôt qu'en parallèle du NMOS, on gagne ~ 3% de tension de Vgs.
- suivant l'environement et la techno des bouton poussoirs, on pourrait vouloir leur ajouter un petit condensateur en parallèle pour éviter les problèmes de "wetting current"
Il y a des points rouges un peu partout sur le schéma... Attention à ce qu'ils ne correspondent pas à de mauvaises connexions -- c'est assez évident en regardant le schéma, mais le sera moins lors du routage.
-----




