il faut définir exactement les relais utilisés pour les empreintes
type 40 ou 55
-----

il faut définir exactement les relais utilisés pour les empreintes
type 40 ou 55
Pascal
merci a tous de vos remarques.
Jnt000 excuse moi mais j'ai lu tes 2 messages et je n'ai pas pris le temps d'y répondre étant très occupé.
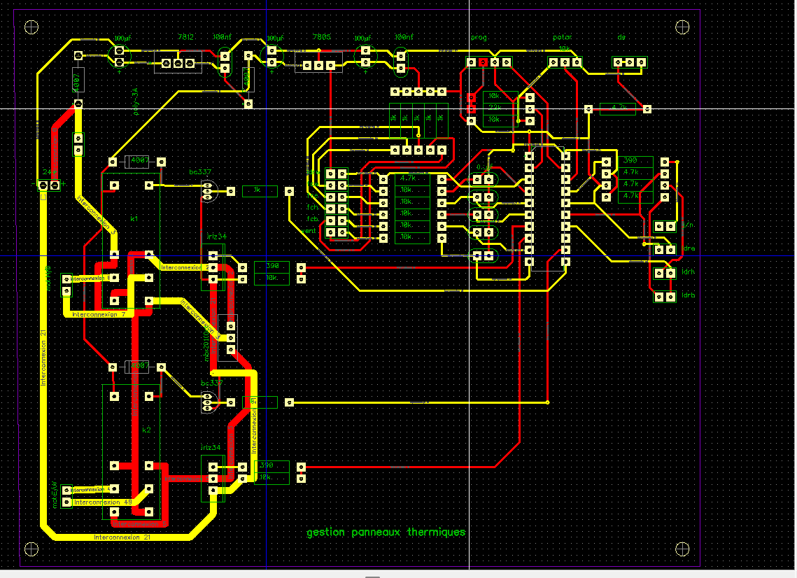
Pascal les relais c'est du série 55, le 45 est une erreur de frappe, le schéma avec le moteur du bas au gnd c'était une erreur de position du gnd qui était pour le condo, j'ai corrigé l'alim 24v, les pistes sont en 1mm je les ai passé en 1.5mm, pour la masse il faut que je trouve comment faire je compte faire un pcb avec un plan de masse au gnd.
Pour les erreur d'implantation des transistor ce n'est pas diptrace mais moi qui ai fait une erreur, j'ai placé mes composants tracé les fils et fait le routage auto.
Forthorse de la place perdu certainement je n'ai pas chercher a faire réduit, il y as 6 mois que je n'ai pas fait de pcb et de toute façon ce n'est que mon 3 eme , tout ce que je sais la dessus c'est mag1 qui me l'a appris, mes 2 précédents pcb ne comportaient pas de transistors, composants pour lesquels il faut a chaque fois que je recherche l'implantation je sais implanter des picaxes et autre c'est assez simple mais les tr je ne m'y suis pas encore fait.
J'ai repris mon pcb en espérant que c'est moins pire je pense avoir implanté les tr correctement, j'ai élargi les pistes repris 2 ou 3 pastilles que j'avais oublié, éloigné les pistes qui passaient trop prés des pastilles.
beaucoup d'angles pour les pistes qui pourraient être évitées.
les 2 parties relais et leurs commandes devraient avoir les mêmes dessins de pistes.
je ne connais pas diptrace, j'ai déjà installé EasyEda pour compatibilité sur ce Forum, ça suffit
Kicad ou EasyEDA, en plaçant les composants les pistes se déplacent automatiquement, au besoin on les reprend pour avoir un joli cheminement.
j'utilise principalement Kicad, les librairies sont assez complètes et détails pour chaque symbole.
pour les relais, on trouve facilement l'empreinte du Finder 40.52-12 (2x8A)
sur la led J/N, il manque son Gnd.
Dernière modification par Pascal071 ; 08/03/2026 à 23h30.
Pascal
Bonsoir,
Il est vrai que ce PCB est un peu déséquilibré. Je verrais bien un basculement à 90° du groupe R 10K et 20M2.
Tu peux essayer pour voir. Si tu veux de l'aide:
Je ne pense pas qu'un .dip passe en P.J. mais on peut, comme pour les fichiers .tci de TCI4, les renommer en .txt.
Les fichiers .dip sont dans le répertoire documents/DipTrace/project. Il faut le copier sous un autre nom pour pas tout mélanger et modifier l'extension.dip en .txt. Passer le fichier en P.J. il suffit de le renommer en .dip pour l'ouvrir avec DipTrace.
MM
Si il y a des erreurs ci dessus, c'est que je n'ai pas eu le temps de les corriger...
Bonjour je vais modifier, sur diptrace aussi le tracé des pistes suit l'empreinte mais il faut arranger car ça sème un peu le désordre, j'ai déjà fait quelques modifications ce matin je continue ce soir,
Je vais faire la liste des composants qu'il me manque et commander, comme ça je vérifierai la taille des empreintes.pou ce qui est des fichiers diptrace j'ai déjà essayé ça ne passe pas
Dernière modification par patrick63730 ; 09/03/2026 à 08h27.
Bonjour,
Même dans un fichier compressé (mode avancé) ?j'ai déjà essayé ça ne passe pas
Bonjour,
Oui, c'est vrai, les fichiers zippés passent.
Pour joindre des fichiers, il faut être en mode "avancé" (pourquoi ??)
Voici un fichier thermos.zip, tu le décompresses, tu récupères le fichier .dip et tu ouvres avec DipTrace
MM
Dernière modification par mag1 ; 09/03/2026 à 10h33.
Si il y a des erreurs ci dessus, c'est que je n'ai pas eu le temps de les corriger...
quitte à faire un zip, autant mettre le schéma .dch avec
Pascal
bonsoir voici le pcb modifié plus compact moins brouillon
Dernière modification par patrick63730 ; 09/03/2026 à 20h24.
et le schéma modifié
bonsoir
j'ai Diptrace, 1ere utilisation.
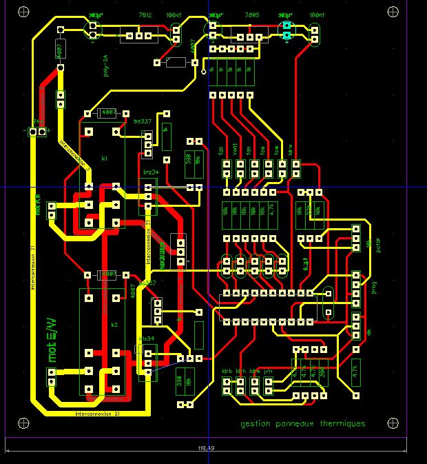
les communs des Fc devraient aller au Gnd , là ils sont en série avec leurs 1k.
sur le pcb, je n'arrive pas à relier le Gnd Picaxe (interconnexion 39) au gnd 24V (interconnexion 21) en haut du PCB.
si tu pouvais inclure le schéma, je pourrais trouver le pourquoi.
Dernière modification par Pascal071 ; 09/03/2026 à 22h01.
Pascal
edit. je n'avais pas vu le dernier schéma modifié... il y a beaucoup de fils non reliés,
fais passer le schéma .dch en zip
Pascal
pcb corrigé lorsque je l'ai modifié j'ai efface et refait tout le câblage lorsque je déplace les composants le câblage suit mais en vrac et j'ai plus vite fais de le refaire que de corriger le schéma ne me sert pas directement a faire le pcb je place tout a la main, parce que je n'arrive pas encore a faire des schémas qui sont complétement connectés, le schéma dch? je ne sais pas ce que c'est
le fichier .dch est le fichier Diptrace du schéma.
Pascal
Bonjour Pascal je n'ai pas de schéma diptrace je fais mon pcb en implantant les composants en suivant le schéma que j' ai fait sur easy EDA, mais je vais travailler pour faire mon schéma sur diptrace de cette façon je n'aurai qu'à le convertir en pcb, moins de travail et moins d'erreur.
C'est sur, c'est tellement plus simple que de faire le PCB sous EasyEDA... pourquoi faire simple quand on peut faire compliqué ?
Tout projet flou conduit à une connerie précise !
oui bien sur mais moi je débute et j'ai appris a me servir de diptrace, en plus pour faire le pcb depuis easy eda il faudrait que je parvienne a faire un schéma continu et pour le moment je n'arrive pas a connecter tout quelques fois un symbol ne veut pas se relier au tracé mais je vais y arriver a force de faire, par exemple je viens juste de trouver comment régler la taille de police par défaut sur ditrace jusqu'à présent je reprenait un par un les éléments de sérigraphie, mais j'ai une défaut ou une qualité selon le point de vue je ne renonce jamais donc je vais y arriver quitte e faire et refaire des dizaines de fois, et tout ceci grâce aux conseils qui me sont prodigués par des personnes sympas qui veulent bien partager leur savoir.
Bonjour,
La réalisation d'un circuit imprimé ne peut s'apprendre qu'en voyant un pro le réaliser.qui veulent bien partager leur savoir
Il dépose les composants sur la carte suivi d'un routage jusqu'à réduire au maximum la chevelure des liaisons.
C'est seulement après que le tracé des pistes, toujours en suivant les normes, est lancé.
C'est ce que je fais actuellement je positionne mes composants en suivant le schéma je trace les fils et ensuite je lance le routage pour faire les pistes mais si je parvenait a faire un schéma sans rupture de circuit je pourrais le convertir en pcb avec le positionnement des composants en fonction du schéma, ici je n'ai pas cherché a réduire la taille du pcb volontairement j'ai de la place et si il faut que je modifie une empreinte c'est facile pas besoin de tout décaler, mais suite aux observations j'ai réduit.
Bonjour,
Je ne sais pas ce que fait EasyEDA en matière de routage, mais DipTrace n'est pas un champion : VIA inutiles, mauvais choix de face dessous/dessus, etc
Voici une version du PCB un peu modifiée, voir si c'est mieux comme ça.
PCB mod.JPG
MM
Dernière modification par mag1 ; 10/03/2026 à 10h26.
Si il y a des erreurs ci dessus, c'est que je n'ai pas eu le temps de les corriger...
PS:
Il y a des erreurs dans le câblage des entrées FdC non corrigées.
MM
Si il y a des erreurs ci dessus, c'est que je n'ai pas eu le temps de les corriger...
bonjour
faire un routage sans son schéma associé est un non sens,
- les liaisons sont indéfinies (pas de "chevelu" pour aider)
- les repères composants et les empreintes ne sont pas définies.
une fois ton PCB vérifié, il va falloir reprendre toutes les empreintes composants, les connecteurs, les condensateurs au pas 5,08 etc...
et je ne suis pas sûr que générer le gerber soit possible ?
si le schéma est commencé avec EasyEda, il faut faire le PCB avec
ou refaire le schéma avec Diptrace
Dernière modification par Pascal071 ; 10/03/2026 à 11h07.
Pascal
Je pratique également sans schéma associé, j'avais souvent le schéma d'autre part, avant de connaitre Dip Trace. On peut disposer les composants et faire un chevelu avec des liaisons entre pastilles (ratline). Je sais que ce n'est pas traditionnel, il n'y a pas d'empreintes à revoir, on choisit l'empreinte correspondante dans la liste ou on se la fabrique...faire un routage sans son schéma associé est un non sens,
- les liaisons sont indéfinies (pas de "chevelu" pour aider)
- les repères composants et les empreintes ne sont pas définies.
une fois ton PCB vérifié, il va falloir reprendre toutes les empreintes composants, les connecteurs, les condensateurs au pas 5,08 etc...
MM
Si il y a des erreurs ci dessus, c'est que je n'ai pas eu le temps de les corriger...
Comme je l'ai écrit plus haut c'est toiqui m'a tout appris sur les pcb et jlcpcb j'ai reproduit ce que tu m'as gentiment enseigné et ça fonctionne j'ai déjà fait plusieurs pcb et commandé chez jlc,les seules erreurs viennent de moi qui n'ai pas toujours vérifié que mes composants étaient de la taille prévu sur le pcb.
Oui, mais Pascal et Girocompas ont raison en conseillant de passer par le schématic, ça peut éviter des erreurs de liaisons, si le schéma n'a pas d'erreur. Ici, il y a des erreurs sur le PCB, le schéma de base n'en a pas, en principe.Comme je l'ai écrit plus haut c'est toiqui m'a tout appris sur les pcb et jlcpcb j'ai reproduit ce que tu m'as gentiment enseigné et ça fonctionne j'ai déjà fait plusieurs pcb et commandé chez jlc,les seules erreurs viennent de moi qui n'ai pas toujours vérifié que mes composants étaient de la taille prévu sur le pcb.
Je fais à ma manière et ce n'est pas forcement la meilleure...
MM
Si il y a des erreurs ci dessus, c'est que je n'ai pas eu le temps de les corriger...
Tout a fait d'accord il faut juste que je trouve comment faire pour que toutes les liaisons soient correctes mais je vais trouver tu sais comment je fonctionne.
bonjour
alors envoies en zip le fichier schéma EasyEda, c'est le fichier xxxx.json dans le répertoire projets EasyEda.
si EasyEda pro, le projet est nommé xxxx.eprj
Pascal
Ben oui, on fait ce qu'on peut...
En attendant, l]a réponse de Patrick, voici un nouveau PCB, revu, mais il faut vérifier minutieusement.
[ATTACH]517547[/ATTACH
MM
Si il y a des erreurs ci dessus, c'est que je n'ai pas eu le temps de les corriger...
Ce soir pour l'instant je n'ai pas mon pc avec moi
fichier easy EDA
