bonsoir
histoire de mettre la main à la pâte,
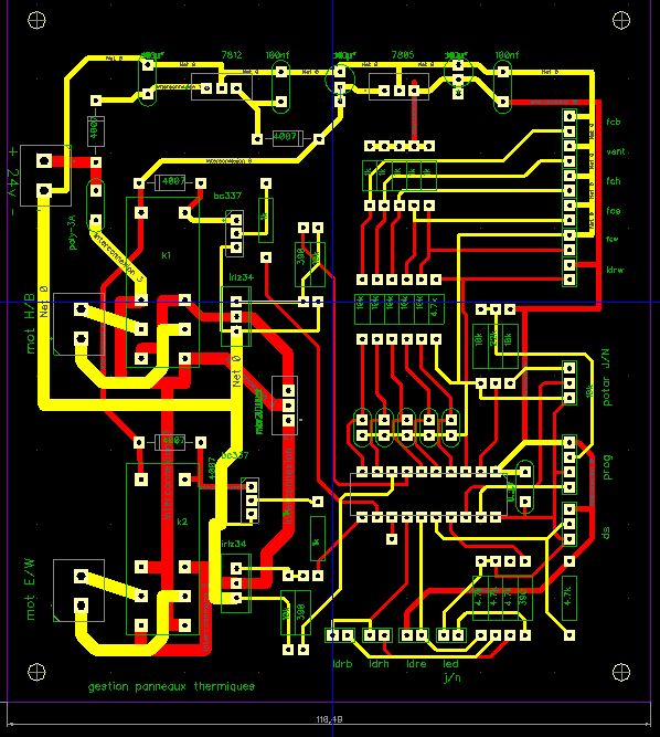
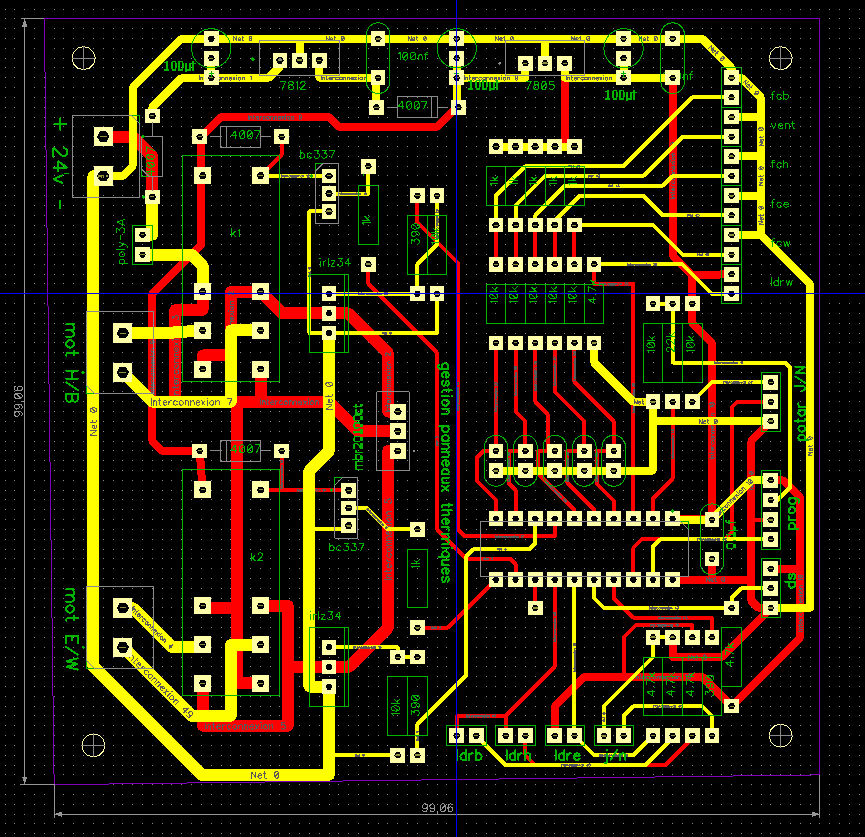
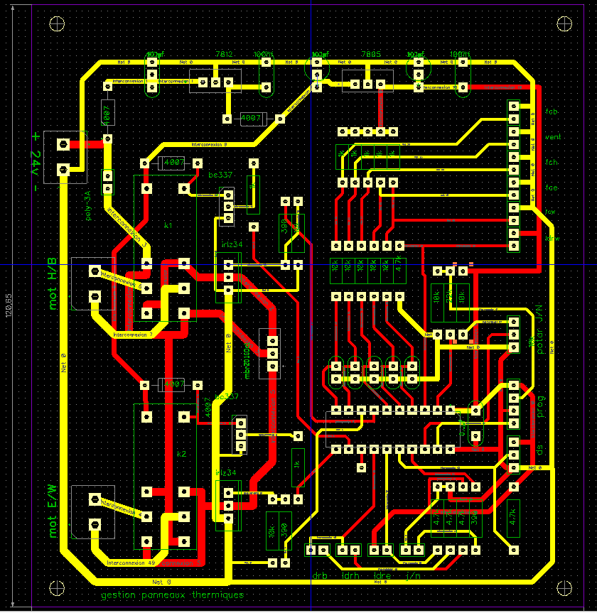
j'ai groupé les Gnd logique passés à 1mm + quelques alignements de pistes côté régulateurs.
le Gnd fait le tour, est ce mieux ? (je ne sais pas)
si non, on peut enlever la piste à droite.
Capture d'écran 2026-03-12 230921.png
-----






