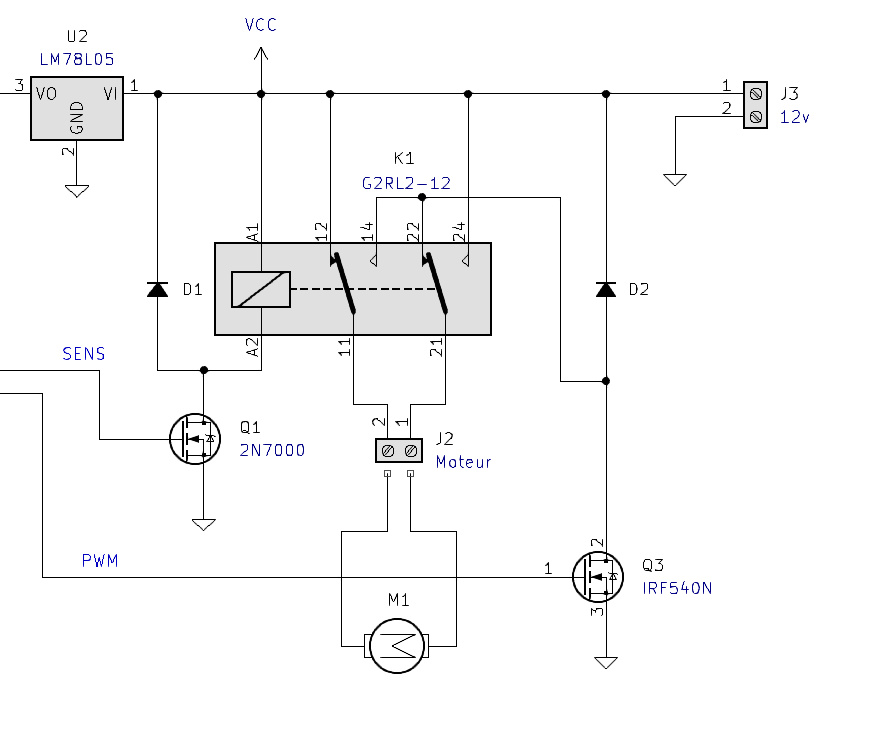
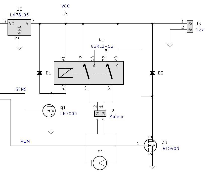
Oui le L298 je sais mais le pont en h MOSFET lui aussi peut il être commandé directement depuis le picaxes? Si oui c'est parfait, j'ai vu que des personnes doublaient de L298 pour avoir plus de puissance mais apparemment sans parvenir au résultat escompté
-----


