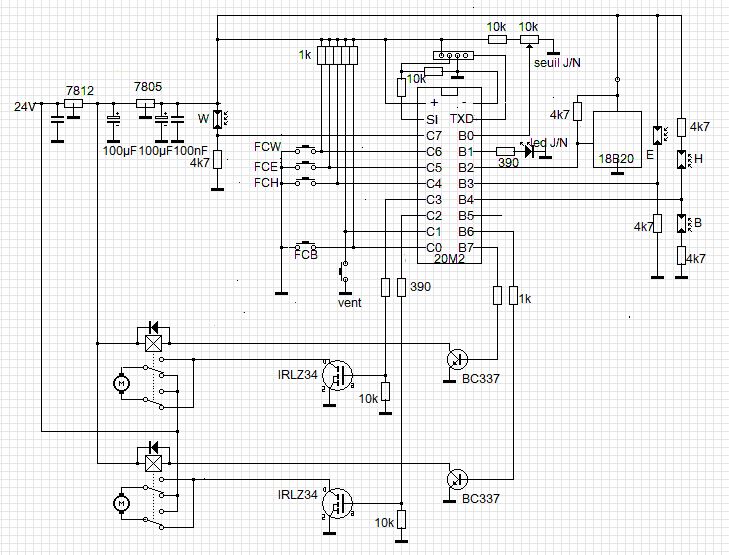
Ou utiliser le même genre de relais avec des supports pour circuit imprimé...
Bref, ça doit faire 4 pages qu'on est sur une histoire de relais, alors qu'il existe des milliers de références. Vu qu'il n'est pas ici question de réutiliser des relais déjà en stock, il suffit de prendre 5 minutes pour faire une recherche paramétrique dans le catalogue de n'importe quel revendeur de composants et trouver le relais qui conviendra.
C'est quand même malheureux de passer autant de temps sur une question aussi bête... A un moment faut aussi que le demandeur se sorte les doigts !
-----




et puis on peut dire: j'ai fait ça..